来源:海南自由贸易港微信
2020年6月,财政部、海关总署、税务总局发布了 《关于海南离岛旅客免税购物政策的公告》(←点击查看原文), 有关配套政策随后相继出台,对购物额度、商品种类、单价限额、提取方式等进行了优化调整。随着离岛免税购物新政的深入实施,海南正逐渐成为“购物达人”们的天堂。
为了方便大家了解相关政策、充分享受红利,小编梳理了一套“攻略”供大家参考。
销售对象
年满16周岁,已购买离岛机票、火车票、船票,并持有效身份证件(国内旅客持居民身份证、港澳台旅客持旅行证件、国外旅客持护照)的国内外旅客,包括海南省居民。
- 特别提示: 离岛是指乘飞机、火车、轮船离开海南本岛,不包括离境。
购物额度
与此前政策相比,免税购物额度从每年每人3万元提高至10万元。这里的10万元是按照“离岛免税商店商品零售价格”计算。
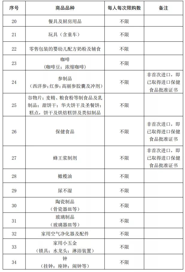
购物次数和种类
离岛免税购物不限次数。但是,可以购买的免税商品种类以及每次购买的数量有限制。与此前政策相比,离岛免税商品品种由38种增至45种并取消单件商品8000元免税限额规定。
特别提示: 旅客购物后乘飞机、火车、轮船离岛记为1次免税购物。



购物方式
- 线下: “离岛”免税店→ 海南离岛免税:“一枝独秀”到“五分天下”
- 线上: 通过“离岛免税网上窗口”购买
提取方式
2021年2月2日,财政部、海关总署、税务总局《关于增加海南离岛旅客免税购物提货方式的公告》,增加海南离岛旅客免税购物提货方式:离岛旅客购买免税品可选择邮寄送达方式提货;岛内居民离岛前购买免税品,可选择返岛提取。
- 隔离区提取: 离岛免税商店在省内机场、火车站和港口码头前往内地的隔离区设有提货点,旅客需进入隔离区后,在提货点办理所购免税品提取手续,并一次性随身携带离岛。在隔离区离岛免税商店购买可即买即提携带离岛。
- 邮寄提取 : 除在机场、火车站、码头指定区域提货外,还可选择邮寄送达方式提货。选择邮寄送达方式提货的,收件人、支付人和购买人应为购物旅客本人,且收件地址在海南省外。
- 返岛提取: 岛内居民应于购买之日起三个月内,返岛提取免税品时须提供本人有效身份证件和实际离岛行程信息。离岛免税商店应确认提货人身份、离岛行程信息符合要求后交付免税品。
- 岛内居民包括持有海南省身份证、海南省居住证或社保卡的中国公民,以及在海南省工作生活并持有居留证的境外人士。
违规行为
离岛旅客有下列情形之一的,由海关按照相关法律法规处理,且自海关作出处理决定之日起,3年内不得享受离岛免税购物政策,并可依照有关规定纳入相关信用记录:
- 以牟利为目的为他人购买免税品或将所购免税品在国内市场再次销售的;
- 购买或者提取免税品时,提供虚假身份证件或旅行证件、使用不符合规定身份证件或旅行证件,或者提供虚假离岛信息的;
- 其他违反海关规定的。
购物贴士

案例一:部分超出免税额度
- 王女士经常到海南旅游、购物,本年已使用免税购物额度8万元,剩余免税额度2万元。本次她在离岛免税购物时仅购买一块名牌手表售价2.5万元,根据政策规定,以超出剩余免税额度的5000元作为完税价格,按照零售价格所对应的高档手表(完税价格10000元及以上)50%税率,应缴税款为2500元。
离岛旅客年度免税购物额度中如有剩余(或者未使用),在缴税购买超出免税限额的商品时,海关以“离岛免税商店商品零售价格减去剩余的免税限额”作为完税价格计征税款,适用离岛免税商店商品零售价格所对应的税率。
案例二:超出免税限量
- 倪女士年内首次到海南旅游、购物。本次她在离岛免税购物时看中某售价为10000元的新款苹果手机准备购买5台送给家人作为新年礼物。根据政策规定,手机每人每次购买限量为4件,因此她在使用免税额度后,超出免税限量购买的1台手机,按照进境物品征税,触屏手机税率为13%,应缴税款为1300元。
旅客购物时不使用年度免税购物额度或者超出限量购买的,海关以离岛免税商店商品零售价格作为完税价格计征税款。
案例三:免税额度用尽
- 颜女士经常到海南旅游、购物,年度免税购物额度已用完。本次她在离岛免税购物时购买1瓶售价为2000元的100ml海蓝之谜奇迹面霜。根据政策规定,她应当按照高档面霜(单位完税价格≥10元/ml)50%税率缴税1000元。
海关计征税款时,对旅客超出年度免税购物额度或者超出限量购买的商品,适用离岛免税商店商品零售价格所对应的税率。