原创 ■ 侯华丽 等 中国国土资源经济 2023-07-06 10:00 发表于北京

导 读
节地技术和节地模式作为促进土地节约集约管理的先导引擎,在当前我国要素市场化配置改革的大背景下,亟待从单一的社会自愿型政策工具向市场激励型、政府规制型和社会自愿型“三位一体”政策体系转变。文章运用经济学理论范式,分析了节地技术和节地模式的经济内涵和经济机理,提出了节地技术具有依附性、嵌入性、不确定性和独特性,以及市场化配置应聚焦配置目标而非手段等观点;针对当前节地技术模式在市场化配置及推广中面临的技术市场需求不充分、土地使用标准宽松、土地价格未体现节地技术价值、市场化配套措施不完善等问题,从有效市场与有为政府两方面,提出了促进节地技术和节地模式市场化配置及推广的综合解决方案。
本文引用信息
侯华丽,张 惠,柳晓娟,周 璞,谭文兵,毛馨卉.节地技术和模式的市场化配置及推广路径探究[J].中国国土资源经济,2023,36(6):28-35.
章节目录
CONTENTS
1 节地技术和节地模式创新发展面临的形势和定位作用
2 节地技术和节地模式的经济内涵及经济机理
3 节地技术的特性及其市场化配置
4 当前节地技术和节地模式市场化配置及推广面临的困境
5 加强节地技术和节地模式的市场化配置及推广的路径
*党**的二十大报告强调,坚持创新在我国现代化建设全局中的核心地位。节地技术和节地模式是节约集约用地管理工作的先导引擎,是坚持节约资源和保护环境基本国策、实施全面节约战略的必然要求。理论上看,节地技术和节地模式能够通过经济激励机制引导用地主体减少土地要素投入,在保证产出效益的同时实现要素替代,推动全社会节约集约利用土地。实践中,节地技术和节地模式的市场经济属性尚不明显,从政策工具视角多表现为一种社会自愿型政策工具,目前主要通过编制印发《节地技术和节地模式推荐目录》供各地学习借鉴。虽然“节地技术和节地模式推广应用情况”已纳入自然资源节约集约示范县(市)创建活动的指标标准体系当中,作为绩效评估和考核的重要内容,但总体上看,这项工作既缺乏政府规制型工具的强制约束力,也达不到市场型政策工具的经济激励性要求。
2020年,*共中**中央、国务院印发《关于构建更加完善的要素市场化配置体制机制的意见》,2022年,国务院办公厅发布《要素市场化配置综合改革试点总体方案》,这两份重要文件对土地、劳动力、资本、技术、数据等要素的市场化配置改革做出了系统部署和试点安排。2022年9月6日,中央全面深化改革委员会第二十七次会议上针对资源节约工作,强调要“发挥科技创新支撑作用”“要综合运用好市场化、法治化手段,加快建立体现资源稀缺程度、生态损害成本、环境污染代价的资源价格形成机制”,体现出国家层面运用技术、经济、标准手段推进资源节约集约管理工作的政策导向。
在要素市场化配置改革的大背景下,有必要运用经济学的理论范式,分析节地技术和节地模式的经济内涵和经济机理,厘清节地技术市场化配置的特殊性及面临的困境,进而提出深化节地技术和节地模式市场化配置及推广的政策举措,为强化创新驱动效应,改革完善节约集约用地管理体系提供决策参考。
1 节地技术和节地模式
创新发展面临的形势和定位作用
1.1 从形势要求看,节约集约用地是实现高质量发展,统筹发展和安全的必然选择
我国土地资源的基本国情决定了节约集约用地是我国经济社会发展的必然选择。第一,人多地少的土地资源“家底”是无法回避的现实国情,唯有节约集约用地,守住耕地红线,粮食安全才有保障。第二,生态文明建设进入攻坚期,协同推进经济高质量发展和生态环境高水平保护的要求更为迫切,只有严控增量、挖潜存量,才能实现统筹发展和保护要求下更高质量的发展。第三,作为基本生产要素,土地资源的配置方式在我国经济转型升级过程中也要做相应调整,扭转长期以来依赖土地大量投入的粗放型发展模式,实施节约集约用地的创新性举措。
*党**中央、国务院历来高度重视节约集约用地工作。*党**的*八大十**报告提出“要节约集约利用资源,推动资源利用方式根本转变”。*党**的十九大报告提出“推进资源全面节约和循环利用”。*党**的二十大报告进一步强调“实施全面节约战略,推进各类资源节约集约利用”。实践中,节约集约用地逐渐成为贯穿土地管理全过程的核心理念之一,并从立法的角度在《土地管理法》《土地管理法实施条例》中予以强化。
1.2 从定位作用看,节地技术和节地模式是实现节约集约用地管理创新性和绿色性的先导引擎
“创新、协调、绿色、开放、共享”的新发展理念是关系我国发展全局的一场深刻社会变革。在节约集约用地管理领域,节地技术和节地模式突出体现为土地管理过程的创新性和土地管理实效的绿色性。以节地技术和节地模式为抓手的创新驱动因素,通过作用于政府和市场,推动我国节约集约用地管理八项制度框架的构建形成,为全面节约和高效利用资源,推进生态文明建设提供重要制度保障(图1)。

图1 节约集约用地管理的驱动因素及作用主体
需要指出的是,虽然理论上看,节地技术和节地模式是节约集约用地管理系统性工程的先导引擎和土地管理政策探索创新的重要载体,但在实践中,由于节地技术和模式尚未形成较为系统的研发、推广和应用政策体系,与现有的土地节约集约制度框架体系的关联度不强、融合度不够,从而削弱了节地技术和模式作为创新驱动因素所发挥的示范引领作用。
2 节地技术和节地模式的
经济内涵及经济机理
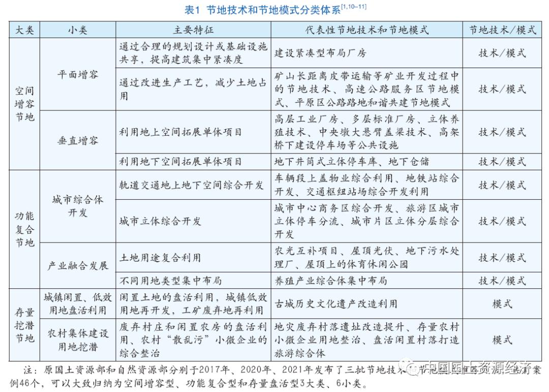
从经济学角度看,节地技术和节地模式研发、推广和应用本质上是市场化导向下促进土地资源节约集约的经济激励机制。从技术二元论角度看,技术在广义上可分为由物质载体实现的工程技术等“硬技术”和以管理科学技术为代表的“软技术”。其中,节地技术强调在减少土地占用、提高土地利用效率方面领先于社会平均节地效果的工程类技术,即“硬技术”;节地模式强调人们在节约集约用地实践中所采取的规划设计、管理理念和制度的优化创新,即“软技术”。一个节地模式中往往包含或运用了一种或者几种节地技术(表1)。同时,节地技术和节地模式这两种不同的技术类型,在经济学的理论范式中也表现为不同的经济内涵。

2.1 节地技术是用地主体的技术创新行为
狭义上的工程类节地“硬技术”的创新主体多为土地使用者,他们在使用土地发展生产的过程中进行技术研发与应用,从经济学角度来看,其实质是用地主体生产函数中的技术要素投入,以发挥技术要素对土地资源的替代效应。在用地活动中,土地资源作为生产要素,与产出效益密切相关,或是直接影响产量和产值,或是作为沉没成本投入到生产中。技术创新具有一定的经济效益,在确保技术经济性的前提下,用地主体出于增长绩效的考虑,会强化节地技术的创新,节约用地成本,提高自身生产力水平以获取超额回报。因此,节地技术的经济激励机制能够引导用地主体积极主动地研发与应用节地技术。
2.2 节地模式体现为国家和社会的用地理念创新和管理制度创新
节地技术和节地模式领域的“软技术”一般是由作为土地行政管理主体和土地市场供应主体的政府部门,为实现土地资源的有效治理,以理念创新为统领,创设出新型土地管理政策工具,从经济学角度来看,多是在新制度经济学、政治经济学等理论框架下进行讨论创新的结果。政府作为土地供应者和土地管理者,更是土地管理制度的基本载体和制度创新的最大供给者,不断以节地技术与模式为载体,创设出市场类、政府类、社会类等政策工具,以提升土地资源社会效益和土地资源管理效率。管理制度创新之所以能够有效提高土地资源产出效益,主要原因是它通过变革土地利用生产关系,规范土地开发利用与管理等活动中土地所有者、土地使用者、利益相关者之间的行为规则,疏通土地管理体制机制中的政策堵点,调整了生产关系中与生产力不相适应的部分,最终释放出更大的土地要素生产力。
2.3 节地技术和模式创新发展可在更大范围发挥技术的经济激励效应
按照经济学理论范式,以土地为代表的自然资源和技术、劳动、资本一起共同组成经济增长的四大要素,同时受到制度这一内生变量的影响。由此可见,节地技术和节地模式的创新发展,既作用于技术要素对土地要素的替代效应,还通过作用于制度规则的变迁过程,在更大范围内发挥出技术的经济激励效应。节地技术和节地模式经济激励效应的发挥,体现在微观用地主体、中观产业、宏观整体经济社会的各个层面。
一是在用地主体微观层面,技术要素对土地要素的替代效应最为明显。在用地主体的生产函数中,通过对不同生产要素的组合以实现产出最大化、成本最小化的目标。其中,技术进步会使技术替代率提升从而替代土地资源的使用,帮助节约用地成本,提高生产活动的土地使用效率、土地生产率,最终提升利润率,从而在行业竞争中处于优势地位。具体实践中,用地主体通常使用空间增容型技术提升空间容量或减少空间占用来提高土地使用强度。空间增容型技术可进一步分为向地面集中要密度的平面增容型和向地上地下空间要高度、深度的垂直增容型。平面增容型主要通过紧凑式的规划设计和优化生产工艺,减少项目建筑物或构筑物的占地面积,进而提高土地使用强度。垂直增容型则通过建设多层建筑物和开发利用地下空间,增加土地容积率,满足项目发展空间。多层标准厂房是典型的垂直增容型节地技术与模式,对中小企业集聚发展和外来投资项目落地发挥了重要作用。
二是在产业中观层面,节地技术进步在产业内、产业间、用地主体间发生模仿与扩散,能够推动产业整体节地水平的规模化、趋势性进步。技术的模仿与扩散,主要依赖于政府部门对制度环境的创设,一方面,能够帮助行业内用地主体了解到先进节地技术的存在,同时引导用地主体进行相应的学习借鉴,发挥先进节地技术在业内的示范引领作用;另一方面,政府制度创新还可以促进不同行业间节地技术的融合发展,形成节地型集约、绿色的产业发展模式。后者的典型代表即功能复合型节地模式,强调以产业转型升级、产城融合及解决“大城市病”等为实施目标,在项目用地上对办公、居住、休闲、商业等多种功能进行组合,扩展土地用途,提升土地综合效益。功能复合型节地模式可着眼于城市和产业两个空间维度来理解。其中城市维度上,以城市公交场站综合体、场站用地及周边土地为载体,构建“车站+轨道+物业”综合开发节地模式;或是依托城市地上地下空间综合开发,实现商业办公、基础设施、公共服务等一体化开发。产业维度上,通过地上地下空间不同产业功能的复合利用,推动功能混合和产城融合,实现土地利用效率的提升。
三是在经济和社会整体的宏观层面,节地技术和节地模式的创新发展对促进全社会节约集约利用土地,以及整体的宏观经济增长和民生福祉提升具有重要意义。在土地资源有限的背景下,以节约集约用地理念为指引,促进经济社会各行各业开展节地技术和节地模式的研发与推广,并将节地技术替代效应所节约的土地资源用于其他生产、生活、生态功能,产生相应的经济、社会、生态价值,实现整体经济、社会、生态效益的增长。
因此,发挥着经济激励作用的节地技术和节地模式,通过作用于微观层面的用地主体,引导用地主体在效益最大化目标下研发与应用节地技术和节地模式,再通过技术扩散促进产业层面节约集约用地的提质增效,并经层层传导,最终增进经济社会整体上的土地资源节约集约利用效益。
3 节地技术的特性
及其市场化配置
3.1 节地技术具有依附性、嵌入性、不确定性和独特性
与劳动力、资本、土地、数据等“具象”生产要素相比,包括节地技术在内的技术要素具有一系列特性。节地技术的依附性和嵌入性是指节地技术是与具体的建造工程、工艺或产品相结合而存在的。如,第三批节地技术目录中的中央墩大悬臂盖梁节地技术,就是在桥墩、盖梁的构造处理、受力分析上进行了创新。不确定性是指技术在转移扩散过程中往往还要经历二次开发,并和其他领域的技术进行交叉集成,技术的买卖会存在很大风险。独特性是指技术创新的初衷并非用来交易,特别是针对核心技术,企业的目的是通过申请专利独占核心技术构建竞争壁垒以取得垄断收益,而不是进行技术的转让交易。技术所有者会将技术转变为产品和服务(隐藏技术的同时,也放大了技术的价值),通过产品和服务的交易来实现技术的交易。因此,节地技术要素配置过程中存在市场失灵情况,通过构建交易型市场来实现市场化配置的目标难度较大,这是影响技术要素能否通过市场交易实现市场化配置的关键特性。
3.2 节地技术要素市场化配置应聚焦目标而非手段
市场化配置是标准的经济学概念,市场化配置的过程一般表现为有买方、卖方并且形成价格的交易过程,从这个角度看,市场就是交易的集合,一次交易就是一次市场化配置过程,而实现市场化配置的过程,就是构建市场的过程。但是,单纯的技术是一种生产难、确权难、交易难的特殊商品,技术要素市场具有复杂性,单一考虑将节地技术成果以商品形式推向市场很难实现,单纯以研发链条为路径的效率不高,完全依靠市场配置节地技术要素也可能会出现市场失灵的情况,因此,节地技术要素要在配置目标上市场化,即让更多用地主体或者企业使用节地技术,而不是必须通过市场交易进行配置。
4 当前节地技术和节地模式
市场化配置及推广面临的困境
4.1 节地技术市场需求不充分
市场需求是科技创新的根本动力,一定程度上决定了节地技术模式创新活动的开展。*党**的十九大以来,高质量发展得到明确,但经济增长尚未实现从土地要素规模驱动、投资规模驱动为主向以创新驱动为主转变。“三调”成果显示,全国建设用地比“二调”增加1.28亿亩,增幅26.5%,城镇、村庄建设用地分别增长47.1%和18.4%,而同期城镇人口增长36%、农村人口减少23%,城乡建设用地增速快于人口增速。同时,项目建设仍以新增用地为主,占用耕地比重高,各行各业“宽打宽用”圈占土地等现象仍然存在。规划计划的强约束作用尚未充分发挥、价格经济手段及技术标准控制作用发挥不足等导致城乡建设用地外延扩张态势没有根本扭转,进而使得用地主体对于节地技术创新的需求不充分,节地技术创新的内生动力不足,节地技术要素市场未能有效发育。
4.2 现行土地使用标准相对宽松
对于单个行业或单个项目,用地规模主要通过土地使用标准进行控制,将用地指标定额作为测算与核定用地规模和实施用地指标供应的重要依据。由于土地使用标准是在特定时期的土地资源条件、社会经济发展状况和技术水平等基础上制定的,随着土地资源日益稀缺、社会经济条件变化和技术水平进步,已有土地使用标准可能不再符合现行节约集约用地管理要求,当标准制修订工作滞后于现时技术水平时,就会出现土地使用标准较为宽松的情况,弱化对用地主体的土地资源数量约束。此时,用地主体无需继续开展更为先进的节地技术创新活动,即可满足土地使用标准的强制性要求,使得用地主体缺乏技术创新的内生动力,进而影响到节地技术模式的研发与应用。
4.3 土地价格未体现节地技术的价值
土地资源作为一种特殊形式的商品,土地市场中的价格机制失灵时有发生。由于技术创新是一种具有强外部性的市场主体行为,不少节地技术和节地模式都存在规划设计、技术支撑、资金投入等方面的要求,使得市场主体的经济成本有所增加,只有通过价格调节机制,帮助市场主体减少成本或增加收益,将其产生的正外部性部分或全部内部化到市场主体的行为决策中,才能激励市场主体更多地投入到技术创新活动中。阶梯水价、阶梯电价的价格机制即为促进节水、节能技术正外部性内部化的方式,当用水、用电主体采用节水、节能技术时,对应的资源要素价格较低,使得相关主体的节水、节电行为直接显化为降低成本或增加收益。相较于节水、节能技术,目前土地市场的价格尚未对节地技术创新行为作出充分的体现,导致采用节地技术不能给用地主体带来显性的经济效益,难以发挥节地技术对用地主体的经济激励作用。
4.4 市场化配套措施仍不完善
节地技术和节地模式正外部性内部化的另一种方式有赖于政府提供市场化配套措施。一方面,针对节地技术和节地模式的研发而言,用地主体的研发活动一定程度上挤占了自身资本投入,并且土地利用方式的改造升级工程在短时间内也较难完成,导致节地技术价值实现存在滞后性。当前,政府层面的财政、金融、税收等配套制度仍未明确,用地主体创新与应用节地技术和节地模式的行为难以得到经济激励,因此削弱了用地主体的积极性。另一方面,针对节地技术和节地模式的市场化推广而言,用地主体所拥有的节地技术要素及其他财产权利要想实现市场化交易,就需要完备的交易市场和交易规则,而政府或第三方对用地主体研发和应用节地技术和节地模式后产生的土地资源节约效果缺乏统一、标准的认证机制,节地效果难以得到科学有效的评价,阻碍了节地技术要素及其效益的入市交易,更加削弱了用地主体研发与应用节地技术的积极性。
5 加强节地技术和节地模式的
市场化配置及推广的路径
如上所述,节地技术和节地模式的创新具有强正外部性,节地技术要素的特性决定了构建一个纯粹技术形态的节地技术交易市场难度较大。因此,应推动有效市场与有为政府的结合,共同作用于节地技术和节地模式的市场化创新与推广工作,形成立足市场但又超越市场的综合解决方案。
5.1 有效市场:立足市场,探索节地技术市场化配置
5.1.1 健全土地市场价格机制
土地市场上的要素价格是体现节地技术和节地模式价值最为直接的方式。一方面,在国有建设用地使用权配置一级市场中,探索将是否采用先进节地技术与土地资源要素的价格相挂钩,设置一定的差别化地价,即采用节地技术和节地模式的用地申请主体可以较低的价格竞得国有建设用地使用权,在显化节地技术和节地模式经济效益的同时,释放出推进节地技术创新、节约集约用地、产业转型升级的政策导向信号。另一方面,在国有建设用地使用权二级流转市场中,特别是改建、扩建的建设项目中,适当放宽应用节地技术和节地模式的用地主体将改扩建后同一宗土地上尚有剩余的部分进行分割转让的限制条件,鼓励用地主体将节约的用地规模指标通过市场交易实现价值。
5.1.2 探索发展节地技术市场交易
探索构建节地技术交易市场是保护与认可节地技术知识产权的有效举措,也是节地技术创新行为的价值实现路径。节地技术要素顺利上市交易,需要以对其价值普遍性、一致性认可为前提,因此,需要在创新创建政策性、市场化、社会化节地技术评价制度和探索开展节地技术及其节地效果专业化认证的基础上,明确节地技术要素市场化交易的平台基础、产品审核、审批程序、限制要求,鼓励用地主体积极开展节地技术创新与研发活动,并将相关节地技术创新成果纳入节地技术交易市场中进行成果转化与价值实现。同时,强化节地技术要素市场与资本要素市场的有效衔接与融合发展,积极探索开发节地技术创新成果的资本化产品,通过资本的力量进一步为用地主体的节地技术创新行为及其节地技术成果转移转化提供有力支撑。
5.2 有为政府:超越市场,强化节地技术和节地模式市场化推广
5.2.1 推进节地技术政策向“系统建设”转化,发挥顶层设计和部门联动作用
与节能和节水等技术的发展相比,节地技术的推广与应用工作尚显滞后,在战略层面缺乏前瞻性思考和全局性谋划的顶层设计,尚未制定类似于《中国节水技术政策大纲》《中国节能技术政策大纲》之类的政策文件。深刻理解并准确把握节地技术和节地模式在节约集约用地管理工作中的定位和任务,理清其与节地标准、节地评价、节地政策、节地机制等的相互关系,全局谋划并研究制定全国层面节地技术和节地模式的指导意见或政策大纲,建立健全节地技术和节地模式推广应用激励约束机制。政策工具上,要从单一的社会自愿型工具向规制型工具(法律法规、规划标准)、市场型工具(利用市场、创建市场)和社会自愿型工具(信息公开与社会参与)“三位一体”政策体系推进;政策目标上,要统筹协调资源节约、耕地保护、生态保护三者关系,由单一的土地资源节约向自然资源节约集约(节地、节能、节矿、节水)综合考量延伸;政策主体上,要建立政府统筹协调、自然资源主管部门牵头、多部门协同、全社会共同参与的工作机制,加强考核评价、优化审批流程,形成工作合力,落实和完善鼓励节地技术模式应用的税收政策和收益分配机制(图2)。

图2 土地节约集约技术创新管理的“三大”转型趋势
5.2.2 推进节地技术向“用地标准”转化,发挥示范引领作用
标准规范与技术创新之间相互影响、协同发展。标准规范是依据技术创新实践成果制定的,标准规范的日趋严格是催生技术创新的动力。对于节地技术而言,政府作为土地市场供应主体和土地行政管理主体,及时根据节地技术的发展科学合理制定土地使用标准体系并监管执行,是履行调控土地资源供应和管理职责的重要方式。通过节地技术标准化过程,既能够间接地显化节地技术的应用价值,同时,适当严格的用地标准还有利于创造紧约束的用地环境,激发用地主体的节地技术创新潜力。实践中,制定行业性土地使用标准时,需要强化节地技术与土地使用标准和建设标准的衔接转化,全面把握行业内整体的用地水平分布,根据行业节地新技术发展程度并结合特定技术、经济、资源条件下的最优土地资源利用规模测算结果,合理、及时地制修订土地使用标准特别是定额性指标,从规划和设计源头引导或倒逼设计单位以减少土地占用为目标提升设计水平、优化设计方案,最终提升各行业节地水平。
5.2.3 推进节地模式向“制度政策”转化,发挥先导和储备作用
我国的土地利用制度改革始终以地方创新经验为源泉,“节地模式”中蕴含着用地者、管理者和设计者在用地理念、方式、政策、举措、机制等各方面的探索创新。要强化节地模式的总结提炼、系统集成和转化应用,将其中相对成熟且可复制可推广的经验做法上升到制度层面,带动面上改革和法律体系的完善,确保创新成果有效落地。如,从轨道交通地上地下综合利用节地模式案例中,可总结提炼包括地下空间使用权确权登记、供地方式、价格确定、用地标准在内的地方经验,为今后制定完善国土空间立体开发利用制度提供决策参考和政策储备。
5.2.4 推进技术创新外部性内部化,发挥配套政策支持作用
为了解决技术创新的外部性及其市场失灵问题,政府应当加强对用地主体节地技术创新与推广行为的配套政策支持。首先,采取提高节地技术研发费用的税前加计扣除比例、将节地技术项目纳入到企业所得税优惠目录范围等政策,激励用地主体主动增加节地技术创新的研发投入,做大做强用地主体研发力量。其次,进一步鼓励相关科技企业与高校、科研机构合作建立节地技术新型研发机构,并在项目、人才、资金等方面提供政策支持,引导其他类型研发主体共同投入节地技术研发工作。另外,鼓励金融机构依法依规创设绿色信贷、绿色债券、绿色基金、绿色保险等金融工具,为节地技术创新与推广活动提供支持。
作者信息
侯华丽(1979—),女,山西省文水县人,中国自然资源经济研究院研究员,经济学博士,主要从事自然资源资产产权、自然资源开发利用等方面研究工作。
