最近很多网友私信小编,“小编小编,你听说过手机信号增强贴吗?据说专治iPhone信号丢失、断流问题。”
嗯???这么神奇的吗?

小编眉头一皱,发现此事应该不简单。
不仅是这几位粉丝感到疑惑,网上也有不少人发帖在询问这个到底靠不靠谱。
不过,靠不靠谱谁说了都不算,今天,小编就从理论和实际体验下手,给大家揭秘网红手机信号增强贴到底是不是智商税。
理论——外置天线与信号强度
了解一款产品首先要了解它的“科学理论”,无论真假,一般这种产品理论都会写的及其丰富难懂,感觉就像是确有其实一样。
所以小编根据粉丝提供的链接,找到了位于某多多的一些商铺:

看这到达万件的售卖,小编突然觉得会不会有点靠谱。人家不仅出了这款产品,还提供了产品的升级款,什么3代、4代、黄金版、白金版、2020特别版……让人有一种如果没用为什么还能更新这么多代的既视感。
随便点开一家店铺:

居然还有追评和回购……
小编越发觉得这件事情不简单,莫不是苹果Intel基带终于有救了?但要是这么简单就能解决,库克是不是故意让iPhone信号差的全世界吐槽呢?
更加好奇的小编决定和店家了解一下,这玩意究竟有什么原理:

原理是:拉长手机天线……拉长……天线???
这意思是,和小灵通一样外部伸缩天线???乍一听真的好有道理!!!你看,原来2G手机信号不好的时候,把外置天线拉长信号瞬间就好了,所以这个原理没毛病!
问题是……4G之后的信号还能用拉长天线的方式增强信号吗?

理论上来说,振子长度和波长有关,5G频率高,所以振子很短,整体天线尺寸也会小。也就是说,2G天线>3G天线>4G天线>5G天线,这也是为什么直到3G时代,外置天线慢慢被抛弃,天线的长度实际上是确定量,
这也就意味着,即使这个贴纸理论上说的通,但也只是增强了2G信号,3G及以上是不可能通过拉长手机天线来增强信号强度,至少在理论上根本行不通!
实际——测试之后大失所望
考虑到安卓手机本身信号较强,又是大多数针对于iPhone的,所以我们选择了iPhone SE作为实验对象,严格按照卖家要求进行粘贴,之后上网测试。

看着广告上小小的天线贴纸还能做到性能提升、降低辐射、延长电池寿命,小编的心再次被冲动*昏迷**了,尤其是信号增强还能降低辐射这一条,多少科学家的棺材板都按不住了……
顺便普及一下,WTR芯片就是一款射频芯片,本质上没什么高科技……
首先用手机不加该信号贴测得三个数据:
室内▼

室外▼

地下车库▼

按照说明书的指示,将手机背面擦拭干净,在天线位置贴好贴纸后,在同一个地方对 iPhone 的网速重新进行了测试,结果如下:
室内▼

室外▼

地下车库▼


先不说网络信号有没有变好,Ping延迟值是明显的增加了……说好的顺畅游戏呢?
*载下**速度都有明显降低……说好的提升*载下**速度呢?
测试辐射就更搞笑了……贴上防辐射贴纸后,手机的辐射值并没有发生明显变化,但当一只手遮盖在手机上时,辐射值明显下降。由此可见,这张贴纸的防辐射效能还不如人手。

在专业人士看来,这张贴纸完全就是智商税。
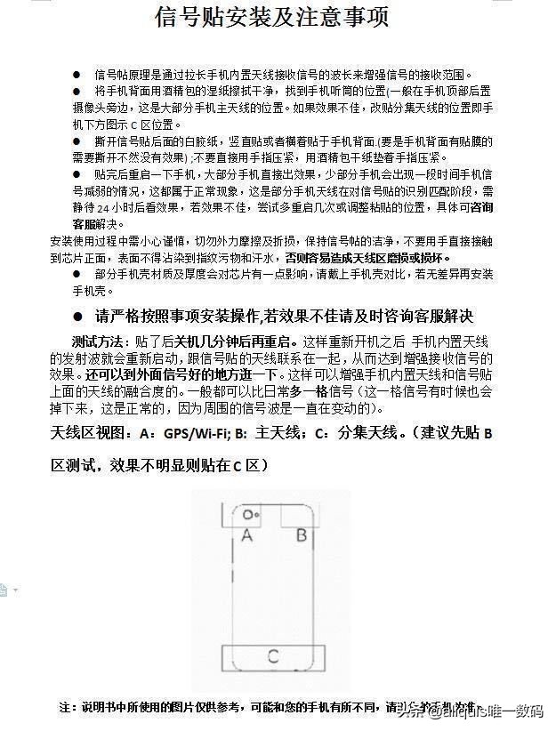
波长在变长的同时,电磁波的频率也会随之改变,手机要是没有对它调制解调,那么信号根本不会被还原出来。手机内置天线都有触点连接到主板对信号进行处理也需要这样的装置▼

很明显,没有焊接到手机天线触点的信号增强贴纸,和普通的贴纸没什么区别。
至于什么美国什么高科技……懂得都懂