2022考研初试成绩各省市2月中下旬陆陆续续公布,大家已经开始准备复试和调剂…..

考研复试已进入倒计时,今天我们就来分享几篇复试自我介绍及个人简历模板(参考)

★ 自我介绍模板(应届生) ★


★ 自我介绍模板(往届生) ★

★ 自我介绍模板(在职生) ★

★ 自我介绍模板(自考生) ★

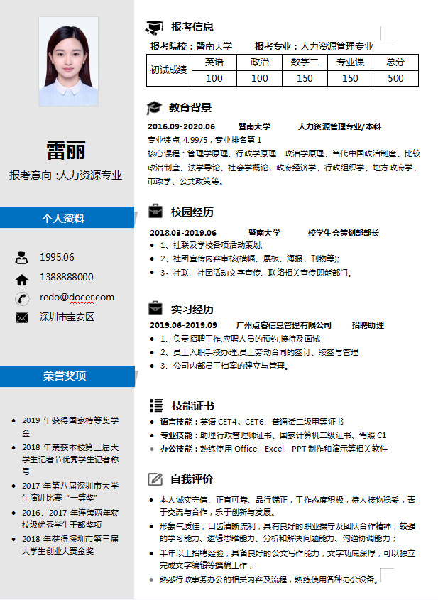
★ 考研复试个人简历模板分享 ★


★ 考研复试自我介绍注意事项(自考生)★
①首先我们要认清自己,自考生确实和别人不一样。 每年都说考研难,但也有不少自考生最后上岸了。一定程度上的歧视是会存在的,但这个歧视不一定全是因为出身,我们也需要认清自己。不要给自己的能力不足找借口,是自己能力不足还是别人带着有色眼镜看我们。985、211院校毕业的本科生的学习能力和眼界在一定程度上要比普通院校毕业的本科生高很多。但我们也要换个思路想想,作为自考生的我们虽然出身差了些,但和这些名校学生也一起进入到了面试,说明我们的学习能力并不比别人差,甚至还能超过很多人。很多人对自考不了解,复试政审的时候,老师问我们什么是自考,我们就认真解释了,可能感觉老师们也是一知半解的。因为自考生考研还是比较少的。如果被问到,我们可以简要说明自己自考的经历,不管你是大自考还是小自考,毕竟和其他非统招学历不同,因为你不仅有自学的能力,也有超出常人的毅力。
②其次,多渠道了解目标院校复试信息自己先查询相关信息。 如:历年录取分数、报录比、复试录取比例等等。最好找到上届考上的学长学姐,他们是对此最了解的人。也可通过QQ群找到了学长学姐,在复试前多做一些沟通,了解一些珍贵的信息。大家也可以通过像学长学姐买资料或者付费咨询的方式了解到这部分信息,毕竟都走到这步了,你能够愿意付费,相信学长学姐帮助你会更加热心。
③复试现场表现得体、端正态度(线上或线下)。 其实你能不能考得上,面试开始的前10秒钟,导师心里就有数了。所以我们要想一下,成为一个研究生需要具备的素质是什么。 细节决定一切,这体现在我们的衣着、仪态上;认真的态度,自考生虽然具备了基本的学习能力,但所学的知识不够系统,我们的专业知识一定要过关,即使确实有所欠缺,也一定要在好好把专业的书理解好。只有具备了一定的专业知识,你才能够表现得自信和踏实。
④复试现场免长篇大论。 作为考生你也要揣摩面试官的心理,每天面试那么多人,长篇大论没有一丝重点特点的自我介绍肯定是抓不住耳朵的。对于那些经历很丰富,综合素质强的考生,你们要做的就是从你这么多的经历奖项中挑选出来与你面试的专业相关的,直接说重点,不要拖泥带水的赘述,不要作一些别人都知道的说明。而对于经历较为单一,在学科方面没有什么优势的考生,应该将重点转移到你的成绩以及你的努力和决心上。向导师表达你的学习能力以及你读研的决心和愿望。
⑤复试内容充实不重复。 中文的自我介绍足足有3分钟,英文有一分钟。内容方面大家可以按照基本信息、性格爱好、学习经历、实践经验、为什么想读研、为什么想选这个专业来准备。英文的主要内容应当包括:毕业院校、专业、喜好、性格、社会实践。有些内容比如大学的学习经历、社会实践经历完全可以展开来说,但要注意不能重复。
自考生上岸学姐分享:自考生考研,其实得到的鼓励要远比歧视要多,我的研究生同学在得知我的自考生身份后,第一反应是觉得很厉害。我们老师也不会因为我是自考生而觉得我比其他同学差,当时在班里自我介绍的时候,老师还带头为我鼓掌,虽然明白自己在某些方面欠缺了一些,但也有信心慢慢补齐短板。

预祝大家都能取得满意的成绩,考研上岸。成为最好的自己,取得真正意义上的成功。
