“长时间吸食*子烟电**的青少年,也同样可以产生对尼古丁的依赖。”
“*子烟电**同样含有不少有害物质,危害一点都不比香烟来得少。”
这是央视3•15晚会点名*子烟电**被媒体转载最多的两句。
当晚,消息一出,各大电商平台“光速”屏蔽“*子烟电**”搜索关键词,第二天中午又纷纷恢复。一天的时间都不到,竟有这样一波操作,足见市场对于政策风向的敏感与谨慎。
*子烟电**行业近几年来饱受关注和争议。

一方面,*子烟电**作为新形态的*草烟**,市场潜力被看好。据中商产业研究院[1]了解,我国是全球90%*子烟电**的生产地,但国内*子烟电**市场消费规模仅占*草烟**行业的0.23%,国内消费的巨大潜力可见一斑。
天眼查[2]的数据显示,2013年起*子烟电**企业新增注册数出现井喷式增长,2016年后甚至呈现每年注册超过1000家的强劲走势。资本市场也表现出了对*子烟电**的兴趣。从2010年起,共有33笔融资发生,其中包括一家企业的IPO上市。


年初,罗永浩、同道大叔等互联网明星企业家的入场,更是引发了一些“*子烟电**风口已到”的声音。
但另一方面,*子烟电**对于健康的影响存在争议,也让这个产业的未来存在不确定性。英美、欧盟等地先后针对*子烟电**出台了一系列监管政策,自去年,香港和深圳又先后分别颁布了“禁烟令”和“限烟令”。因此,央视315的“点名批评”才会让电商平台敏感地对*子烟电**一天之内“先下后上”。

有不少媒体认为,监管政策已经成为*子烟电**产业发展最大的不定性,动摇着资本投入的信心。国家如何定位“*子烟电**”,实施什么样的管控政策将是判断*子烟电**风口的关键因素。
我国目前在*子烟电**的管控领域还较为空白,没有正式颁布相应的国家标准。第一财经商业数据中心(CBNData)在分析了几十个国家和地区的机构条例以及媒体的报道后,归纳了我国*子烟电**产业管控的三个潜在发展方向:
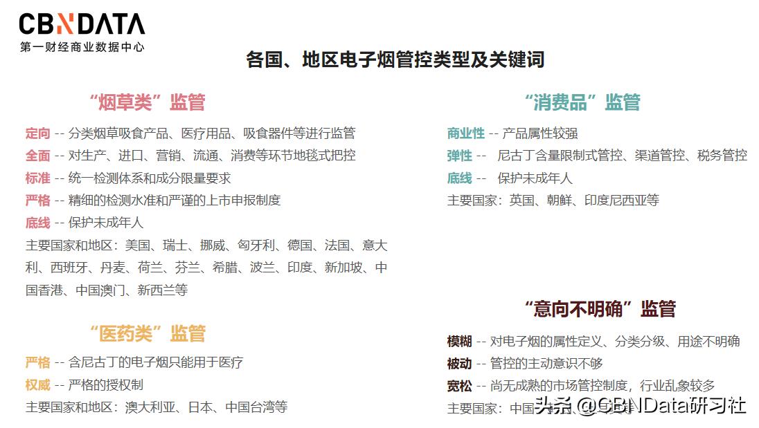
大部分国家和地区的*子烟电**管控可归纳为“*草烟**类”监管、“消费品”监管、“医药类”监管,及“意向不明确”监管四类。顾名思义,“*草烟**类”监管表示将*子烟电**定性为*草烟**采取的监管措施,“消费品”监管、“医药类”监管同理。“*草烟**类”监管和“医药类”监管强度都比较大,“消费品监管”则程度较轻,弹性也更大。
“*草烟**类”监管

- 美国
美国可谓是“*草烟**类”监管的典型国家,美国疾控中心(CDC)早就提出了*子烟电**的“底线”[3],联邦政府也在全国范围内禁止向未成年人出售*草烟**(环球网[4])。生产上市方面,食品与药物监管局(FDA)[5]将*子烟电**的生产、进口、包装、标识、广告、促销、销售和物流都纳入监管范围,同时明确对*草烟**产品、药用品和吸食器件的管制权[6]。另外,还在FD&C ACT《联邦食品、药物和化妆品法案》[7]中提出“实质相等性比较”的*子烟电**测量标准(SE)和“*草烟**产品上市申请”要求(PMTA),近期,FDA还注意到不同香料的毒性差异,指出所有需上市的香味*子烟电**产品都要提交申请[8]。
- 大部分欧盟国家
早在2014年,欧盟就推出了《Tobacco Products Directive(TPD)》[9],设置*子烟电**及盛载器具最低安全和质量标准,要求商家公示产品的危害物。综合全球烟控组织(Global Tobacco Control)[10]各国*子烟电**政策信息,管控最为严格的有瑞士和挪威,其直接禁止含尼古丁的*子烟电**液的售卖。其次是诸如德国、法国、意大利、西班牙、丹麦、荷兰等国在尼古丁含量方面严格设限(20mg/ml)。
- 新加坡[11]、印度[12]、中国香港[13]、中国澳门 [14]
都禁止*子烟电**的进口和销售。其中印度和中国香港还禁止*子烟电**的制造,印度、中国香港、中国澳门更是提出禁止*子烟电**广告。
“消费类”监管
- 英国
较为“保守传统”的英国在*子烟电**管控的态度上竟然偏向自由风。在英国,*子烟电**的生产和销售管控程度较低。
- 印度尼西亚[15]
规定57% 零售价的*子烟电**烟液税。
“医药类”监管
- 澳大利亚[16]
规定含尼古丁的*子烟电**只能用于诊疗
- 日本
在《药事法》[17]中将含尼古丁的*子烟电**划分为医药产品,产品的销售、广告、生产、进口和流通都收到严格制约。
- 中国台湾[18]
含尼古丁的*子烟电**被视作药品,其进口、生产将被禁止。
决定产业未来的关键因素之一,是*子烟电**在中国究竟被鉴定为*草烟**制品、药品,还是一般消费品。据自媒体烟众测[19]分析:
若*子烟电**被鉴定为*草烟**制品,会受到国家*草烟**专卖局监管,及工商、公安部和海关等参与执法。《国际金融报》[20]认为,相关单位很可能将以牌照制、控股、国资方式设定门槛。
据了解,国家*草烟**专卖局已经进行了相关管控的探索和实施,努力促成“*草烟**类”监管。主要体现在:
1. 已对加热非燃烧型*子烟电**采取专卖执法和进口政策上的行动;
2.与国家市场监督管理总局共同颁布《关于禁止向未成年人出售*子烟电**的通告》(2018年第26号)[21],明令禁止了*子烟电**在未成年人中的使用。
3. 向全国*草烟**标准化技术委员会提交了*子烟电**国家标准,但目前尚未发布。
另外,据烟众测了解,国家*草烟**专卖局正通过司法解释、行政管理、立法三条路径来争取新型*草烟**制品监管主体的法定地位。
若*子烟电**被鉴定为药品,则会主要受到国家食品药品监督管理总局的监管。比如美国FDA为了防止青少年购买*子烟电**,对于*子烟电**在线下烟店、便利店等渠道的销售都有限制。换句话说,如果*子烟电**被鉴定为药品,其流入市场的可能性将大幅降低。
2001 年修订的《中华人民共和国药品管理法》[22]认为,药品需满足用于“预防、治疗、诊断人的疾病”,“有目的地调节人的生理机能”,“规定有适应症或者功能主治、用法和用量”这三个条件。而当下*子烟电**大多被贴上“戒烟”、“无毒无害”等标签,因而也很可能在未来被《药品管理法》视为“虚假药品”,受到食品药品监督管理局的自由裁定。
不仅如此,2014年3月实施的《医疗器械监督管理条例》[23]也很可能将*子烟电**的吸食器具裁定为“不合格的医疗器械”而给予司法干预。
另外,*子烟电**一旦被划分为“药品监管”,日后还会受到《药品生产质量管理规范》(GMP)[24]的系统检测与管制。
若*子烟电**被鉴定为一般消费品(如我国烟油型*子烟电**),则工商会接手监管,其市场商品性则不言而喻。不过,如果未来有研究证明*子烟电**会对健康产生危害,市场前景也会受到影响。
尽管前景还不明朗,但怀抱信心入场的新玩家依然不少。据天眼查提供的数据,今年315前后*子烟电**企业新增注册数几乎没有受到影响。3月15日前后新增企业分别为81和77家,数量下降并不明显,可见市场积极性并未受挫。

然而,4月3日美国食品药品监管管理局(FDA)[25]发布一份声明,称“*子烟电**或能诱发癫痫”,随即奥驰亚集团、英美*草烟**集团等著名*草烟**公司股价大跌,又给*子烟电**的未来蒙上了一层阴影。
国内*子烟电**产业受到政策监管的介入,已是大势所趋。不论*子烟电**最后被如何定性,划分给哪个部门监管,行业都必将迎来优胜劣汰。在监管办法出台之后,许多“组装式”的*子烟电**工厂可能会因为无法达到规范而关停,但一些研发实力过硬,产品符合国家要求的*子烟电**企业,则有机会成为*草烟**行业的新兴势力。
不论未来的监管政策如何,都势必会带来*子烟电**行业的净化与升级。

资料来源:
[1] 中商产业研究院 “2018年中国*子烟电**行业市场前景研究报告(简版)”
[2] 天眼查
[3] CDC (Centers for Disease Control and Prevention)
“About Electronic Cigarettes(E-Cigarettes)- What is the bottom line?
[4] 环球网 “美国食品及药物管理局将对*子烟电**进行管制”
[5] FDA(U.S.FOOD & DRUG ADMINISTRATION)
“FDA's Deeming Regulations for E-Cigarettes, Cigars, and All Other Tobacco Products”
[6] FEDERAL REGISTER
“Clarification of When Products Made or Derived From Tobacco Are Regulated as Drugs, Devices, or Combination Products; Amendments to Regulations Regarding ‘Intended Uses’”
[7] FD&CACT 《联邦食品、药物和化妆品法案》
[8] 中国*草烟**网“美国食品与药品管理局发布新的*子烟电**上市前申请指导草案”
[9] EU 《Tobacco Products Directive(TPD)》
[10] Global Tobacco Control “Country Laws Regulating E-cigerattes”
[11]Global Tobacco Control-Country Laws Regulating E-cigarettes-Singapore
[12] Global Tobacco Control-Country Laws Regulating E-cigarettes-India
[13]South China Morning Post “Hong Kong pushes ahead with blanket ban on e-cigarettes, with maximum penalty of six months in jail and HK$50,000 fine”
[14] 澳门特别行政区政府卫生局 《关于*子烟电**的规管和宣传教育》
[15] Global Tobacco Control-Country Laws Regulating E-cigarettes-Indonesia
[16] Global Tobacco Control-Country Laws Regulating E-cigarettes-Australia
[17]Japan Pharmaceutical Manufacturers Association 《药事法》
[18] WORLDBBF “台湾将全面禁止*子烟电** 违反者最高可罚新台币25万元新台币”
[19] 烟众测 “*子烟电**技术的成熟或将带来下一个百年卷烟消费革命”
[20] 国家市场监督管理总局 《关于禁止向未成年人出售*子烟电**的通告》(2018年第26号)
[21] 中国人大网 《中华人民共和国药品管理法》
[22] 国家食品药品监督管理总局 《医疗器械监督管理条例》(国务院令第650号)
[23] 维普网 《药品生产质量管理规范》(GMP)
[24] 每经网 “*子烟电**再遭打击! 美国食药监局发声明:*子烟电**或能诱发癫痫”