
摘要:以“互联网+”环境下电子商务等互联网技术对生鲜农产品供应链带来的变革和创新为切入点, 针对生鲜农产品供应链中供求不平衡的现实性难题, 文中提出了基于消费众筹的“互联网+”生鲜农产品供应链预售模式, 并从价值主张、核心资源、运作流程以及盈利模式四个方面对该商业模式进行了阐释。在此基础上, 本文作者结合三类典型的应用案例, 分析了该商业模式实践的可行性及应用前景。
一、引言
由于农产品生产周期长、供需信息不对称, 往往导致流通过程存在滞销或缺货的风险, 并已成为农产品供应链中各经营主体亟待解决的现实性难题。订单农业作为农产品供需衔接的重要形式, 有效减少了玉米、小麦等粮食类大宗农产品的供求失衡现象。[1]然而, 对于产出与需求更具随机性的易腐生鲜农产品 (果蔬、水产以及肉类等) , 订单农业对其供求失衡问题的改善效果还不够明显。一个重要原因就是现行订单农业主要以“公司+农户 (生产者) ”的形式展开运作, 消费者的参与度不高, 导致消费者需求不能与生鲜农产品经营主体供给形成有效对接。互联网技术 (特别是移动互联网) 的高速发展为生鲜农产品消费者需求的获取提供了工具, 并使消费众筹成为可能, 这将推动订单农业的深入变革, 为解决生鲜农产品供求不平衡问题提供新途径。
生鲜农产品的消费众筹是一个尚待研究的新问题, 目前与之密切相关的研究为农产品订单农业及其供应链管理。早期的研究主要围绕订单农业的效用展开, 万俊毅基于对温氏模式准纵向一体化、关系治理与合约履行的案例研究, 认为订单农业有助于实现公司与农户双赢的目标;[2]刘晓鸥和邸元则基于三阶段回归方法深入地分析了订单农业对农户农业生产要素投入和亩均农业收入的影响, 发现参与订单农业可以提高农户的亩均收入水平。[3]与此同时, 学者们也指出订单农业在农产品供应链中应用时普遍存在弱势农户利益受到侵害、农户增收乏力以及订单违约率高等问题。[4]针对这些问题, 万俊毅和欧晓明、[5]林强和叶飞[6]以及秦开大和李腾[7]等分别以实证研究、量化研究以及案例研究等视角提出了解决方案。根据以上文献的研究可知, 现阶段关于订单农业应用的研究多以粮食类大宗农产品为研究对象, 并主要关注农产品供应链的上游成员关系。而事实上, 生鲜农产品由于其自身的特殊性往往存在更大的供求风险, 众多的“滞销”现象也常常发生在生鲜农产品中, 如何实现生鲜农产品供应链下游与消费者有效对接将至关重要, 但现有研究鲜有对其进行深入探讨。尤其在“互联网+”行动计划[8]以及“互联网+三农”[9]这一新环境下, 现代农业产业链及商业模式面临解构, [10]基于互联网技术的消费众筹机制有助于实现“消费者+生产者”的生鲜农产品供应链拉式运作。这既为生鲜农产品供应链的发展带来新机遇, 同时又提出了商业模式变革的挑战。
鉴于此, 我们提出基于消费众筹的“互联网+”生鲜农产品供应链预售模式。在此基础上, 结合三类典型的应用案例, 分析该商业模式的可行性及其应用前景, 以期为生鲜农产品供应链模式的创新实践提供参考和借鉴。
二、基于消费众筹的“互联网+”生鲜农产品供应链预售模式的内涵
伴随互联网技术的高速发展, 针对生鲜农产品供应链中供求失衡问题, 我们提出基于消费众筹的“互联网+”生鲜农产品供应链预售模式, 如图1所示。该模式中生鲜农产品销售商联合其他经营主体基于“互联网+”众筹平台实现与消费者的供需互动, 在生鲜农产品成熟 (或收获) 前将产品内在价值展现给消费者, 吸引其提前预定, 然后汇集订单、统一采摘以及冷链配送。

图1 基于消费众筹的“互联网+”生鲜农产品供应链预售模式
基于商业模式的主流理论架构, [11]结合生鲜农产品供应链本身的特点, 下面聚焦于价值主张、核心资源、关键流程以及盈利模式等战略单元对该模式进行系统阐释。
1. 价值主张:基于众筹平台实现生鲜农产品以销定产
本商业模式的价值主张是生鲜农产品销售商协同生产者、第三方物流 (3PL) 企业等供应链中其他成员, 基于众筹平台汇集分散的生鲜农产品需求, 进而以规模订单实现生鲜农产品以销定产, 为消费者创造价值的同时促进生鲜农产品供应链成员自身价值的提升。
(1) 基于众筹平台汇集分散的生鲜农产品需求。生鲜农产品销售商基于众筹标准 (生产能力强、品质有保证等) 对生鲜农产品生产者及其众筹项目进行筛选。合格的生产者将在销售商的协助下, 基于对规模化经营成本和利润的预估, 发布生鲜农产品预售价格, 并结合生鲜农产品内在价值在微博、微信等线上渠道进行内容营销。在此过程中, 位于不同地点的生鲜农产品消费者可通过众筹平台了解预售项目, 并在约定时间内根据自身消费偏好参与项目众筹, 最终形成集团式采购订单。因此, 销售商和生产者基于众筹平台可有效地将生鲜农产品生产过程中小批量和不确定性转化为大批量和确定性, 大幅降低生鲜农产品的生产成本和流通成本。
(2) 以规模订单实现生鲜农产品以销定产。生鲜农产品销售商通过内容营销使消费者的购买资金支付环节前移和生产者的规模订单提前锁定, 进而在生鲜农产品生产过程中基于众筹平台实现消费者与生产者双向互动, 增强消费者的购买体验及生产者对消费需求的准确理解。在此过程中, 消费者可深度参与到生鲜农产品的种植/养殖、收获以及配送等关键环节, 进而基于对供应链中各经营主体的信任基础形成良性的产销关系, 重构生鲜农产品供应链产销流程, 以销量驱动产量, 真正实现生鲜农产品以销定产。该方式能有效避免因供需割裂引起的生鲜农产品区域性、季节性以及结构性滞销, 生产者对供应过程滞后性和不确定性的抵抗力将明显增强。
2. 核心资源:“互联网+”创新驱动的生鲜农产品内容营销和运营能力
本商业模式的核心资源包括以生鲜农产品价值为核心的内容营销能力和以互联网技术驱动生鲜农产品供应链可视化运营的能力, 这些资源是生鲜农产品销售商协同供应链中其他成员基于“互联网+”众筹平台为消费者创造价值的必备要素。
(1) 以生鲜农产品价值为核心的内容营销能力。由于生鲜农产品本身具有异质性、易腐性以及标准化程度低等特征, 消费者在购买生鲜农产品的过程中, 往往希望通过感观对生鲜农产品的新鲜度、成熟度以及产品等级进行综合判断, 进而做出购买决策。“互联网+”创新驱动下以生鲜农产品价值为核心的内容营销能力, 借助众筹平台、移动社交媒体等“互联网+”营销工具可为消费者提供优良的感官体验, 进而促进消费者参与生鲜农产品众筹。即销售商协同生产者基于生鲜农产品的功能特性、独特优势以及产地特点等内在价值, 通过文字、图片、视频以及线*体下**验活动等内容呈现形式与潜在消费者群体进行有效互动, 使消费者提前对生鲜农产品价值形成良性感知, 可有效推动消费者资源的前期聚合。
(2) 互联网技术驱动的生鲜农产品供应链可视化运营能力。随着生鲜农产品购买资金的预付, 消费者将对最终获得生鲜农产品的实物、外观、时间和质量等方面形成心理预期, 进而对生鲜农产品的种植/养殖、收获以及配送等供应信息产生需求。以互联网技术驱动生鲜农产品供应链可视化运营的能力, 可在生产者与消费者之间建立起有效的信息链接, 使消费者对生鲜农产品的生产与供应过程实现实时追踪, 进而增强其对生产与供应过程的参与感和信任感。即生鲜农产品销售商协同生产者基于物联网、移动互联网等现代信息技术对生鲜农产品种植/养殖、收获和加工等全过程进行实时监控, 形成可视化供应信息, 并通过“互联网+”众筹平台及时向消费者反馈或由消费者自主查询。
3. 关键流程:以消费者规模订单驱动的生鲜农产品预售过程
本商业模式的关键流程以生鲜农产品销售商引导消费者参与众筹为起点, 然后基于生鲜农产品众筹形成规模订单, 最后供应链成员协同按订单生产和供应生鲜农产品, 满足消费者的产品及服务需求。
(1) 销售商基于内容营销引导消费者参与众筹。消费者参与众筹的前提是能对预售生鲜农产品进行全面、深入的了解。这需要销售商更加注重营销环节的互动性, 致力于提供与线下实体店效果相当甚至更好的导购服务。销售商将构建以“互联网+”众筹平台为核心, 以微博、微信以及贴吧等移动社交媒体为支撑的营销渠道, 在此基础上协同生产者进行生鲜农产品的内容营销。即销售商通过各类移动社交媒体制作和传播包含预售生鲜农产品内在价值的媒体内容, 借助生鲜农产品产地标识、文化故事以及生产者形象等元素建立生鲜农产品品牌, 形成强大的传播效应, 吸引潜在生鲜农产品消费者群体的关注和支持, 并及时向众筹平台引流。与此同时, 销售商在众筹平台建立相应生鲜农产品内在价值的展示空间 (文字、图片以及视频等) 和问题解答区域, 提升消费者对预售生鲜农产品的感知价值, 进一步促进其参与众筹, 为生鲜农产品规模订单的形成建立保障。
(2) 消费者参与生鲜农产品众筹形成规模订单。在众筹过程中, 销售商将联合生产者设置生鲜农产品的预售时间、预售价格以及预售数量。为实现生鲜农产品项目的成功众筹, 销售商需要使参与众筹的消费者订单数量在规定时间段、以相应价格达到约定区间。生鲜农产品销售商将通过众筹平台实时更新项目众筹进度, 基于“从众效应”刺激消费者需求并引导其预付购买资金, 以进一步推动潜在消费者群体对众筹项目的支持。当订单数量在规定时间达到约定区间, 消费者的预付资金将由生鲜农产品销售商代为监管, 在项目开始初期向生鲜农产品生产者支付固定比例资金, 待生鲜农产品成功交付后再支付剩余款项, 旨在激励生鲜农产品生产者兑现交付承诺。反之, 由于规模订单的形成才能实现生鲜农产品预售成本与效益的均衡, 当参与众筹的消费者订单数量在规定时间未达到约定区间, 销售商将退还生鲜农产品消费者的预付资金。
(3) 供应链成员协同按订单生产和供应生鲜农产品。预售订单有助于生鲜农产品供应链精准匹配消费者需求, 而最终要实现生鲜农产品保质保量交付, 需生鲜农产品销售商、生产者以及3PL企业等供应链成员的有效协同。生鲜农产品销售商基于众筹平台成为消费者和生产者之间的对接主体, 有责任监控项目的运营情况, 保障生鲜农产品消费者的权益。生产者则根据消费者订单合理安排生鲜农产品的种植/养殖和收获计划, 基于物联网、移动互联网等现代信息技术对生鲜农产品供应过程进行精益管理, 为每一份生鲜食材订单都建立生长档案, 并向销售商实时反馈生鲜农产品生产现状, 保证所有生鲜食材质量都能源头可溯。消费者可通过销售商的众筹平台实时查询生鲜农产品种植/养殖现状, 获取生鲜农产品生产信息;还可直接参与生鲜农产品种植/养殖和收获过程, 获得田园观光、休闲旅游等消费体验。最后, 待生鲜农产品成熟后由3PL从产地向消费者直接配送, 降低运输和配送过程的时滞性, 保证生鲜农产品新鲜度。
4. 盈利模式:面向消费者需求预售生鲜农产品及体验服务的利润获取方式
本商业模式中各经营主体基于预售及规模订单降低生鲜农产品供应链的运营成本与风险, 进而提供面向消费者需求偏好的生鲜农产品及体验服务获取利润, 以合理的成本结构和收入来源实现生鲜农产品供应链成员的持续经营。
(1) 基于预售及规模订单降低生鲜农产品供应链的运营成本与风险。在生鲜农产品众筹开始前, 生鲜农产品经营主体协同对众筹项目进行规划 (受众分析、时间设置等) 、营销 (价格预估、渠道推广等) 以及运营 (生产准备、物流外包等) 等筹备工作, 力图通过众筹平台提前获取消费者规模订单, 实现生鲜农产品预售。在此过程中, 生鲜农产品供应链以销售商为核心, 主要承担相应众筹项目的平台运营成本、人力资源成本以及市场营销成本等, 不仅为生鲜农产品的流通创造时间、地点以及所有权效用, 而且成为生产者与生鲜农产品消费者联系的重要接口, 根据消费者需求塑造并提升预售生鲜农产品价值。因此, 生鲜农产品供应链中各经营主体可实现生产供给与市场需求的有效对接, 降低因供求不平衡引起的生鲜农产品滞销或缺货风险, 为后续共享高品质生鲜农产品及服务销售带来的收益奠定基础。
(2) 提供高品质的生鲜农产品及体验服务获取利润。在生鲜农产品众筹成功后, 消费者就预付生鲜农产品及服务的购买资金。生鲜农产品经营主体在产品生产或供应开始前就获得消费者资金支持, 从而有能力生产和供应满足消费者需求的优质生鲜农产品。同时, 生鲜农产品销售商通过众筹平台使消费者成为生鲜农产品供应链价值创造的重要影响力量, 消费者可依据自身的需求偏好参与到生鲜农产品生产或供应环节, 获得以生鲜农产品为核心的田园休闲、乡村观光以及直采到家等极具互动体验的增值服务。因此, 生鲜农产品供应链中各经营主体不仅能有效降低供需矛盾及成本, 而且能扩大自身参与价值创造和收益获取的范围, 通过提供高品质的生鲜农产品以及多样化的增值服务获得丰厚的收益和利润。
三、基于消费众筹的“互联网+”生鲜农产品供应链预售模式的类型及典型案例
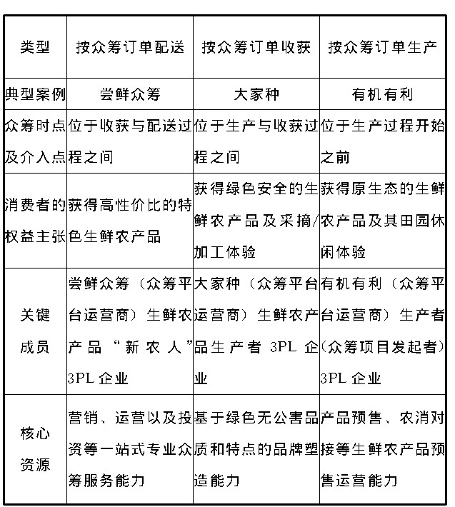
目前, 部分生鲜农产品经营主体认识到该商业模式有助于生鲜农产品供求不平衡问题的解决, 并能实现自身价值的提升, 正积极进行该商业模式实践。根据销售商将核心众筹业务延伸到生鲜农产品供应链上游不同的生产或供应环节, 即消费者众筹时点及介入点的不同, 实践中已形成按众筹订单配送、按众筹订单收获和按众筹订单生产等三种类型的生鲜农产品预售模式。下面以此为依据, 我们选取实际应用中的典型供应链进行分析, 并对三类典型供应链进行比较 (如表1所示) , 以期为相关生鲜农产品供应链成员实践该模式提供参考和借鉴。
1. 按众筹订单配送的生鲜农产品供应链预售案例———尝鲜众筹
该类型预售模式的消费者众筹时点及介入点位于收获与配送两个过程之间。生鲜农产品的种植/养殖和收获都是固定的, 不受消费者订单的影响, 只有配送活动是由消费者订单驱动。供应链成员通过订单的汇集降低供应成本, 实现消费者以适当优惠的价格提前认购品质生鲜农产品。尝鲜众筹就是其中的代表。
表1 基于消费众筹的“互联网+”生鲜农产品供应链预售模式的典型案例比较

尝鲜众筹是一家面向农业领域的专业众筹平台, 旨在为消费者提供高性价比的特色生鲜农产品, 同时促进现代新农人发展农业生产实现致富。在生鲜农产品项目众筹前期, 尝鲜众筹会对生产者 (生鲜农产品新农人) 进行调查和筛选, 合格的新农人将会得到其营销、运营以及投资等一站式专业众筹服务, 进而推动生鲜农产品预售项目形成地区、文化以及功效等特色, 并以规模订单价格吸引消费者产生预购行为。
在此基础上, 尝鲜众筹基于众筹平台使位于不同地点但具一致性需求的生鲜农产品消费者聚集形成规模采购订单, 可有效减少生鲜农产品滞销和消费者面临高价的现象。对新农人来说, 在提前掌握生鲜农产品销售情况后, 将以更加合理的方式规模化提供生鲜农产品, 再通过3PL将成熟的生鲜农产品向消费者直接配送, 进而降低因滞销库存难消化、多级流转高损耗等带来的运营成本, 更多让利于生鲜农产品消费者。而对消费者来说, 不仅可以通过视频、图片等媒体工具了解预售生鲜农产品详细信息, 实现对生鲜农产品质量的可追溯, 而且以前因规模不经济而无法被满足的需求将不再受限制, 可以便捷地获得特色生鲜农产品。
2. 按众筹订单收获的生鲜农产品供应链预售案例———大家种
该类型预售模式的消费者众筹时点及介入点位于生产与收获两个过程之间。生鲜农产品的种植/养殖过程是固定的, 不受消费者订单的影响, 只有收获过程及其之后的活动由消费者订单驱动。供应链成员通过营销手段培养消费者对生鲜农产品生产者的品牌意识, 进而实现生鲜农产品及其采摘/加工服务的预售。大家种就是其中的代表。
大家种将自身定位为连接家庭和农场的互联网平台, 旨在为都市人群提供走出城市、回归自然的品质生活方式。在与生鲜农产品生产者合作之前, 大家种会对其资质、规模以及产品品类等进行审核, 进而引导合格的生产者发展特色生鲜农产品, 并基于绿色无公害的品质和特点进行品牌塑造, 使消费者感受到预售生鲜农产品的优质和安全。同时, 大家种也在互联网平台为预售生鲜农产品项目设立相应的评论专区, 以实现侧面监督和口碑传播的作用。
在此基础上, 大家种向消费者提供生鲜农产品预购服务, 待消费者预付购买资金并实现成功众筹, 大家种和生产者还将协同引导消费者参与到生鲜农产品的采摘/加工过程。一方面, 大家种将在互联网平台定时发布生鲜农产品生产过程的照片、视频等, 同时设置了24小时实时监控摄像头, 以便消费者实时查看;另一方面, 参与众筹的消费者也可加入生鲜农产品销售商组建和运营的F2F (Familyto Farmer, 家庭到农场) 组织, 亲自采摘成熟的生鲜农产品。最后, 远距离的生鲜农产品配送将由3PL企业负责, 而本地化的短途配送主要由生鲜农产品生产者自行完成。
3. 按众筹订单生产的生鲜农产品供应链预售案例———有机有利
该类型预售模式的消费者众筹时点及介入点位于生鲜农产品生产开始之前。生鲜农产品经营主体的生产和供应活动受消费者订单影响较大, 种植/养殖及其下游的活动基本由消费者的订单驱动。供应链成员以本地化原生态的生鲜农产品田园体验为运营核心, 实现生鲜农产品及相关体验服务的提前销售。有机有利就是其中的代表。
有机有利是一个专注于生态农业众筹的服务平台, 引导消费者参与到生鲜农产品生产过程, 以社区支持型农业满足消费者体验需求。在生鲜农产品众筹开始前, 有机有利面向生产者 (项目发起方) 提供一站式生鲜农产品运营解决方案, 包括产品市场定位、项目发布、网络推广、产品预售、农消对接等五项功能, 以此帮助生产者开展家庭农场定制服务, 以众筹机制实现生鲜农产品预售。
在此基础上, 消费者通过有机有利服务平台选择性地对本地化的家庭农场定制服务进行关注和支持, 按照季节或者月份支付生鲜农产品预购资金, 而生产者承诺以绿色安全的当季生鲜农产品作为回报, 消费者在享受优质生鲜农产品的同时也要部分承担生鲜农产品因不可抗力种植失败的风险。有机有利彻底改变了原有消费者与生产者之间的对立关系, 形成了“风险共担, 利益共享”的权益合作形式, 众筹参与者从单纯的消费者转变为生鲜农产品经营者。即生产者承诺以自然安全的方式以及质量优于产量的原则开展生鲜农产品生产, 同时消费者根据自身需求参与到生鲜农产品的生产管理过程, 获得“田间地头”种植/养殖的实地休闲体验。最终, 在生鲜农产品收获时由消费者自行采摘或3PL企业完成产地直送。
四、结语
“互联网+”创新驱动下, 消费众筹机制将重构生鲜农产品供应链的产销流程, 以消费者规模订单拉动生鲜农产品的生产和供应。我们以此为切入点, 提出基于消费众筹的“互联网+”生鲜农产品供应链预售模式。该商业模式为生鲜农产品供应链在缩短生鲜农产品流通环节、降低生鲜农产品供应风险以及解决生鲜农产品供需不匹配问题等方面提供了解决路径, 从而为生鲜农产品消费者和供应链成员创造价值。消费者可获得满足自身需求的高性价比生鲜农产品及体验服务, 销售商也能最大化地释放电子商务平台的商业价值, 而生产者向现代农业转型的同时收益也能得到保障。
作者:但斌 郑开维 邵兵家
来源:农村经济 2017年02期