
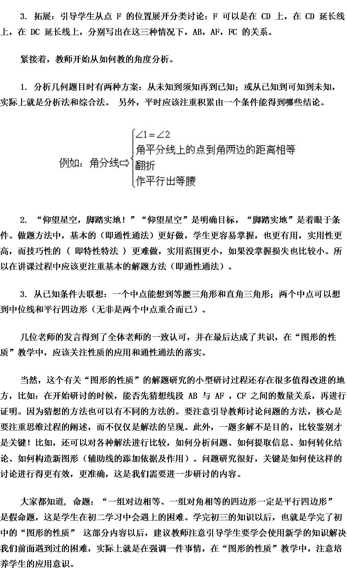
新课程从其内容呈现形式上看,将初中几何内容分为“图形的性质”、“图形的变化”、“图形与坐标” 三大模块。“图形的性质” 是初中数学课程的重要组成部分,它分为“点、线、面、角”、“相交线与平行线”、“三角形”、“四边形”、“圆”、“尺规作图” 几部分。“图形的性质” 的教学是在学生原有知识基础上,进一步从几何的角度将逻辑性和直观性相结合,通过各种图形的概念、性质、判定、作图、计算、应用等方面的教学,使学生初步获得研究几何图形的基本方法,并发展逻辑思维能力、空间观念、运算能力、应用意识和创新意识,培养学生良好的思维品质。“图形的性质” 教学的目标是为了培养学生学习用几何的观点认识问题,学习用几何的方法解决问题。
一、对“图形的性质”数学知识的深层次理解
(一)“图形的性质”的知识结构图

结构图(一)

结构图(二)

结构图(三)
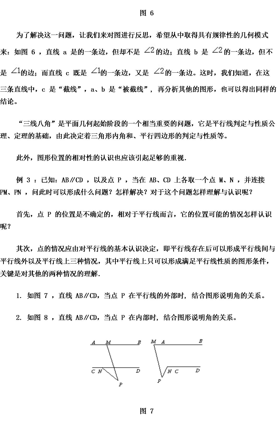
上面这三个结构图,既表明了初中有关“图形的性质” 中研究的知识脉络,也凸现了研究的重点内容。
结构图(一)不追求知识的严谨性,追求的是在学生的头脑中能够形成知识结构的网络化和系统化。“图形的性质”中研究的脉络有两条线索:一是先研究直线型,再研究圆。其中,直线型中先研究两条直线的位置关系,再研究多边形(包括:三角形、四边形、正多边形);二是先研究一般的多边形,再研究特殊的多边形知识。
结构图(二)和(三)强调的是对“图形的性质” 这部分内容中的重点内容的技能和能力要求。对于平行线、三角形(尤其是特殊的三角形)和四边形(尤其是特殊的四边形)的学习, 要求:①会叙述概念、定理;②会运用概念和定理等判定图形;③会运用概念和定理等研究图形的性质;④会画图和作图。其中,②和③两步都是推理的过程。对于两个三角形全等的学习主要是从定义、性质和判定三个方面来进行的。
在“图形的性质”的教学过程中,平行线、三角形(尤其是特殊的三角形)和四边形(尤其是特殊的四边形),以及两个三角形的全等的研究是重中之重。
(二)“图形的性质”的地位和作用
2011 年《国家数学课程标准》中把“图形的性质”作为培养学生空间观念、几何直观、推理能力、应用意识和创新意识的重要载体。其中,几何直观可以帮助学生直观地理解数学,在整个数学学习过程中都发挥着重要作用。作为数学基本思维方式的推理也是人们学习和生活中经常使用的思维方式。在解决问题的过程中,合情推理和演绎推理相辅相成:合情推理用于探索思路,发现结论;演绎推理用于证明结论。在整个数学教育的过程中,培养学生的应用意识和创新意识贯穿于“图形的性质”教学的始终。
“图形的性质”的研究对象是图形的形状、大小与位置关系,它的内容、思想、方法和语言已经广泛深入到自然科学和社会科学,并在其中发挥着越来越大的作用,成为现代文化的重要组成部分。
(三)“图形的性质”教学的重点和难点
“图形的性质”这一部分的教学重点在于探索并掌握平行线、三角形(尤其是特殊的三角形)和四边形(尤其是特殊的四边形),以及两个三角形的全等的性质和判定,掌握图形的画法,落实图形中几何量的相关证明和计算。
比如:全等三角形是“图形的性质”教学的重点内容。在《国家数学课程标准》中,对全等三角形的要求是 理解全等三角形的概念,能识别全等三角形中的对应边、对应角。掌握基本事实:两边及其夹角分别相等的两个三角形全等;两角及其夹边分别相等的两个三角形全等;三边分别相等的两个三角形全等;证明定理:两角分别相等且其中一组等角的对边相等的两个三角形全等;探索并掌握判定直角三角形全等的“斜边、直角边”定理。全等三角形是研究三角形、四边形等图形性质的主要工具,是解决有关线段、角等问题的一个出发点,线段相等、线段的和差倍分关系、角相等、两直线的位置关系的证明常转化为证明三角形全等的问题来解决。
“图形的性质”的教学难点在于图形性质的得出过程的教学,以及图形的性质和判定的应用。
(四)“图形的性质”的拓展
以往我们对“图形的性质” 这个问题的认识往往是静态的,随着课程改革的逐步深入,我们对于它的认识有了进一步的理解,能够从静态和动态两方面相结合,去研究图形的形状、大小与位置关系.
二、“图形的性质”的教学策略
(一)在“图形的性质”教学中,重视性质的得出方法
在“图形的性质”教学中,教师应该重视性质得出方法的教学,比如公理化方法;实验操作、归纳概括的方法;类比发现的方法等。实际上,在“图形的性质” 教学中,性质的得出方法很多是非常典型的, 值得关注。比如:角平分线性质定理的得出过程突出的是实验操作、猜想证明;多边形内角和定理的得出过程,可以通过设计一个数学实验,突出类比猜想、归纳概括的方法等。


























注:《“国培计划(2016)”——安徽省乡村教师网络研修项目》学习材料,版权归原作者,若有侵权,敬请联系,及时删除。
