重磅发布!
贵港2021年义务教育阶段学生入学安排
新鲜出炉啦

“今年小学初中入学报名时间是?”
“最新的学区划分是怎么样的?”
“我家孩子符合这所学校的报名条件吗?”
……

小轩整理出我市三区两县(市)
义务教育阶段学生入学安排情况
快来看看你家孩子
应在哪所学校上学?
↓↓↓

港北区
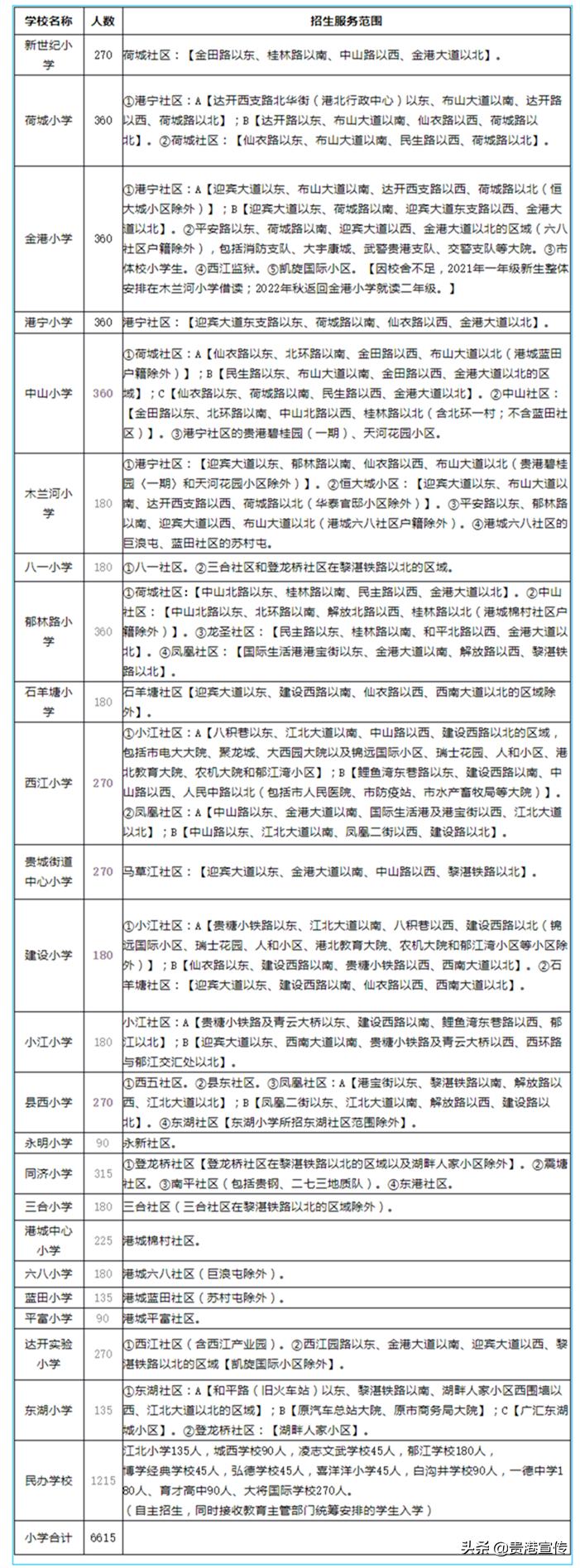
贵港市中心城区招生计划及招生范围表(港北区小学)

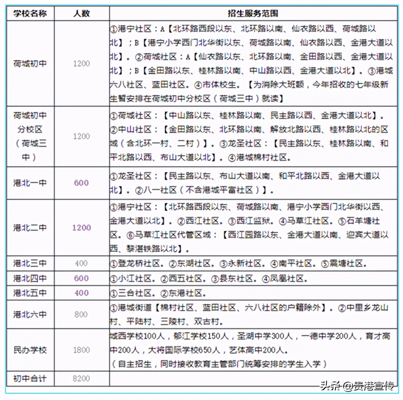
贵港市中心城区招生计划及招生范围表(港北区初中)


港南区
贵港市中心城区招生计划及招生范围表(港南区小学)

贵港市中心城区招生计划及招生范围表(港南区初中)

一、报名时间
贵港市中心城区(港北区、港南区)小学、初中报名时间:2021年7月3~4日
二、报名地点
到所属入学范围的小学、初中报名
三、发放入学通知书时间
2021 年 7 月 11 日

覃塘区
学前教育和小学招生计划表















覃塘区初中招生计划表







一、报名时间
2021年8月30日前
二、报名地点
到所属入学范围的小学、初中报名

桂平市

属桂平市城北、城南派出所户籍的小学毕业生
(一)就读学校安排。桂平市城北派出所、城南派出所户籍小学毕业生统一安排到桂平市二中。
(二)报名方式。请各小学通知管辖学校属桂平市城北派出所、城南派出所户籍需回桂平二中就读初中的小学毕业生,持户口簿、小学就读学校证明(学籍信息表)到教育局基础教育股 2室办理报名手续。
(三)办理报名手续时间。6月23日—7月10日;城区小学、长安工业园区小学则按西山镇中心小学的要求,由各学校统一收集材料送西山镇中心小学。

属西山镇户籍(新城、西山派出所)的小学毕业生
(一)就读学校安排。安排在西山一中、西山二中就读。
(二)报名方式。在西山镇外其他乡镇需回西山一中、西山二中就读初中的西山镇户籍小学毕业生,持户口簿、住地证明和小学就读学校证明(学籍基本信息表)到西山镇中心小学办理报名手续;西山镇各小学及市直小学则按西山镇中心小学的要求,由各学校统一收集材料送西山镇中心小学。

属长安安置区的老乡家园、和谐家园小区的易地搬迁贫困户子女小学毕业生
(一)就读学校安排。长安安置区的老乡家园、和谐家园小区的易地搬迁贫困户子女小学毕业生,由寻旺乡中心小学按寻旺乡西南村户籍生安排就读初中。
(二)报名方式。
1.长安工业园区小学毕业生,由学校负责将本校易地搬迁贫困户子女小学毕业生信息送寻旺乡中心小学安排就读初中;
2.除长安工业园区小学外其他学校属这2个小区易地搬迁贫困户子女小学毕业生,则由家长携带贫困户手册、安置住房买卖合同等相关材料到教育局基础教育股 2 室报名,由我局统一收集材料送寻旺乡中心小学安排就读初中。

属进城定居、经商人员子女的小学毕业生
(一)属进城定居、经商人员子女的小学毕业生,我局将统一安排在蒙圩二中就读。
(二)申请在蒙圩二中就读学生,必须提供以下证件及复印件:
1.户口簿(法定监护人与小学毕业生不在同一户口簿,则须提供双方户口簿)。
2.父母或祖父母或外祖父母其中一人的房屋所有权证、土地使用证、购房合同等 3 项材料中的任何一项;或小学毕业生父母在城区务工(经商)证明:
(1)务工的须提供国家规定的劳动合同;
(2)经商的须提供在城区经商的营业执照;
3.学生小学毕业学校证明或“学籍信息表”
(三)报名方式和时间
1.城区小学报送。由城区各学校统计收集本校属进城定居、经商人员子女并愿意由我局统一安排的小学毕业生材料,将名单及材料统一于7月15日前报送教育局基础教育股2室,并将学生名单发电子邮件到:gpjjg3386466@126.com。
2.乡镇小学报送。符合进城定居、经商人员子女的乡镇小学毕业生,需我局统一安排的,请家长携带相关材料到教育局基础教育股 2 室报名,报名时间:2020年6月23日——7月10日(工作日)。


平南县
平南街道小学招生计划及招生范围表






平南街道初中招生计划及招生范围表



*共中**贵港市委员会宣传部主办 贵港市委网信办指导
贵港日报/贵港新闻网出品
内容来源 ▍原创 贵港市教育局 桂平市教育局 港北区人民政府门户网站
采 编 ▍张庆杰 罗英
值班编辑 ▍陆品梅
值班主任 ▍樊超龙
法律顾问 ▍广西君望律师事务所 0775—4251733
报料电话 ▍0775-4523503、4521951、4552730