
01 什么是个人信用报告?
个人信用报告是人民银行个人征信系统提供的最基础产品,目前已经在商业银行*款贷**、信用卡审批和贷后管理,以及任职资格审查、员工录用等许多活动中广泛应用。
这些听着挺陌生的,但是个人信用体系早已悄然影响我们的日常生活,咱们平时在买房*款贷**、办理信用卡以及各种授信平台(淘宝借呗、微信微粒贷、京东白条、京东金条、百度有钱花等)获取额度的时候,如果阅读过提示信息或者各类授信查询协议,总会发现“个人信用”“征信”、“授信”等字样,这就已经授权对方查阅自己的个人信用报告。
而且,本周有不少新闻热点跟个人信用报告蹭上了关系,先是金嗓子创始人江佩珍被上海市高级人民法院列为“限制消费人员”。紧接着,罗永浩也坦言收到丹阳市人民法院的限制消费令。11月4日,“国民老公”王思聪被北京市第二中级人民法院列为被执行人,执行标的1.51亿元。
众网络媒体不明就里地开始宣扬几位大佬纷纷落草为“老赖”,经查询相关网站,上述三人均仅被列为执行对象,根据不同案情被采取限制消费措施而已,并未被列入失信名单,也不能称之为“老赖”,对其个人信用报告并未受影响。
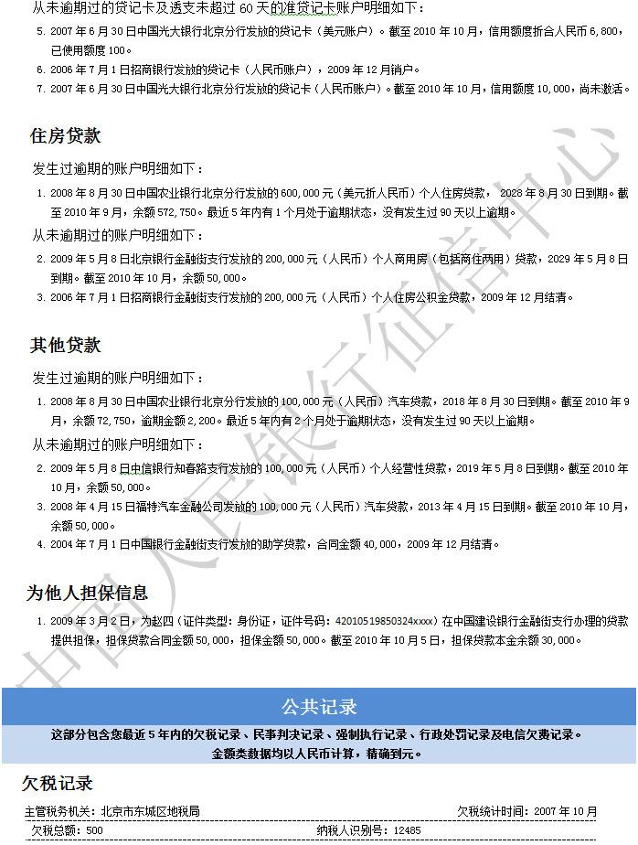
下面就讲讲个人信用报告,我们日常接触到的个人信用报告(个人版)模板是这样的:







02 个人信用报告的主要内容以及作用
可以看到,个人信用报告(个人版)中记载的信息主要有六个方面:公安部身份信息核查结果、个人基本信息、银行信贷交易信息、非银行信用信息、本人声明及异议标注和查询历史信息。而这些指标往往是影响商业银行、住房公积金管理中心、财务公司、汽车金融公司、小额信贷公司等单位和人民银行判断个人信用状况、决定授信额度和信贷利率的重要参考因素。
虽然个人信用报告只有短短几页,并未详细地记载个人经济活动,但也高度概括了被查询人三年来的关键经济行为、大额负债状况以及失信行为。而生活中,因拖欠水电煤气费用、话费、信用卡逾期等失信行为被记录在案从而影响生活、出行甚至出境的新闻也屡见不鲜。
因此,管理个人信用也应当重视起来,如何查询以及维护个人征信,因篇幅受限,昶兴律师将在下期展开讲解具体方法以及步骤。