近日,关于南通市区多个小区推出工抵房的消息频出,更有卓越府前脚推出工抵房,后脚来了个撤回通知!

原因是老业主对降价的不满!并于8月12日当晚对卓越府售楼处来了个“紧急集合”!
如果说卓越府是迫于无奈撤销工抵房,那以下这几个楼盘就是底子够硬,坚决不降价的典型代表!
北纬31度
在隔壁世茂璀璨未来推出工抵房之后,很多人都在问:隔壁项目会紧随其后吗?
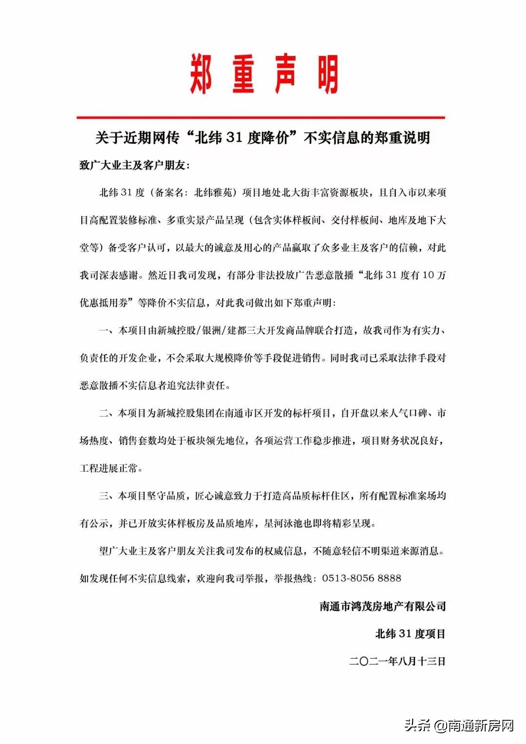
然而,我们没有等到项目的降价,只等了北纬31度的一纸声明:

根据声明显示,北纬31度不会采取大规模降价等手段促进销售。
北纬31度位于南通新崇川区市北新城板块,地处北大街商圈和五水商圈的交汇处,项目紧邻通宁大道高架,周边更是拥有万象城、万达广场、宜家家居、北城中学等配套资源。

今年4月,项目首次开盘!据通房e办最新数据显示,截至目前北纬31度去化率已达71.5%,目前可售房源套数约180套。(具体套数以售楼处公布为准)
碧桂园公园星荟
除了北纬31度外,同属市北区域的碧桂园公园星荟也是发布郑重声明:

根据通房e办数据显示,截至目前项目去化率达68.2%,可售房源套数约204套。(具体以售楼处公布为准)
五龙云璟
没有中介合作!没有打折优惠!
这是五龙云璟最新声明!

五龙云璟位于南通主城西核心板块,受南大街商圈、五水商圈辐射,周边涵盖有南通市第一人民医院、城西小学、跃龙中学等配套资源,此外项目紧邻南通地铁1号线(在建)茶庵殿站。
根据最新成交数据显示,五龙云璟去化率达81%,可售房源套数为147套。(具体以售楼处公布为准)

而在近日,五龙汇任港湾片区作为南通城市副中心的建设目标已然得到官方认证!

如此区域、如此规划,相信后期五龙云璟的去化也不成问题!难怪会如此刚!
在很多人猜测南通房价是否会下跌的同时,8月11日,据潇湘晨报等媒体报道,岳阳市住建局近日下发《关于房地产市场新建商品住房网签成交价格限制的通知》,明确对岳阳市中心城区新建商品住房销售实施价格备案。《通知》指出,中心城区新房销售的实际成交价不得高于备案价格,也不得低于备案价格85%,否则将不能网签。
岳阳发布的“限跌令”是否是一个信号?你们认为,南通是否会出台相关政策?欢迎留言讨论!
文章来源:南通房观