
直播带货的业绩高不高,除了选品外,主播的节奏带动与话术是促单的关键,主播如何设计直播过程中的暖场话术、关注话术、问答话术、带货话术、催单话术、结束话术等,都会影响成交率。
本期,C姐收集整理了 万能直播话术与直播技巧(190份) ,供各位小伙伴们参考学习! (仅供个人学习,禁止商用!)
目录

【01】万能直播话术




【纯小白教程】直播常见“福利话术”详尽拆解.docx
【催单话术】憋单和单品话术.xlsx
【催单话术】憋单话术逻辑脚本.xlsx
【催单话术】憋单话术模板 .doc
【催单话术】催单话术大总结.docx
【催单话术】主播高级憋单和单品话术逻辑脚本.xlsx
【催单话术】主播中级在线憋单话术逻辑脚本.xlsx
【关注话术】引导关注话术.docx
【关注话术】直播间喊关注话术.docx
【过款型】120分钟直播流程设计.docx
【互动话术】8大直播互动话术.docx
【互动话术】互动话术优化-三种替代话术.docx
【互动话术】真诚互动话术 15 句.docx
【陪跑】陪跑团队的直播表(珠宝首饰品类).xlsx
【销售话术】金牌主播销售话术-逐字稿.xlsx
【销售话术】直播间黄金级销售话术四板斧教学(包含示例内容).xlsx
3分钟话术模板.docx
3小时直播脚本规划表.xlsx
30分钟直播带货话术流程,建议看一看.docx
30分钟直播带货话术流程.docx
45秒话术模板
100条应对顾客投诉的标准话术!.docx
120分钟直播脚本.xlsx
保姆级脚本公式.xlsx
单场百万的直播脚本.pdf
单点场景应对话术.pdf
抖音top10直播间常用话术汇总.docx
个人直播脚本(填写版).docx
各类目卖点参考(1).docx
公屏回复手册.docx
话术大全{S级话术资料}.docx
话术逻辑脚本梳理表.xlsx
话术模板.docx
话术填空及参考示例.docx
冷启动初级直播脚本规划 5分钟 模板.xlsx
俏姿兰洗护沐直播脚本.docx
切款话术.docx
如何与粉丝进行互动
万能直播带货话术.docx
消费者感觉占便宜的话术.docx
万能直播话术.docx
整体话术流程模板.xlsx
直播带货-逼单话术.docx
直播带货-产品赋能话术.docx
直播带货-产品介绍话术.docx
直播带货-抽奖福利话术.docx
直播带货-抽免单话术.docx
直播带货-解封模板话术大全.pdf
直播带货-开播拉人气、逼单话术(含详细指令模版).xlsx
直播带货-开场话术.docx
直播带货-开场拉在线话术.docx.docx
直播带货-开价话术.docx
直播带货-切款话术.docx
直播带货-完单话术.docx
直播带货-违规话术.docx
直播带货-消费者感觉占便宜的话术.docx
直播带货-追单话术.docx
直播带货话术,追单话术模板[9页].docx
直播带货话术模版.pptx
直播带货精品话术400条(适用各环节).pdf
直播带货流程拆解及高成交话术设计.pptx
直播带货停留拉新详细话术脚本.docx
直播电商通用话术公式.docx
直播间100人在线的话术.docx
直播间标准化执行流程.xlsx
直播间话术大全.docx
直播脚本策划模板(单人双人).xlsx
直播前—产品卖点表.xls
直播实战脚本.xlsx
主播初级练习话术脚本.xlsx
自建话术库模版.xlsx






【02】直播技巧



【合伙人专属】108个直播带货同行*火军**库.pdf
★抖音账号定位标签新思路.doc
4个技巧教你玩转直播带货.docx
8大直播互动话术.docx
200个干货问题知识手册.pdf
*放播**量低的原因.docx
电商卖货禁词和直播违规词.docx
抖音八大消费人群.xlsx
抖音基础知识问题 解答手册.pdf
抖音入门知识.pdf
抖音运营避坑自查.pdf
抖音直播从 0-1 起号憋单话术模板.docx
抖音直播怎么找话题.docx
附件4直播卖货技巧.docx
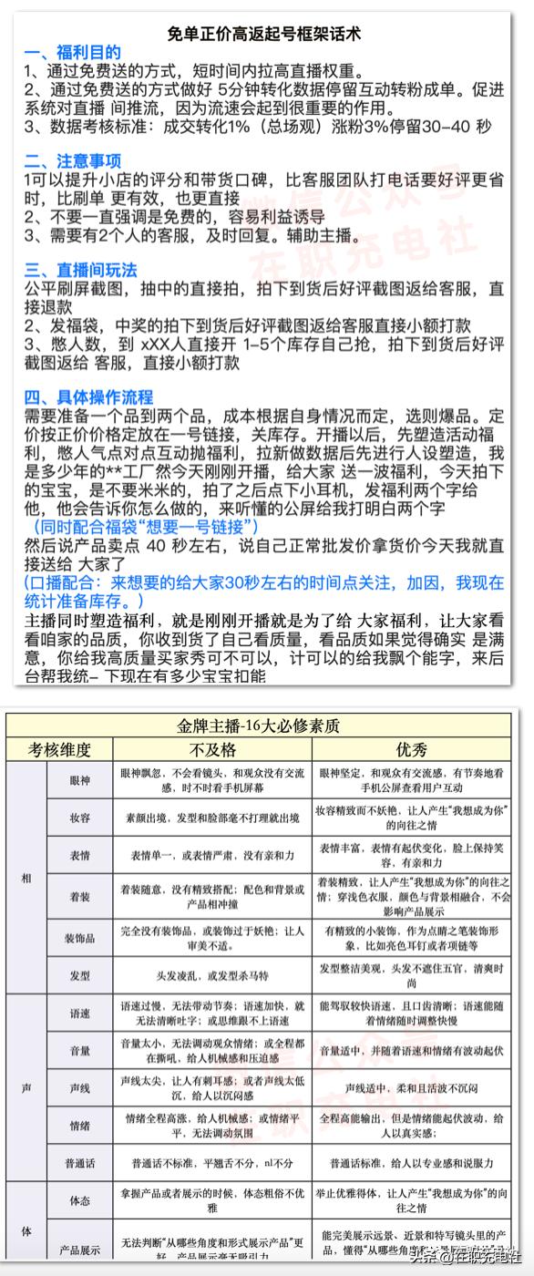
金牌主播16大必修素质.xlsx
卡直播广场12个方法之二开.docx
卡直播广场12个技巧.docx
老铖一场直播售出2698单大揭秘.pdf
老账号冷启动技巧.docx
李佳琦直播带货的18招组合拳.docx
罗永浩直播间隐藏的4个秘密.docx
免单正价高返起号框架话术.docx
免费学习官方账号.docx
某MCN机构内部系统直播计划平播快速起号流程.docx
能让一场直播收入10万+的6类直播带货话术.docx
抛话题喊人留人挖痛点话术.doc
朋友圈推广方法.doc
七大热门类型.ppt
薇娅16条“可复制”的带货技巧.docx
违规等级违规类型违规内容违规扣分行为纠正.doc
小白AB链起号实操+防违规播法话术.docx
小宾哥带货话术.docx
小宾哥实战经验.docx
新手小白怎么玩抖音
新手主播的十大秘籍
新账号冷启动方法一(1).pdf
学习薇娅直播19点语言技巧.docx
月销百万直播间话术SOP.docx
张同学首场直播300w营业额 直播话术像素级拆解.docx
直播百问百答300问
直播必须掌握的五大话术技巧.pdf
直播话术全套路大全(主播必备).pdf
直播基础手册整理
直播间留人的十种方法.docx
直播中—直播间呈现产品五步法.doc
主播套路大全(3)必讲必讲必学.docx




【03】直播思维导图

中控助播起号流程急操直播话术.png
直播间留人大纲.jpg
直播间留人.jpg
直播话术逻辑完整版(思维导图).pdf
新人如何做到成功的首播.jpg
新人开播前的准备工作.jpg
进阶-提升直播能力.jpg
抖音直播短视频怎么玩.jpg
电商、抖音直播话术合集(附详细话术).png
成功暖场三部曲.jpg



【04】直播平台攻略



【05】新手直播宝典(共九册)
