铅酸新能源电池充电器 (铅酸充电器能充锂电吗)

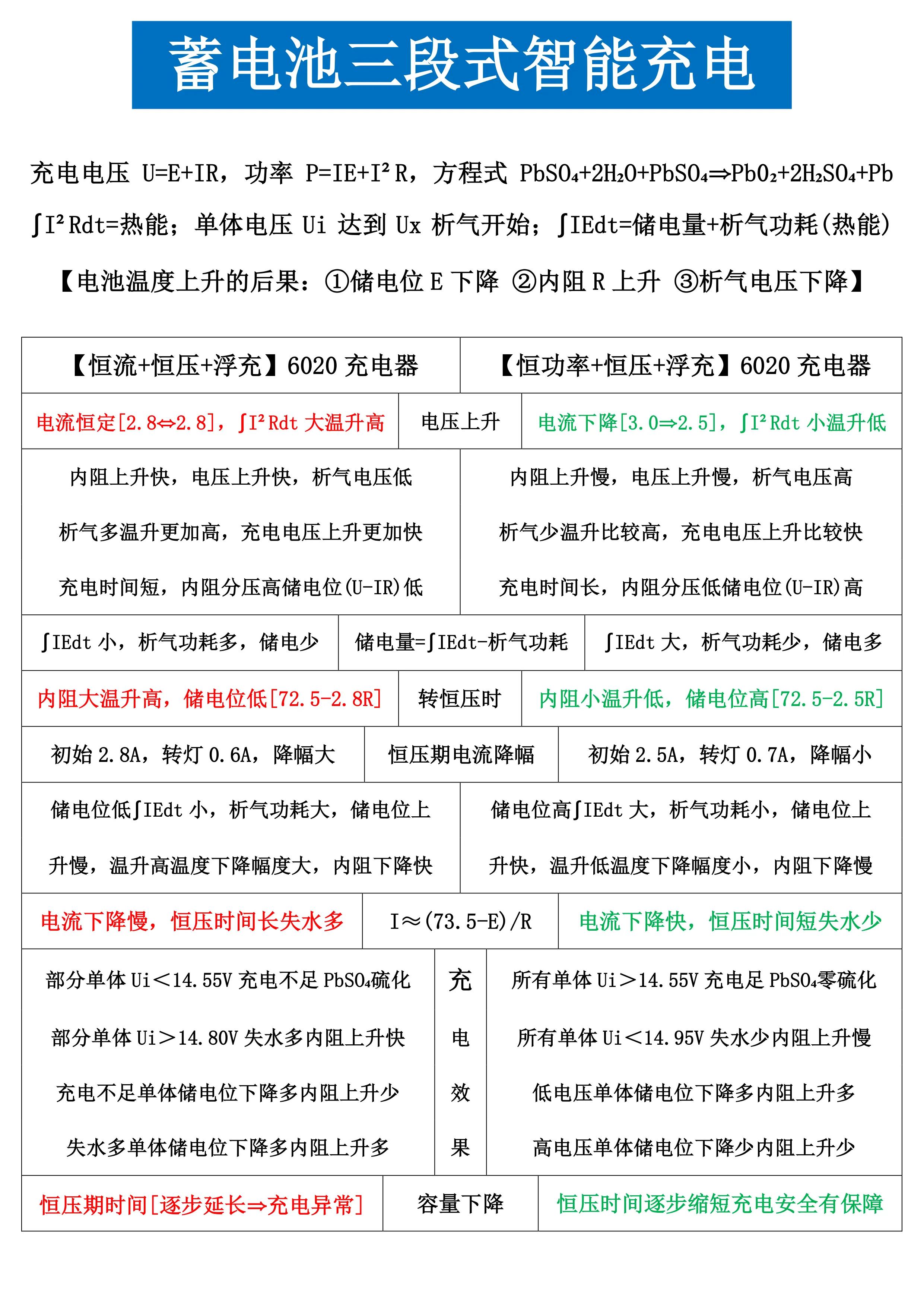
首先建立【等效电路】;借助【欧姆定律】和【能量守恒定律】,分析铅酸蓄电池组充放电过程;单体充电电压U大于析气电压Ux析气开始;电池热量来源于【内阻发热】和【析气功耗】;电池温度上升导致:储电位下降,内阻上升,析气电压下降;为方便说明导入新名词【储电量】,【转灯无望】和【充电异常】

铅酸蓄电池专用充电器48伏,铅酸充电器能充锂电吗

铅酸蓄电池专用充电器48伏,铅酸充电器能充锂电吗

铅酸蓄电池专用充电器48伏,铅酸充电器能充锂电吗

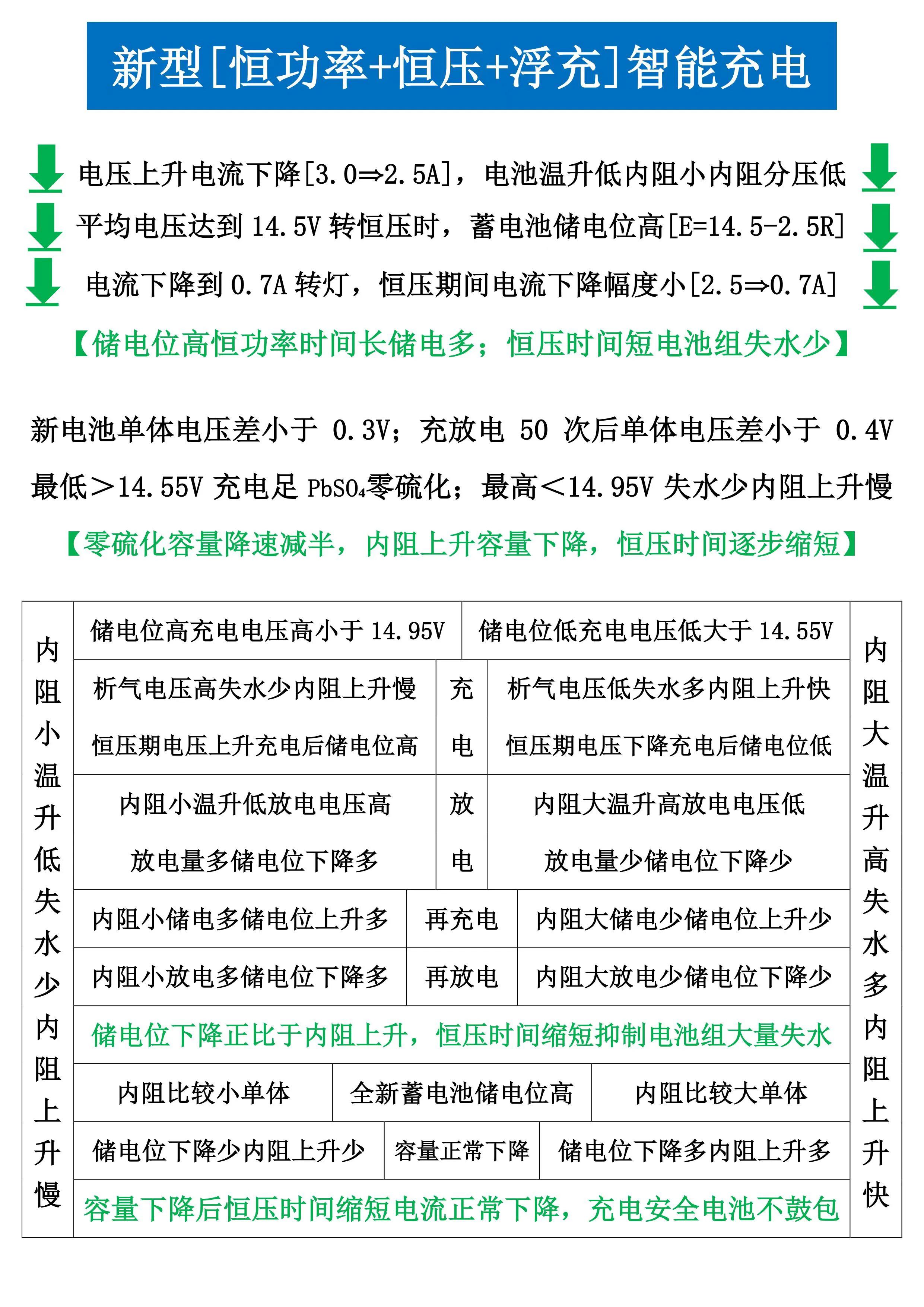
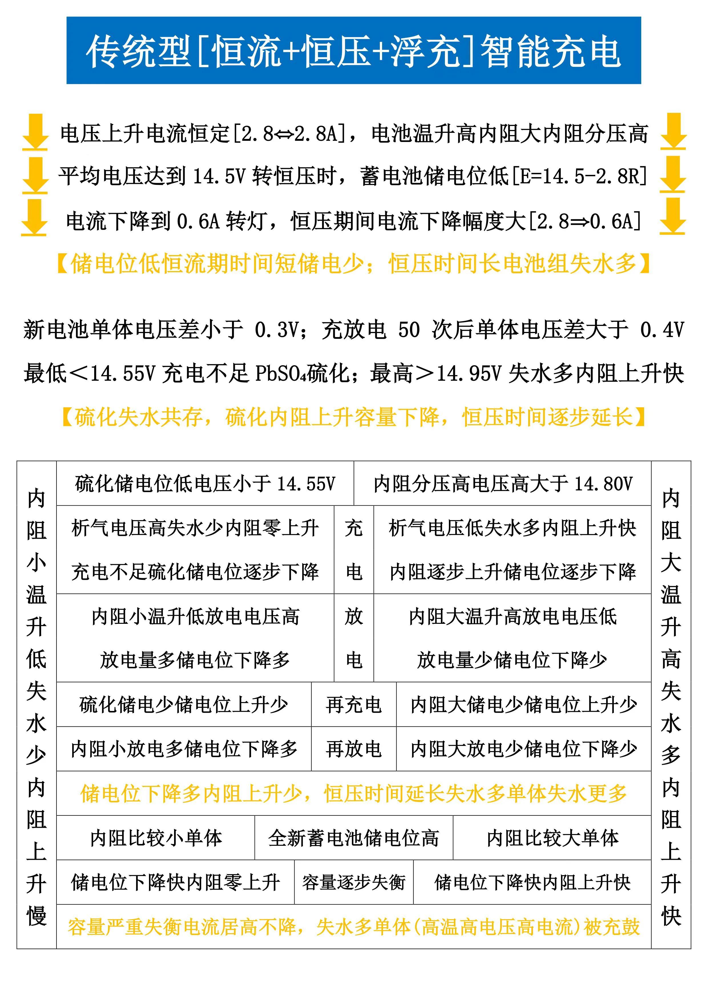
相同的蓄电池组,采用不同的三段式智能充电模式,充电参数和效果各异

恒流模式:电压上升电流恒定,电池温升高内阻分压高,储电位低储电量少;恒流时间短恒压时间长;内阻小单体充电电压低小于14.55V;内阻大单体充电电压高大于14.80V

恒功率模式:电压上升电流下降,电池温升低内阻分压低,储电位高储电多;恒功率时间长恒压时间短;内阻小单体充电电压高小于14.95V;内阻大单体充电电压低大于14.55V

铅酸蓄电池专用充电器48伏,铅酸充电器能充锂电吗

铅酸蓄电池专用充电器48伏,铅酸充电器能充锂电吗

铅酸蓄电池专用充电器48伏,铅酸充电器能充锂电吗

与恒流充电模式相比较,恒功率充电模式的优势非常明显

1)零硫化容量降速减半电池寿命翻番

2)内阻分压低储电多电动车跑得更远

3)恒压充电时间缩短充电安全有保障

铅酸蓄电池专用充电器48伏,铅酸充电器能充锂电吗

铅酸蓄电池专用充电器48伏,铅酸充电器能充锂电吗

铅酸蓄电池专用充电器48伏,铅酸充电器能充锂电吗

单体充电不足才是真正的害群之马

恒流模式:充电不足和失水多共存,储电位下降多内阻上升少,恒压时间【逐步延长➡️充电异常】

恒功率模式:所有单体充电足零硫化,储电位下降正比于内阻上升,恒压时间逐步缩短充电安全有保障

铅酸蓄电池专用充电器48伏,铅酸充电器能充锂电吗

铅酸蓄电池专用充电器48伏,铅酸充电器能充锂电吗

铅酸蓄电池专用充电器48伏,铅酸充电器能充锂电吗