
工会卡、市民卡、公交卡,各种卡看晕了,各种折扣也搞不清了。
小编整理了一下,看完这条微信,你就知道怎样坐地铁最便宜啦!
月票 最低2.3折 ↓↓↓
First,月票!月票!月票!对于每天乘坐地铁上下班,尤其是每天往返于北仑和宁波市区之间的乘客来说,月票是首选。
当然,最低2.3折只是“最理想化”的折扣,从起点或接近起点的站点上车,在终点或接近终点的站点下车,才能实现这样的最低折扣。以小编为例,从西门口站上车,到长江路站下车,每天单程车票7元,一天14元,以每周工作22天计算,14*22=308元,月票100元,折合下来约3.2折,比其他任何一种卡都要便宜!
同样买月票,小编建议在“宁波地铁go”官方微信公众号上购买限量版星座月票,原因只有一个,长得美,有收藏价值。以5月份月票为例——

图方便的话,可以在任何一个地铁站售票处购买下一月的月票,是长这样的——

使用说明:
一、价格: 100元/张(不含邮费)
二、使用次数:50次,仅限当月使用,过期作废
手机市民卡 3.5折 ↓↓↓

特别注意:目前宁波地铁1号线一期、2号线一期支持手机市民卡刷卡,1号线二期暂不支持!
持手机市民卡和校园学生卡(学生卡背面带照片)享3.5折优惠
限制性要求:若乘车超过2小时,则不享受折扣优惠
如何办理:手机市民卡就是将市民卡功能与传统的手机SIM卡进行融合。消费者携带手机终端、身份证及银行卡到海曙、江东、江北、鄞州地区的移动营业厅,申请免费更换NFC-SIM卡,并*载下**安装‘和包’客户端进行圈存充值,就可以使用了。
适用机型:
华为MATE8、三星G3558、三星G3588、三星G9250、三星SM-J7008、OPPON3、三星SM-E7000、三星SM-J5008、OPPO3007、魅族MX4 Pro、三星G5308W、三星G9008W、三星G9208、三星T2558、华为T8950N、三星G3518 、HTC One 802t、三星N9008V、HTC ONE M8t、三星N7508V、三星G9008V 、三星GT-I8268、三星N9150 、三星N9008S、三星N9100、华为MATE7、中兴ZTE U807N、酷派8085N、酷派8970L、天语T99、天语K-Touch Tou Ch3s、天语K-Touch M6、索尼L39T、索尼M35T、索尼L36h、索尼XM50t、华为G660、索尼L50t、小米手机3开发版、OPPOX9007(Find 7)、金星JXD-T9000、金星JXD-T9002、至尊宝 T985、三星I9508(GALAXY S4)、联想K920(VIBE Z2 Pro)、联想A380t、三星I9308(GALAXY S3) 、HTC Desire 608t、小米手机2A
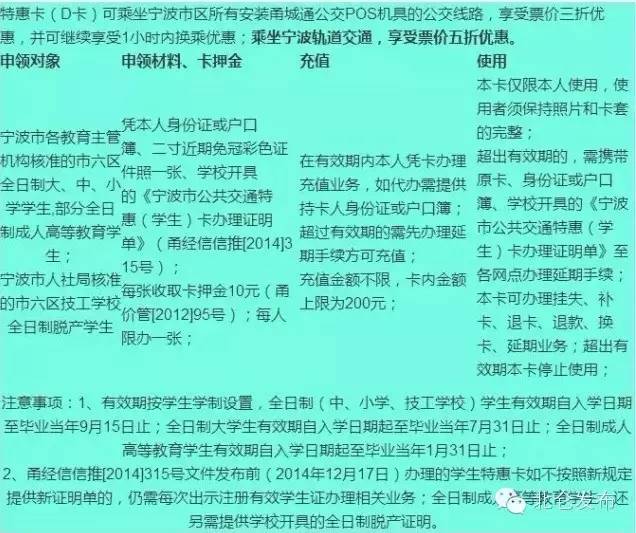
特惠卡 5折↓↓↓

公交优惠折扣:3折
地铁优惠折扣:5折
办理点:宁波市民卡服务中心各网点
办理对象:市教育局审定核准的全日制大、中、小学学生

市民卡(含三种) 6折 6.5折↓↓↓
1、新版宁波市民卡PBOC3.0标准市民卡


办理点:宁波市民卡服务中心各网点及轨道交通部分车站客服中心办理(目前可充值站点有:东门口站、樱花公园站、*民泽**站、鼓楼站、轻纺城站)
2、新版宁波市民卡联名卡PBOC3.0标准市民卡


办理点:在宁波银行、建设银行、中国银行及后续发卡银行办理
3、工会“5·1服务卡”

【新版工会“5·1服务卡”为经宁波市政府授权由中国银行、宁波市民卡运营管理有限公司及宁波市总工会联合发行的符合金融PBOC3.0标准带有电子现金、借记账户的联名卡。】
优惠时间:即日起至6月30日(活动结束后,宁波轨道交通将积极与相关方沟通后续优惠举措。)
办理点:中国银行柜面网点办理。
问:“5.1服务卡“优惠为什么不是6折而是6.5折?
根据宁波轨道交通运营分公司与中国银联股份有限公司、宁波市民卡运营管理有限公司营销合作协议,持新版市民卡乘坐轨道交通时按6.5折扣费。
对于市总工会和中国银行对外宣传的“5.1服务卡”6折优惠扣费,市总工会和中国银行会通过其他方式对刷卡乘客给予相应的补贴,具体情况请乘客咨询市总工会或中国银行。(小编从 宁波工会职工服务网答复:4月10日至今年年底,持“5·1服务卡”坐地铁刷卡折扣为6.5折,将于次月将轨道刷卡金额与6折之间的0.5折差价返还至“5·1服务卡”借记账户。)

金黄色卡面的宁波市民卡可在宁波市民卡服务中心各网点及轨道交通部分车站客服中心办理(目前可充值站点有:东门口站、樱花公园站、*民泽**站、鼓楼站、轻纺城站、中河路站);蓝色卡面的宁波市民卡可在宁波银行、建设银行、中国银行及后续发卡银行办理;“5·1服务卡”可在中国银行柜面网点办理。蓝色卡面的市民卡及“5.1服务卡”不能在轨道交通站点办理充值业务。
以下四种卡 9.5折↓↓↓
1、甬城通普惠A卡


2、特惠E卡

3、宁波市免费乘车卡


4.互联互通交通卡


以下四种卡 免费↓↓↓
1、 现役军人等凭有效证件

根据《浙江省军人军属权益保障条例》第十一条:军人、残疾军人、烈士遗属、因公牺牲军人遗属和病故军人遗属在本省行政区域内,凭有效证件可以享受免费乘坐城市公共汽车和轨道交通等公共交通工具优待。宁波轨道交通已于2015年5月1日按以上规定实施。符合条件的乘客可凭有效证件享受免费乘坐待遇。
2.高龄老人免费乘车卡
(法定工作日早晚高峰时段(7时至9时,17时至19时;以刷卡进站时间为准)购买半票乘车,其余时段免费乘车)


3、爱心乘车卡



4、离休干部免费乘车卡


宁波轨道交通一号线线路图

票价及优惠政策

北仑地铁站及出口信息

首末班时刻表



市民卡服务网点


(北仑发布综合整理,来源:宁波轨道交通、宁波市甬城通智能卡有限公司官网、宁波工会职工服务网等)
猜你关心