日前,中信银行连夜发布公告,将中信银行京东白条联名信用卡、中信银行京东白条联名信用卡小白TWO卡、中信银行京东PLUS联名信用卡的消费累计钢镚功能调整为累计中信银行信用卡积分。调整开始时间为2020年5月1日,在此之前已累计的钢镚仍可继续正常使用。

以下为中信银行发布的公告详情:
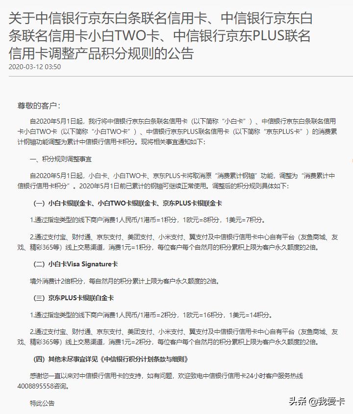
尊敬的客户:
自2020年5月1日起,我行将中信银行京东白条联名信用卡(以下简称“小白卡”)、中信银行京东白条联名信用卡小白TWO卡(以下简称“小白TWO卡”)、中信银行京东PLUS联名信用卡(以下简称“京东PLUS卡”)的消费累计钢镚功能调整为累计中信银行信用卡积分。现将相关事宜通知如下:
一、积分规则调整事宜
自2020年5月1日起,小白卡、小白TWO卡、京东PLUS卡将取消原“消费累计钢镚”功能,调整为“消费累计中信银行信用卡积分”。2020年5月1日前已累计的钢镚可继续正常使用。调整后的积分规则具体如下:
(一)小白卡银联金卡、小白TWO卡银联金卡、京东PLUS卡银联金卡
1.通过指定类型的线下商户消费1人民币/1港币=1积分,1欧元=8积分,1美元=7积分。
2.通过支付宝、财付通、京东支付、美团支付、小米支付、翼支付及中信银行信用卡中心自有平台(友鱼商城、友戏、精彩365等)线上交易渠道,消费1元=1积分,每位客户每个自然月的积分累积上限为客户永久额度的2倍。
(二)小白卡Visa Signature卡
境外消费计2倍积分,每自然月的积分累计上限为客户永久额度的2倍。
(三)京东PLUS卡银联白金卡
1.通过指定类型的线下商户消费1人民币/1港币=2积分,1欧元=16积分,1美元=14积分。
2.通过支付宝、财付通、京东支付、美团支付、小米支付、翼支付及中信银行信用卡中心自有平台(友鱼商城、友戏、精彩365等)线上交易渠道,消费1元=2积分,每位客户每个自然月的积分累积上限为客户永久额度的2倍。
(四)其他未尽事宜详见《中信银行积分计划条款与细则》
感谢您一直以来对中信银行信用卡的支持,如有问题,欢迎致电中信银行信用卡24小时客户服务热线4008895558咨询。
特此公告
中信银行股份有限公司信用卡中心
二〇二〇年三月十二日
来源:我爱卡