身为财务人员,财务指标预警值还是有必要知道的,毕竟在日常做数据分析的时候都会用到。今天就和大家分享一下 21个财务指标预警值以及234个财务指标计算公式 。除此之外还给大家带来了 全自动财务分析系统及财务比率分析模板 ,可以直接套用,输入数据自动生成图表!
一起来看看吧~
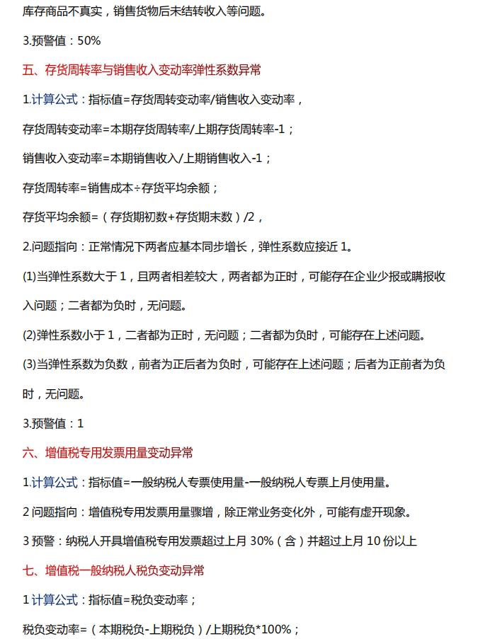
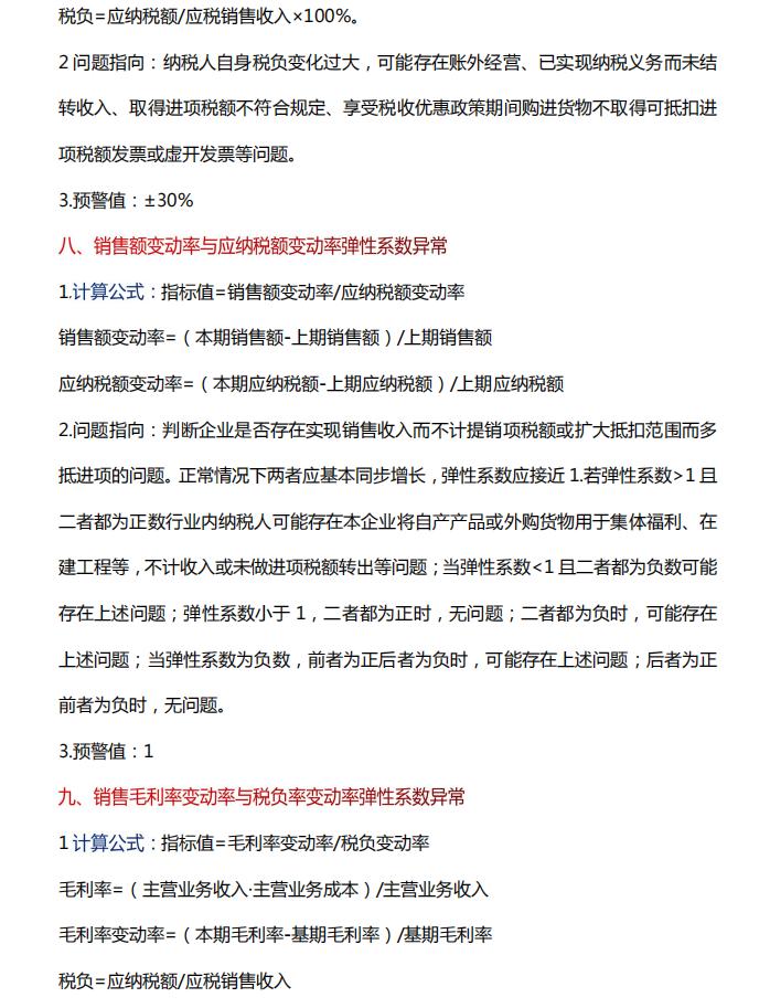
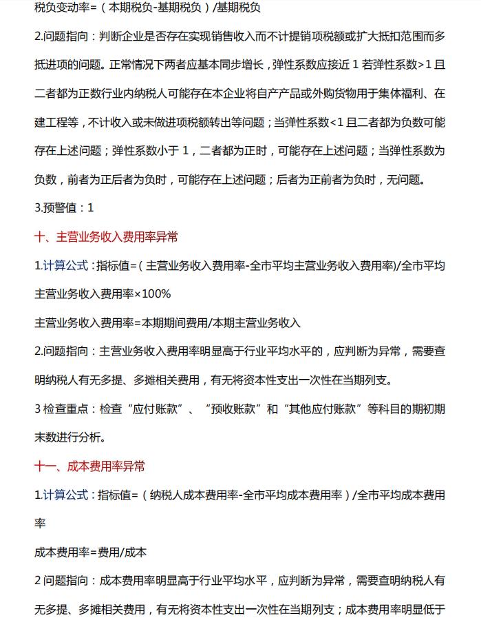
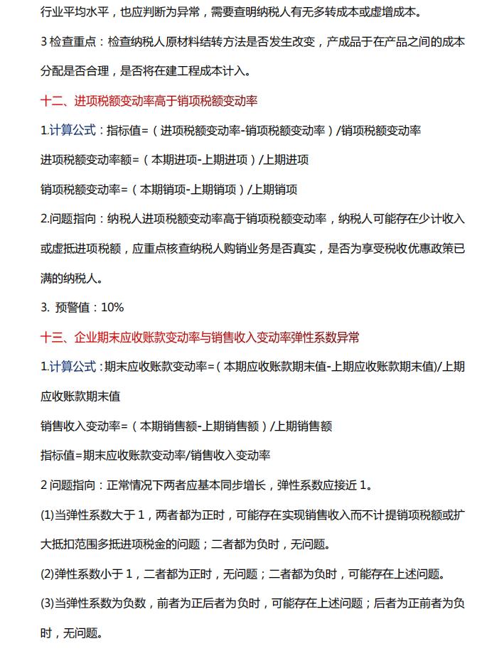
财务指标预警值超全汇总





234个财务指标分析与计算公式



财务分析系统模板(可套用)




.........
篇幅有限就先分享到这里了
希望对大家有所帮助~

身为财务人员,财务指标预警值还是有必要知道的,毕竟在日常做数据分析的时候都会用到。今天就和大家分享一下 21个财务指标预警值以及234个财务指标计算公式 。除此之外还给大家带来了 全自动财务分析系统及财务比率分析模板 ,可以直接套用,输入数据自动生成图表!
一起来看看吧~












.........
篇幅有限就先分享到这里了
希望对大家有所帮助~
