海南莺歌海盐场有限公司
生产标签不符合规定的食品(食盐)案
时间:2020年06月15日
地址:海南省
处罚单位:海南省乐东市场监督管理局
案件提要:
海南莺歌海盐场有限公司生产标签不符合规定的食品(食盐)案
案件介绍:

2020年5月21日,在海南莺歌海盐场有限公司市场部,我局接到海南省市场监督管理局移交的,关于海南莺歌海盐场有限公司生产标签不符合规定的食品案件的材料及查封的标签不符合规定的食盐产品。在你公司总经理陈旭的陪同下,我局执法人员现场对移交的你公司生产的标签不符合规定的食品(食盐)进行检查。
检查发现:标签不符合规定的食盐产品有2种,名称分别是莺歌海大颗粒海盐和莺歌海颗粒老盐。其中名称为莺歌海大颗粒海盐的产品有净含量为250g、200g和150g三种包装规格,数量分别是614盒、172瓶和308瓶;名称为莺歌海颗粒老盐有净含量为500g和250g两种包装规格,数量分别是14盒和80盒。另外还有莺歌海颗粒老盐500g和250g的两种包装盒,数量分别为71件和82件。上述产品的标签和包装盒上标示着“本品以天然海水为原料,采用自然滩晒,结合人工松盐,适当延长结晶周期等工艺制成,据《本草纲目》记载:“大盐具有“解毒、凉血、润燥、定痛止痒”的功效。”我局执法人员现场对上述产品及包装盒进行查封。
违反法律、法规或者规章的事实:经查,你公司生产的莺歌海大颗粒海盐和莺歌海颗粒老盐的标签和包装盒上标示着“本品以天然海水为原料,采用自然滩晒,结合人工松盐,适当延长结晶周期等工艺制成,据《本草纲目》记载:“大盐具有“解毒、凉血、润燥、定痛止痒”的功效。”你公司对其生产的产品标签不符合规定的事实供认不讳。你公司生产莺歌海大颗粒海盐和莺歌海颗粒老盐所用原盐分一级、二级两个级别。一级原盐为存放十五年以上的粗盐,二级原盐为存放五年至十五年的粗盐。用一级原盐生产的莺歌海大颗粒海盐和莺歌海颗粒老盐主要用于展示、宣传。用二级原盐生产的莺歌海大颗粒海盐和莺歌海颗粒老盐主要用于销售。
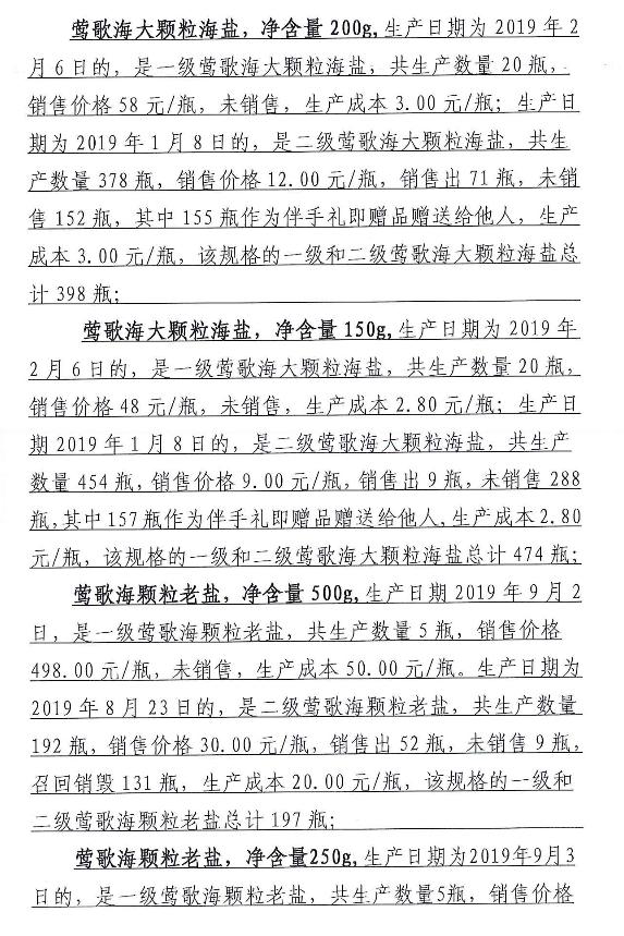
具体的生产销售情况如下:莺歌海大颗粒海盐,净含量250g,生产日期为2019年2月6日的,是一级莺歌海大颗粒海盐,共生产数量20瓶,销售价格68元/瓶,未销售,生产成本3.45元/瓶。
生产日期为2019年1月8日的,是二级莺歌海大颗粒海盐,共生产数量960瓶,销售价格15.00元/瓶,销售出64瓶,未销售594瓶,其中302瓶作为伴手礼即赠品赠送给他人,生产成本3.45元/瓶,该规格的一级和二级莺歌海大颗粒海盐总计980瓶; 莺歌海大颗粒海盐,净含量200g,生产日期为2019年2月6日的,是一级莺歌海大颗粒海盐,共生产数量20瓶,销售价格58元/瓶,未销售,生产成本3.00元/瓶;生产日期为2019年1月8日的,是二级莺歌海大颗粒海盐,共生产数量378瓶,销售价格12.00元/瓶,销售出71瓶,未销售152瓶,其中155瓶作为伴手礼即赠品赠送给他人,生产成本3.00元/瓶,该规格的一级和二级莺歌海大颗粒海盐总计398瓶;莺歌海大颗粒海盐,净含量150g,生产日期为2019年2月6日的,是一级莺歌海大颗粒海盐,共生产数量20瓶,销售价格48元/瓶,未销售,生产成本2.80元/瓶;生产日期2019年1月8日的,是二级莺歌海大颗粒海盐,共生产数量454瓶,销售价格9.00元/瓶,销售出9瓶,未销售288瓶,其中157瓶作为伴手礼即赠品赠送给他人,生产成本2.80元/瓶,该规格的一级和二级莺歌海大颗粒海盐总计474瓶;莺歌海颗粒老盐,净含量500g,生产日期2019年9月2日,是一级莺歌海颗粒老盐,共生产数量5瓶,销售价格498.00元/瓶,未销售,生产成本50.00元/瓶。生产日期为2019年8月23日的,是二级莺歌海颗粒老盐,共生产数量192瓶,销售价格30.00元/瓶,销售出52瓶,未销售9瓶,召回销毁131瓶,生产成本20.00元/瓶,该规格的一级和二级莺歌海颗粒老盐总计197瓶;莺歌海颗粒老盐,净含量250g,生产日期为2019年9月3日的,是一级莺歌海颗粒老盐,共生产数量5瓶,销售价格288.00元/瓶,未销售,生产成本40.00元/瓶;生产日期为2019年8月23日的,是二级莺歌海颗粒老盐,共生产数量510瓶,销售价格15.00元/瓶,销售出91瓶,未销售75瓶,召回销毁344瓶,生产成本10.00元/瓶,该规格的一级和二级莺歌海颗粒老盐总计515瓶。综上所计,赠品和已销毁产品不计入货值金额,一级海盐按标示价计算,二级海盐按实际销售价格计算,本案已查明涉案货值金额为27849元,违法所得为2409元。
处罚依据:
依据《中华人民共和食品安全法》第一百二十五条第一款第二项、《中华人民共和国食品安全法实施条例》第七十六条、《中华人民行政处罚法》第五条、《中华人民行政处罚法》第二十七条第一款第(一)、(四)项、海南省规范行政处罚自由裁量权办法》第八条第一款第(四)、(六)项,本局决定对该单位给予以下行政处罚:1、处货值金额两倍的罚款即55698元。2、没收违法所得
行政处罚文书:

来源:食品质量报告
发布单位:中国工商出版社 新媒体部(数字出版部)

注重交流执法经验
关注消费维权动态
同护市场公平正义
共观市场经济大潮
权威●专业
半月沙龙微信
输入公众号“市场监管半月沙龙”,即可找到。