
每月性价比最高保险清单:
保险产品种类繁多,不同品牌、不同责任,不同价格,每个保险都说好,我们眼花缭乱。
网上保险测评很多,产品更新很快,到底目前哪个产品最好?
为了帮助大家解决这些难题,公子保险研究团队每月测评全网产品,通过严谨测评模型,筛选出当月性价比最高的保险,供大家参考。
同时公子团队还会详尽说明产品如何筛选攻略,授人与渔,让大家彻底学会如何选出性价比最高的保险。
一
意外险是什么?
顾名思义,意外险保的是意外。可什么是意外,里面可大有讲头:
所谓意外,一定要满足:外来的、突发的、非本意的非疾病客观事件几个条件。
1)意外需要是突发的,
所以中暑之类的不赔。中暑在一定程度上认为是可避免的,不是突发的。
2)意外需要是外来的,
所以猝死之类不赔。猝死是疾病,是由于自身身体机能变化造成,属于内因。(当然,因为因猝死不赔造成的影响太不好,现在很多意外险猝死也赔了。)
3)意外需要是非本意的,
所以自杀自残不赔。像之前闻名的骗保案,有意把开车掉到河里,保险公司发现也肯定是不赔的。
说清楚了啥不赔,那么意外险赔啥呢?
那可就多了。
大到交通 事故、台风地震、溺水触电;
小到跌打损伤,猫抓狗咬、割伤烫伤。
都在意外险的射程范围以内。
尤其像是跌打损伤,猫抓狗咬、割伤烫伤这种,
太常见了,基本上公子身边每年都会有人遇到这些情况,
生活中,意外险派上用场的概率就很高,
所以咱们说意外险是居家必备之良品。
而且啊,意外险价格特便宜,保额又高。
往往不到200块就能买到50万的保额,
堪称保险界清流。
意外险还特容易买,
大多数保险公司的一般把一年期意外险当作敲门砖产品,
价格便宜,续保门槛低,
压根没打算从意外险上赚钱。
总之,意外险又有用,又便宜,又好买。
购买难度比较低,
所以文章接下来,会给大家一个筛选框架,买保险别吃了亏;
然后再按这套筛选标准给大家推荐几款产品,
照着买,
买不了吃亏,买不了上当。
二
意外险怎么挑
买意外险这件事情特简单,
公子总结了一个顺口溜,叫做:
一个不能少,两个加分项。
不到三百块,能买五十万。
不买长期型,不买返还型。

第一句说得是保障责任,第二句是保额保费,第三句是大家买的时候要注意的坑。
让公子一句一句解释。
一个不能少:
意外险的保险责任通常包括三项:
意外伤残、意外身故、意外医疗,
很多保险产品为了降低产品单价,显得很便宜,常常会缺斤少两。
但咱们要注意,在买意外险时,这些责任,一个都不能少了!
1)意外身故:
意外身故,就是因为意外挂了,保险公司会按照约定的保额,直接赔给一笔钱。
买50万的保额,一旦因意外身故,保险公司会把50万保额一次性的打到账上。
但是实话说,
从数据上看,因意外导致的身故只占到3%,意外身故的作用比较有限。
(注意:由此可见,只买意外险,不买定期寿险是大谬。)
2)意外伤残:
意外伤残,指因为意外残疾了,通常来说,保险公司按照保额乘以伤残等级,赔付一笔钱。
一级伤残最严重,赔付保额的100%,二级伤残赔90%,三级伤残赔80%,依次类推,直到十级伤残,赔付10%。
比如,
杨过杨大侠,一肢完全断裂是5级伤残。
5级伤残赔60%保额。50万保额能赔30万,100万保额能拿60万。
大陆保险中,保伤残的只有意外险,这也导致意外伤残保障最为重要。
这笔钱,起到的是抚恤金的作用,
一来可以弥补由于残疾带来的收入损失,
二来可以维持未来的生活。
下面要划重点了,
有一种意外险,意外伤残不是按比例赔,而是按保额赔。
比如,
50万保额,断一根指头跟断一根胳膊同样都是赔5万,
这样就明显不合理了。
这类产品,果断Pass掉。

3)意外医疗:
意外医疗,指因为意外伤害产品的医疗费,保险公司进行报销。
这也是花样最多的一部分。
意外医疗的额度不少于一万,在此基础上,免赔额越低越好;医疗报销最好能保社保外的。
一般来说,能用到意外医疗都是小地方,花费一般不多。
比如,骨折了,花费了几千块钱,
去掉社保报销部分,再去掉几百块的免赔额,剩下的部分,意外医疗都能给报销掉。
而且即便因为意外,花费了几万块,乃至十几万也不用担心,
这就进入了百万医疗险的射程范围,百万医疗险会给报销。
别看意外医疗报销额度不高,但有它能大大提高意外险的使用率,
所以咱们说,意外身故、意外残疾、意外医疗,各有各的作用。
但凡少了其中一项,或者某一项缺斤少两的,
直接不予考虑。
两个加分项:
如果意外险都是同一副面孔,各大保险间那就成了纯价格战。
为了拉开彼此间的差别,各家保险会增加附加责任。
在众多责任中,公子最推荐两项:猝死责任和住院津贴。
猝死责任;
鲁迅说:
意外险本来是不应该有猝死责任的。
后来麻烦多了,才有的猝死责任。

对于猝死,绝大多数是因为心脏的问题。
而有心脏疾病,就明显不符合意外险中的“非疾病的”定义,
保险公司本应该不赔的。
但是,最近几年,因猝死产生的纠纷实在太多了。
一旦不赔,消费者就说保险“这也不赔,那也不赔”。
保险公司心说:服了。这么多麻烦事,不如我直接把猝死放进责任里。
于是才有了,赔猝死的意外险。
而且加上猝死责任,也贵不了多少钱,
50万保额,每年也就是加上几十块钱的事情。
消费者喜欢啊,
带上猝死责任,“996”加班时,就心安了好多。

住院津贴:
另外公子比较推荐的住院津贴责任。
比如打球骨折住院了,躺在床上每天还有几百块的补助。
这笔钱可以用来请护理,也可以买些营养品给自己补补,就比较实用。
此外,在附加责任中还有交通工具多赔保额,航空意外多赔保额等等责任,
像这些,有则加之,没有就算了,都不是重要的部分。
不到三百块,能买五十万:
满足了上诉的保障责任之后,会不会很贵呢?
不会的。
意外险的保障责任发生概率低,所以是四大保险中最便宜的。
公子为大家划一个价格线:
50万保额,不要超过300块;100万保额,不要超过600块。
超过这个价格,大概率就买贵了。
那么意外险要配多少万保额呢?
意外险保额建议50万起步,100万不多。
还是拿前面提到的杨过杨大侠举例,
一只手臂完全断裂会赔60%的保额,50万赔30万,100万赔60万。
说些不吉利的话,如果这种伤残的情况发生在你我身上,会给我们带来多少直接和潜在的损失?
公子觉得,起码不应该少于重疾险的保额吧。
好,从上面标准看,有两类保险就肯定不要碰了:
不买长期型:
意外险并不建议买长期的,
长期意外险比一年期意外险贵很多。
拿X安福*绑捆**的长期意外险为例,
保至70岁,50万保额每年要2500,价格高出十几倍。
对于意外险来说,
一来每年的价格固定,价格不会随年龄增加而增长
二来健康告知宽松,不存在不能续保的难题。
买长期的完全没有意义的。
一年一买即可。
不买返还型:
比长期意外险更坑的是返还型意外险。
拿X康人寿的X行天下为例,
18岁,10万保额,每年就要交3257元,
换算成50万保额高达1万6,
价格高出了几十倍。
拿每年多交的钱放余额宝,都比返还的多。

咱们老百姓对保险价格没有概念,才买了很多坑货产品。
在明确了上面的标准以后,希望大家都能擦亮慧眼,挑出一款适合自己的意外险。
三
市面上的成人意外险大测评
公子团队收集了市面上188款意外险产品意外险产品,从中挑出的这些,算是性价比不错的:

然后我根据不同的使用场景,
最推荐的就是下面七款成人意外险:

1、小米综合意外
在整体责任上,小米综合意外的综合责任真心不错。
最高买100万保额,每年299元,
猝死赔50%,100万赔50万。
最大的亮点在于意外医疗部分,5万保额,0免赔额,
不限社保可以报销100%。
这样的话,这款保险的实用性大大增强,外购药也可以报销。
购买渠道:小米金融APP
2、护身福.意外险
这是微信上主打的一款意外险,购买起来比较方便。
100万保额,每年396元。
猝死赔100%,100万保额,赔100万。
意外医疗10万,非常高,免赔额100元,社保内报销100%,
还支持月交费,价格一样,每月只要33块。
只是大家要注意,买的时候一定要勾选上医疗保险金和伤残保险金。
购买渠道:微信微保
3、亚太超人
亚太超人也是款综合性价比不错的一年期意外险。
100万保额,299元,
猝死赔30%,100万保额赔30万。
意外医疗3万,0免赔,社保内报销100%。
每项责任都差小米意外一点点。
4、大保镖
大保镖是目前保障责任最多的责任最多的意外险。
每年158元,就能买到50万保额。
猝死赔50%,50万保额赔25万。
交通意外会额外赔付,飞机出事多赔50万,
坐火车、轮船、公共汽车、私家车多赔30万。
意外医疗部分稍微差一点,
5万保额,只报销社保内费用,报销80%。
住院津贴每天150元,最多180天。
总体上说,大保镖综合性价比不错。
购买渠道:腾诺保箱
5、小蜜蜂
自打经历涨价后,小蜜蜂的性价比下降了一截。
但是仍然不失为一款优秀的意外险。
50万保额每年要180元。
意外医疗5万,免赔额100元,
社保内报销100%。
还包括最多180天,每天50元的住院津贴。
依然在性价比的第一梯队之内。
6、百万玫瑰(女性专属)
这款意外险只保女性,
100万保额,每年只要299元。
意外医疗计划一是3万,报销不限社保,
而且对医院的限制是最松的:
二级以上的医院皆可报销,无论私立公立,甚至境外合法的医院也可报销。
但是也有不足,
意外医疗报销90%,而且有500元的免赔额,免赔额相对较高。
其他地方找不出不足,很适合女性购买。
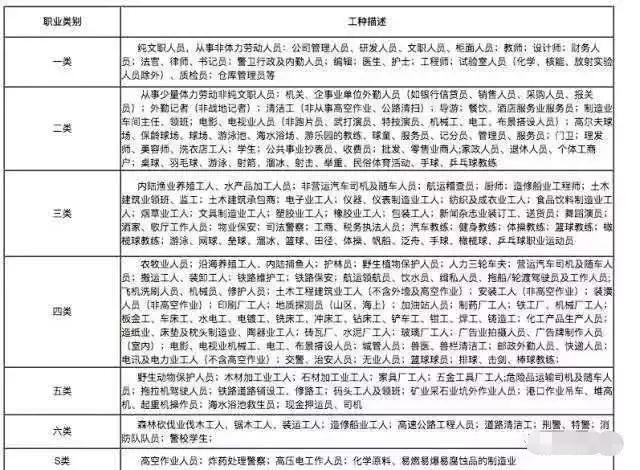
7、泰康职业无忧:高风险职业可保
这款保险不符合我们的挑选标准,但是它比较特殊,可以承保高危职业,
属于在高危职业里最好的,比如建筑工人、野生动物园的工作人员等等。(*破爆**工这种极高风险的职业也是不能买这款的。)

4-6类职业,可以买这款
因为职业风险较高,发生意外的概率更高,保费自然更高。
30万保额,每年要939元,
意外医疗3万,社保内报销80%。
中高危职业能买的高保额意外险不多,泰康职业无忧算是其中不错的。
目前推荐的就是这几款意外险。
意外险每年的变动比较小,多少年基本都是这些责任,都是这个价格。
这几款价格都不贵,大家看好直接下单即可。
有问题可以在下方留言或私信。
就这样。
