
2019年上海黄金交易所与芝加哥商业交易所签署协议,经报中国人民银行同意,于10月14日,上线新的黄金品种——纽约金延期产品。
这一新品种的最大特点就是,没有递延费,大大降低了投资成本。

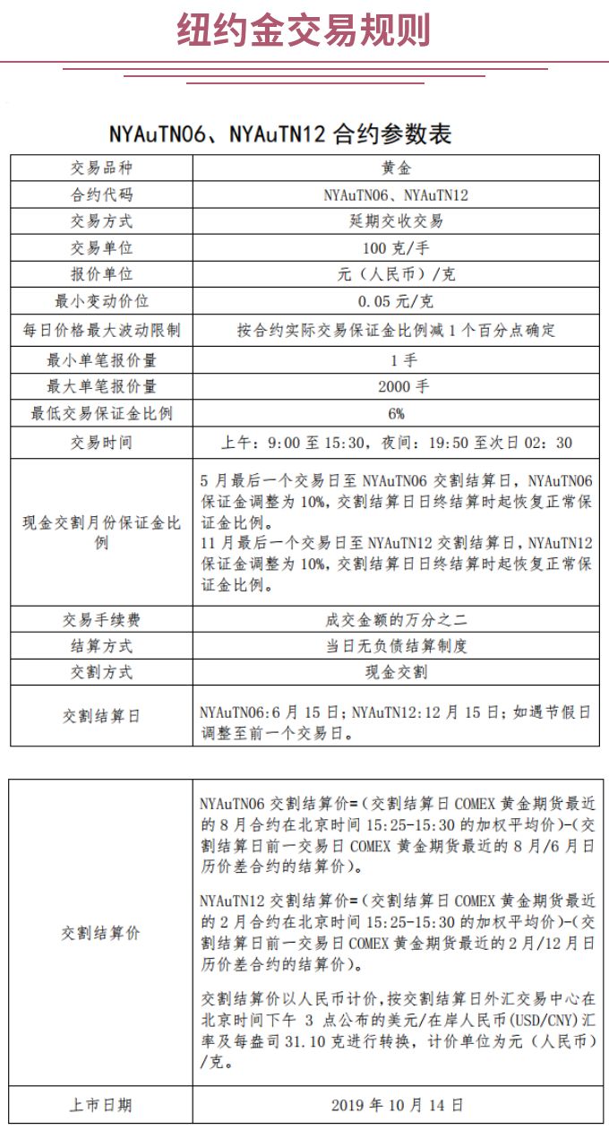
纽约金是上海黄金交易所与芝加哥商业交易所合作推出的,基于COMEX黄金期货亚洲现货价格的全新T+N合约。
纽约金TN合约是指在交割结算日清算时,以交割结算价为基准,划付持仓双方盈亏,了结双边持仓的延期交收合约。

纽约金延期产品设有两个纽约金TN合约,合约代码为NYAuTN06、NYAuTN12,分别以6月15日与12月15日为交割结算日,如遇节假日则调整至前一个交易日。在交割结算日按COMEX黄金价格进行现金结算。

纽约金延期产品兼具黄金TD和黄金期货的特点,但又克服了这两个产品的一些缺点。
纽约金没有黄金TD的递延费用,也不需要像期货合约一样频繁换月,K线走的很连续。


纽约金延期产品采取现金交割模式,没有递延费。且在2019年10月14日至2019年12月31日,交易所对两个纽约金TN合约免收万分之二的交易手续费。

交易单位是100克/手,相比上金所“黄金T+D”和上期所黄金期货的1000克/手,门槛大大降低。

有交割日期、当日无负债结算制度、结算价。但不需要频繁换月,K线图表走得很连续,深得“看图、看线”的技术派交易者喜爱。

注:手续费交易所端收万分之二,银行端收万分之六,共收万分之八;银行端交易保证金应最低收取9%。



上海黄金交易所
