上一期文章介绍了6V太阳能电池的并联扩流,为了将制作完成的太阳能电池组充分的利用起来,本文介绍一种太阳能充电模块的制作,利用本文DIY的充电模块可以实现给小朋友的玩具汽车、玩具手枪、玩具泡泡机等使用电池供电的玩具进行改造利用太阳能充电,增加玩具的续航能力,做到在户外随时充电,提高可玩性和小朋友对科学的兴趣。家长朋友们可以利用本文知识为小朋友做科技制作。
下面介绍充电模块需要用到的物料:
|
序号 |
物料名称 |
位号 |
数量 |
|
1 |
CN3163太阳能电源管理芯片 |
U1 |
1 |
|
2 |
贴片发光二极管 |
LED1、LED2 |
2 |
|
3 |
PH2.0插座 |
Solar、BAT |
2 |
|
4 |
500欧姆贴片电阻 |
R1 |
1 |
|
5 |
1.2K欧姆贴片电阻 |
R2 |
1 |
|
6 |
2.2μF电解电容 |
C1、C2 |
2 |
|
7 |
印制电路板 |
1 |
本文充电模块原理:

充电模块原理
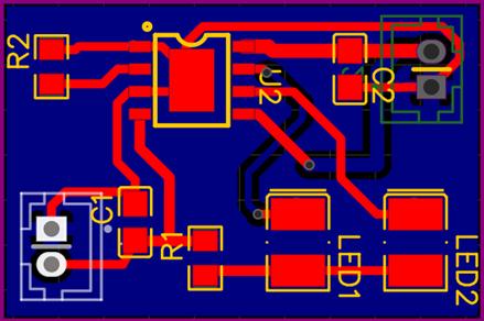
打样制作PCB印制电路板:

印制电路板PCB
太阳能电池充电模块实物焊接成品:

充电模块实物焊接
根据实物焊接成品,分别接入6V 1A规格的太阳能电池,接入3.7V锂电。使用本模块,太阳能电池在夏季太阳光直射下大约2小时即可将1节3.7V锂电池充满。