LR.Team作者:wzsx150
本教程适用于MTK平台手机,所需工具和软件请自行到网上论坛上搜索查找。
刷机工具以SP_Flash_Tool_v5.1640_Win版为例,其他版本可能略有不同。
手机以MT6753平台的联想X3lite为例,其他手机可能略有不同。
1.驱动安装。一般手机官方(如联想手机)都会提供手机USB驱动,*载下**安装即包含刷机所用驱动。
若官方未提供,那么可以到社区论坛搜索查找通用驱动即可。
*载下**驱动文件,解压,然后选择驱动自动安装,若有提示,选择始终信任安装该驱动。完成上一步,可直接到第2步。
以下是手动安装驱动的操作:当刷机时读取不到端口和手机时,打开设备管理器,手机关机状态插入数据线。如下图MT65XX Preloader表示驱动没有正确安装。

右键该设备,选择更新驱动,选择手动查找并安装驱动,浏览选择*载下**的驱动文件目录,32位系统选择x86,64位选择x64,勾选包含子文件夹,下一步,系统会自动安装驱动。若有提示,选择始终信任安装该驱动。

2.检查设备驱动是否正确安装。如下图为正确安装驱动后的显示,若在这个前面出现黄色叹号,则可能需要关闭驱动签名才能正常运转。驱动如果安装不正确,刷机软件是无法识别手机的,也就无法进行刷机。

个别电脑由于驱动签名问题导致驱动无法正常安装,百度如何关闭驱动强制签名即可(提示:电脑开机按F8,选择关闭驱动签名强制进入系统)。
3.*载下**官方提供的mtk线刷包。*载下**解压后使用,刷机文件大致如下图:

4.*载下**SP_Flash_Tool线刷工具,在各大论坛和社区都有资源,可自行搜索*载下**。这里提供该工具的官方*载下**地址:http://spflashtools.com/category/windows 选择最新的版本*载下**即可。该工具是绿色免安装的,*载下**后直接解压即可。
5.双击刷机工具目录下的flash_tool*ex.e**文件,打开主程序,准备开始刷机。


6.配置软件:语言为简体中文,options>option...打开配置窗口,点击language,选择简体中文


开启校验和:在*载下**>通用设置中,勾选USB校验和,勾选存储器校验和。(如果不开启,刷机后卡刷升级包可能会导致开机提示tool dl image fail, 而进不了系统问题。机型不同此处可能有的开启有的不用开启,请根据自己手机需要开启。)

7.选择*载下**选项卡,点击配置文件右侧的选择按钮,选择升级包路径下的MTXXXX_Android_scatter.txt文件


软件会开始导入刷机包信息,紫色的进度条开始走。

8.在下拉选项中选择“固件升级”或“*载下**”选项,(固件升级是指所有分区都刷写,*载下**模式是可以选择勾选一部分分区刷写,两者都是刷写手机没其他区别)。其他的选项一定不能选(尤其是格式化全部分区,除非你知道你在干什么)。

9.手机完全关机,点击*载下**按钮,手机在关机状态插上数据线(必要时可以按音量键,个别手机不用电池也可)

10.出现红色滚动条时说明连接成功。若此步不出现红色进度条,请返回第1步和第2步检查驱动安装。

11.当出现黄色滚动条开始走,说明刷机正在进行,刷机过程中一定要耐心等待,中途不要断电,不要拔掉usb线。

12.当黄色进度条达到100%时,并且弹出*载下**完成,即刷机完成。现在可以拔数据线,长按电源键强制重启(部分机型可能需要重新插拔下电池),开机。首次开机需要更新系统,耐心等待3到5分钟,中途不要动手机,以防断电。

13.手机开机进入系统,测试没问题时,关机重启,再正常使用。
刷机教程完毕!
以下是从网上搜集的刷机工具可能出现的提示错误的解决办法,并不准确全面,仅供参考。
升级常见错误分析
1、刷机过了红条,到了紫色条卡住。(错误代码4008)
这种情况出现的话,大家可以把电池拿下来,然后重新安装上,进入REC后选择关机。然后重新刷。
2、驱动安装好了,一点刷机就弹出错误提示。
这种情况一般是USB口的供电问题,使用PC后面的USB插口,或者拔掉几个用电量大的设备。
3、正常操/作情况下,和步骤2出现的问题提示不一样的。(典型的3013问题,出现率最高的)
这个问题就是大家经常问的,出现这个问题基本上都是因为大家升级到了4.1.2然后想刷回4.0.4的情况,大家使用4.1.2刷机时候用的SP_Flash_Tool重新刷4.0.4即可,或者用甲鱼官方4.1.2的SP_Flash_Tool。
【1022 错误】:刷机软件版本和手机不匹配、或者 USB 接口不好用
【解决办法】先换个 USB 端口刷,:不行的话建议去*载下**个最新刷机软件试试去!
【1040 错误】:S_UNSUPPORTED_OPERATION 刷机引导文件 Scatter.txt 不匹配
【解决办法】:*载下**适合你的机器的线刷 ROM,很明显这个山寨机会遇到!比如机器是双核 6577,但是*载下**的刷机 ROM 是单核 6575 的所以会报错
【2005 错误】:S_BROM_CMD_STARTCMD_FAIL
【解决办法】:实际是没有加载好刷机包的文件导致的,重新打开刷机软件,继续线刷即可!
【3002 错误】:没有勾选下图的地方,刷机完毕,会提示【>TOOL DL image Fail!=>uboot is blocking by dl info】
【解决办法】记得按下图的选项勾选,重新线刷一次即可!这样就不会开机卡屏了。
【3144 错误】 S_DA_EMMC_FLASH_NOT_FOUND:
【解决办法】:刷机引导文件 Scatter.txt 不匹配,请换一个对的线刷包!主要常见于 EMMC 分区机型和 MTD 分区机器的引导 TXT 不能混用!
【4004 错误】:驱动问题
【解决办法】:先试试安装 MTP 驱动,不行就卸载驱动后再重新安装驱动识别或者重装电脑
【4032 错误】:操作手法问题
【解决办法】:在红色进度条完成之后,请立刻按下音量下键(减少音量的那个键),即可触发后续的刷机用的黄色进度条。刷机过程最好有装电池一起刷。具体可以参考联想 S920 板块置顶的教程贴,里面有更加详细的操作!
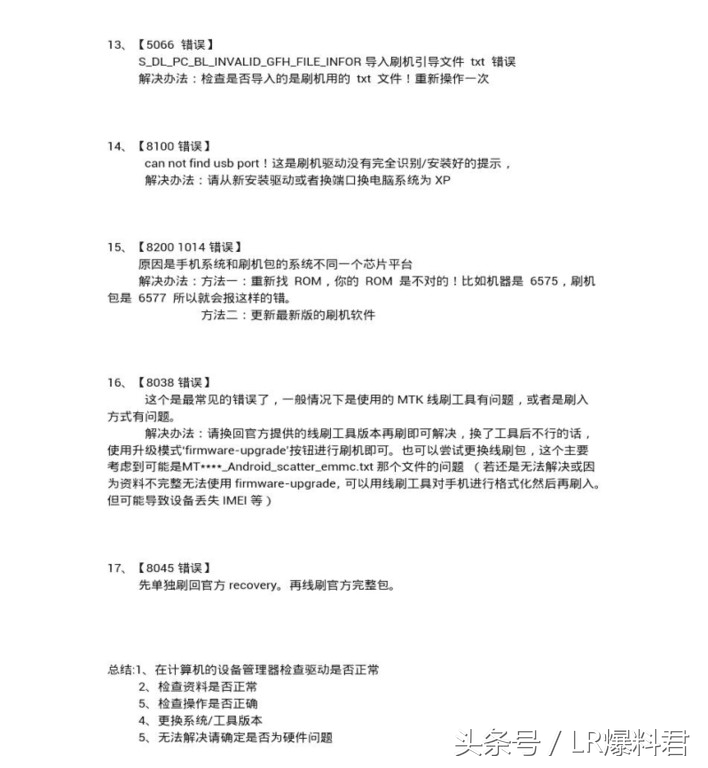
【4050 错误】:S_FT_NEED_DOWNLOAD_ALL_FAIL;单刷 recovery 常见的错误。因为目标 ROM文件和手机的系统差距大无法单刷。
【解决办法】:把 recovery.img 文件,替换进原厂线刷包里面,按下面的截图勾选,然后线刷,这样
就进度条就会走了。如果还不行就完整的线刷一次
【5066 错误】 S_DL_PC_BL_INVALID_GFH_FILE_INFOR:
【解决办法】:导入刷机引导文件 txt 错误,检查是否导入的是刷机用的 txt 文件!重新操作一次!
【8038 错误】:SP FLASH TOOL ERROR,具体原因不知
【解决办法】:1、遇到这个的提示,那么,你必须只能点击刷机软件的“fireware-upgrade”或者“固件-升级”’按钮进行刷机!完整的线刷一次!
2、也可能是刷机软件的版本不适合手机
【8100 错误】:can not find usb port!这是刷机驱动没有完全识别/安装好的提示,请从新安装驱动或者换端口换电脑系统为 XP 等等
【解决办法】:请重新安装驱动并关机来识别出来,建议换电脑,换台式机等等
【8200 错误】:原因是手机系统和刷机包的系统不同一个芯片平台
【解决办法】:方法一:重新找 ROM,你的 ROM 是不对的!比如机器是 6575,刷机包是 6577 所以就会报这样的错。
方法二:更新最新版的刷机软件







LR.team,又名杯子互联,由国内开发者组建,致力于开发维护联想、乐视、小米等热门机型的第三方ROM开发制作,为广大刷机爱好者提供一站式服务。
如果其他机型的机油们对第三方手机ROM适配有意愿的话请联系小编或者官微,经过调查可行性分析通过之后我们会尽最大的努力提供手机更新!
