专题分析是总体设计阶段的重要工作,是基于硬件设计某些维度的渐进明细的设计过程。例如在需求基本稳定之后,关键器件选型的过程、关键器件选型完成之后,我们需要评估整个电路的供电方案形成电源专题。电源专题需要评估各个用电器件的功耗、电压、电流等要求,以及上电时序的要求。我们在电源专题,针对需求提出若干的解决的方案,然后逐步收敛方案,并最终明确下来的过程就是电源专题。电源专题最后应该交付一个分析文档,但是有些公司不做要求。

硬件方案的分析是基于专题来开展的,一个单板至少包含时钟、电源等重要设计专题,项目组内部要统筹考虑,尽量提取公共专题。具体开展方法参考文档。
一、哪些内容需要做成专题
1)必选的电路分析
每个电路板都会做几个必选的专题,电源、时钟、CPU小系统、复位方案等。电源专题,需要分析电源需求,每种电源的电压范围,电流需求,动态响应,上电时序;时钟专题,针对每个时钟的输入的电平标准,频率,抖动等参数,时钟时序,并按照各种时钟解决方案进行优化。每个管脚怎么用,怎么接,对接的管脚的电平是否满足要求,都需要分析清楚并文档化。
例如电源专题:
芯片厂家给出的的是一些针对他自己器件的要求,例如下图是Intel对其电源上电时序之间的耦合关系的要求和一些先后顺序的描述。

但是我们怎么实现?另外,我们电路板上面还有其他器件,比如网卡、FPGA等等也是复杂的供电方案、也有一定的上下电时序要求。并且这些器件之间有些电源是相同电压的,为了简化设计,绝大多数情况使用一个电源给所有相同电压的器件进行供电。例如3.3V电源很可能只有一个电源输出,但是要给所有使用了3.3V电压的器件都供电。这样就耦合在一起,并且需要考虑所有用电器件的需求,以及他自身的上电时序要求。
我们会先梳理出所有器件的用电需求,然后再合并共性需求。整理出整版的供电需求,以及供电时序的要求。

我们再根据这个需求,设计整板的电源方案,选择最合理、可靠性、性价比的电源方案,实现我们的整板电源方案。先形成功能框图,进行评审。

然后再考虑一些归一化、电源供电效率、可供应性的一些问题,最终敲定方案。形成文档。这个过程是典型的电源专题分析的过程。
2)新电路或重点电路分析
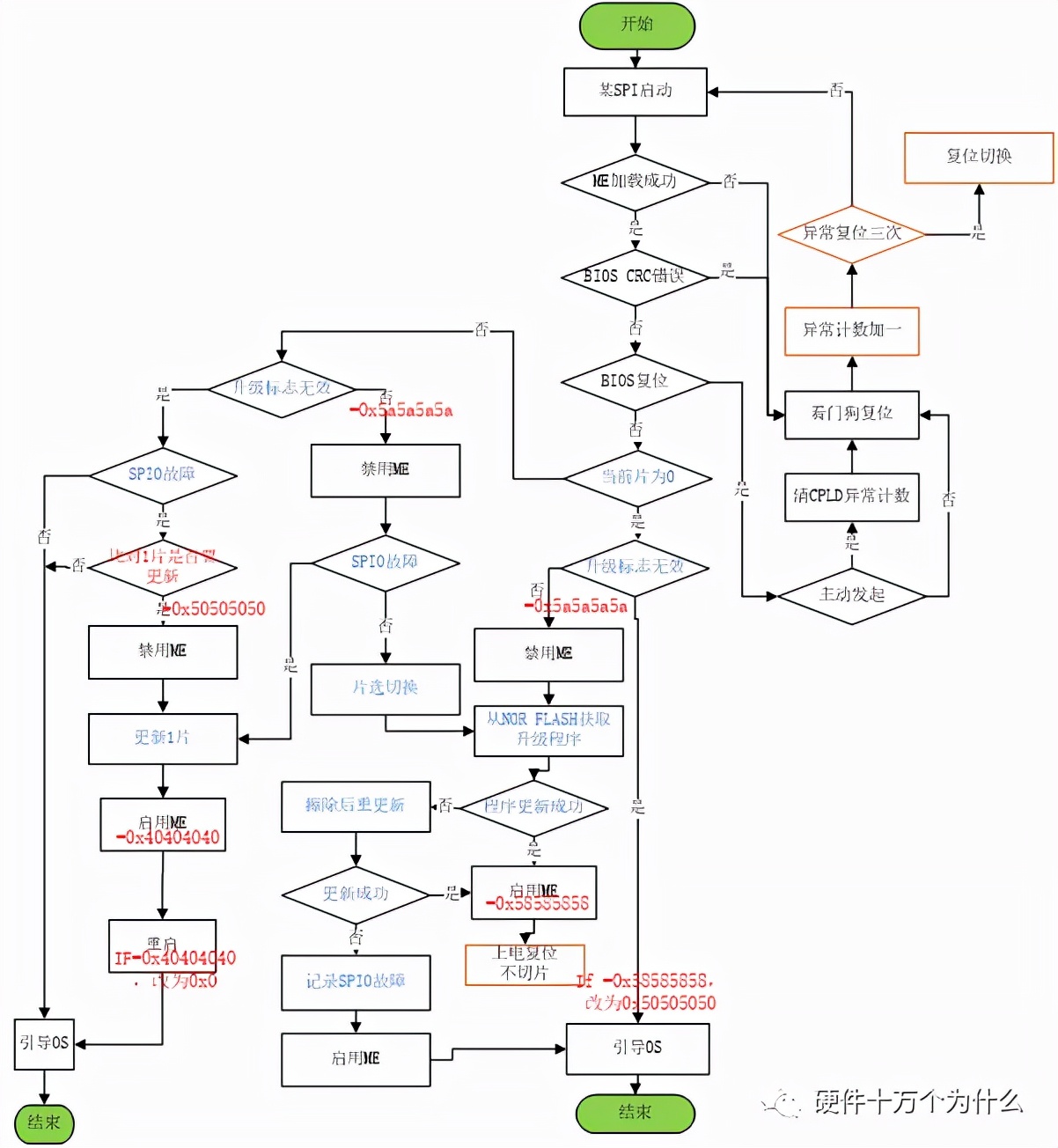
每次设计新单板时会碰到一些新的问题,都是团队中之前没有接触过,这些需要做专题分析;或者认为是这个电路是重点,难点内容,也会专门做专题分析。比如,我们之前遇到过的双BIOS启动电路、摄像头的红外LED驱动、5G射频切换电路之类,就会把这些问题点先专项分析透。
例如双BIOS方案,我们需要考虑启动路径、内存分配、配置文件、远程升级、升级失败、版本回退等等问题。在这个过程中,一方面我们需要绘制出硬件电路的实现方案,支持两个BIOS在物理层面可以进行切换。

同时需要考虑在整个使用过程中,一些使用场景的使用流程,特别是一些异常情况下的机制。在两个BIOS使用过程中,各种异常情况下,都能够成功引导进入OS,避免双BIOS的可靠性设计带来新的可靠性隐患。梳理出类似下面的流程图,软硬件工程师以及相关人员共同评审。

我们研发一个新项目的时候,不可避免的会使用我们没有使用过的器件,甚至是整个公司都没有使用过的器件。
我们根据设计需求选定了基本方案之后,需要对新器件、关键器件进行应用分析,输出应用分析报告,并召集相关人员、管理者、有经验的工程师进行评审和分析。
方案分析过程中需要参考和更新器件的Bug List和设计注意事项。同时收集案例,并给出应对解决措施,提前预防已知问题。
关键器件不仅仅局限于新引入的器件,还包括复杂的器件、开发人员及项目组经验积累都不足的器件。
3)供电商Demo电路分析
大公司在开发硬件的时候,Demo只是作为参考,设计的依据都是来自于Datasheet,除了看芯片的各种手册之外,还要仔细查看勘误表Errata,逐条核对与Demo的差异点,如果器件有checklist文档,还要再补充核对checklist。曾经在开发AMD的时候,遇到Datasheet、Demo、checklist三个文档对应不上的情况,列出来后找FAE确认了几遍。我也出现过,定位一个很难复现的问题,后来查看了Errata,发现是厂家在最新Errata上已经把这个问题列了进去。
二、持续积累
常用的电源、时钟、时序专题提供参考模板,请直接按照参考模板输出。其他专题根据通用专题分析模板格式输出。专题分析完成特别要注重“应用设计指导”章节,这部分是直接指导后续原理图设计的要点。对于PCB布局布线有特殊要求的,要求单独列一个layout分析的章节。
逐步形成一些固化的文档和指导书。特别是必选专题。
三、问题要逐步收敛
专题评审要分阶段完成,完成一个专题评审一个专题,避免到全部专题结束时集中评审。专题评审时要且必须邀请专题涉及到的各个角色参与评审。
项目本身有交付时间要求,很多技术都可以不休止的挖掘下去,但是项目有进度要求的时候,我们需要把握专题的程度。在有限时间内其实不可能做到每个问题点都分析的深入透彻,那怎么办?首先,你就建一个《遗留问题跟踪表》,硬件项目事情又多又杂,所以把这个表要利用好。这个表的形式很简单,就是逐条记录,问题内容、责任人、完成时间、完成状态、当前进展。只要你坚持记录,坚持刷新,坚持用这张表做事务跟踪,你会发现问题不会跟踪丢,做事情会比较有条理,而且会有慢慢成就感。其次,对于问题一定要分优先级,任何项目都是带着风险前进的,识别出高风险的问题,优先解决,带着低风险的问题继续开展项目。
在项目进入详细设计阶段之前,需要完成所有专题的评审。虽然专题之间有耦合性,但是也可以单独专题结论明确,可以基本形成问题关闭状态,这样可以尽早进入详细设计阶段。
四、避免纸上谈兵:新电路、新器件一定要测试验证
专题阶段要识别出本部门未用过的新方案,如果在公司内部用用过要提前申请原理图来参考,如果公司内部都没有项目使用过,要搭建实际电路进行测试验证。