作者 | 张家欣 编辑 | 范志辉
社区,俨然已成为当下音乐平台最吸睛最诱人的概念。
作为用户在音乐垂直领域的集中地,在工具功能基础上衍生出来的音乐社区功能,不但为音乐用户打造了讨论、分享、同好交流的阵地,也为平台的使用时长、商业变现提供了保证。而音乐平台对社区的定位和打造,也能强化各自的差异竞争优势,满足用户需求服务,并最终反哺平台本身。

随着近期QQ音乐推出全新版块"扑通社区",加上此前网易云音乐上线的"云村"和其他平台的社交探索,国内音乐平台的社区格局逐渐成型。
社区成为音乐平台新的发力重点
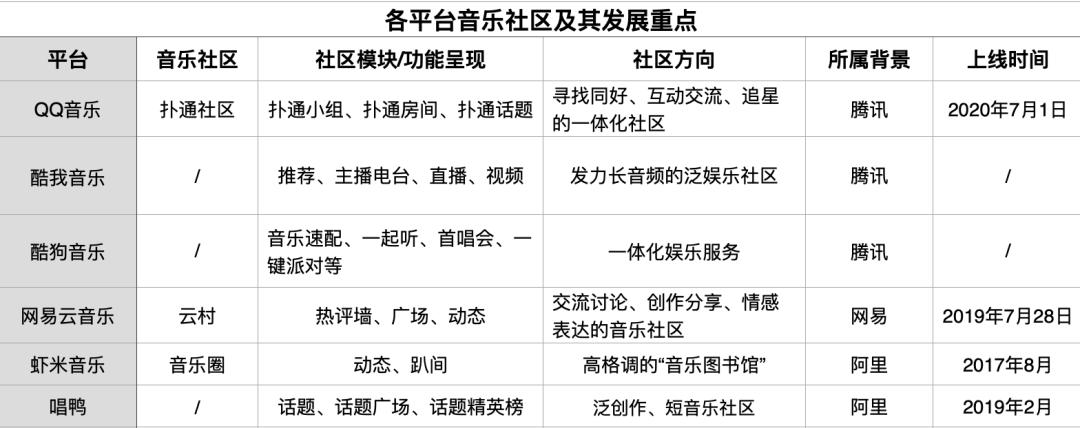
纵观国内各大音乐平台,打造社区已经成为当下各自发展的战略性重点。目前,行业基本上形成了以QQ音乐"扑通社区"与网易云音乐"云村"为代表的两种社区风格,而其他在线音乐平台,尽管不及两大巨头的规模化,但也一直有在社区连接上的探索。
比如虾米音乐在2018年推出了趴间功能,用户可以扮演DJ的角色进行实时互动;酷狗音乐也通过建立K歌和交友等互动方式,为用户提供多样的音乐娱乐体验;唱鸭则定位于短音乐社区,让投稿区直达话题列表、话题广场,用户还能合唱、合奏……可以看到,各家平台依托版权资源和产品优势,围绕音乐社区打造了更多元的泛音乐娱乐服务。

下面,我们就重点以QQ音乐的"扑通"和网易云音乐的"云村"为例,分析音乐社区的特色和方向。
刚刚问世的QQ音乐扑通社区,功能结构由扑通小组、扑通房间和广场三个版块组成,从内容呈现上有着明显的粉丝属性。小组又被分为明星和兴趣两种,基于QQ音乐长期积累的顶级娱乐资源,为粉丝提供同好交流,与主流偶像、明星亲密互动的机会,并为不同音乐喜好的用户提供沟通的空间。

值得一提的是,主打实时互动的"扑通房间",将音乐与聊天室结合起来,明星、音乐人以文字或语音形式空降,粉丝通过"发电应援"功能互动,对饭圈受众比较友好。此前,R1SE、boystory等艺人均曾空降"扑通房间",吸引了数十万乐迷参与互动。

而在一年前,网易云音乐也正式升级了社区板块"云村"。云村曾是平台用户自发的称呼,获得官方盖章后,以新产品的聚合形态独立呈现。功能上,云村分为热评墙、云圈和广场三部分,在评论外为用户提供了交流讨论、创作分享、情感表达的空间,社区的战略地位被进一步凸显。
云村以瀑布流形式呈现信息,推出了全新的音乐创作形式Mlog(Music log,音乐日志),用户可以通过语音、视频、图片、文字、音乐等形式结合进行创作。平台的特色评论被以"热评墙"的形式挂在了云村顶端,用户点进去,精选评论会伴随音乐*放播**集中显示。

不难看出,云村的升级,主要是将平台此前的歌单、乐评、个性化推荐、动态等特色功能进行了集中整合,目的是强化社区基因。与此同时,社区基因还辐射到了泛娱乐领域,网易云音乐相继推出了音乐直播服务LOOK直播和K歌社区音街,意图构建网易云音乐的生态闭环。

尽管版权与QQ音乐相比稍逊一筹,但网易云音乐诞生之初的社区定位,让它提前赶到了风口,以差异化成功突围而出。而今年以来,QQ音乐为腾讯音乐娱乐也加紧了对整体社区的打造,做了很多尝试奋力直追,比如打造了全新评论体系提升音乐评论氛围,面向全网招募"评论达人",鼓励用户进行高品质的乐评创作,以及邀请众多海内外艺人、明星大咖等"空降"评论区,进一步优化粉丝的体验,强化粉丝对社区的认同。
不难看出,国内音乐平台对社区的打造和运营体现了行业进入新阶段的尝试探索。基于社交的差异化竞争需求,各具重点与特色的音乐社区也成为了在线音乐行业的全新发力点。
为什么社区成了在线音乐"第二战场"?
尽管音乐版权是音乐平台的兵家必争之地,但随着在线音乐市场的深入发展,版权的交叉性逐渐凸显,加码版权之上的泛娱乐生态有可能构筑出更稳固的平台壁垒,而音乐社区也成为版权之后的"第二战场"。
随着在线音乐行业从增量市场转入存量市场,现阶段音乐平台争夺的主体并非新用户,而是跟随音乐版权漂流的同时,那些依然能被社区留住的用户——TA们去不同的平台听歌,但最终愿意回到社区中表达、分享。
社区的基础就是社交,音乐社区就是这样一种有助于沉淀粉丝之间社交关系的存在。马斯洛需求层次理论指出,人的需求从低到高依次分为生理需求、安全需求、社交需求、尊重需求和自我实现需求。社交需求属于第三层次,是情感和归属的需要。

而音乐一直以来就自带社交属性,被视为听歌工具的在线音乐平台要想摆脱纯工具属性,选择发力音乐社区可以看做是顺势而为的生态扩充。无论是QQ音乐扑通社区提供的一站式追星互动,还是网易云音乐的走心评论,本质都是通过满足人们的社交需求来吸引用户、留住用户。
从内容运营层面看,通过沉淀社交关系,社区得以促活内容和用户、用户和用户之间的互动,平台UGC内容创作可以变得更加丰富,音乐人也能获得社区的个性化推广和扶持,精准地被推送到用户面前。更进一步来讲,从纯工具过渡到社区阶段,平台已经摆脱纯内容提供方的角色,用户也不只是被动消费的主体,逻辑不再是"人找歌"或者"歌找人"的这种单向连接。
随着社区生态的成熟,用户、音乐人、内容、平台之间自发互动的良性循环开始形成,音乐平台的双边市场效应转向梅特卡夫效应,平台价值也由线性增长升级为指数增长,在线音乐行业大盘将得到更大量级的扩张。
音乐社区的浪潮将往何处去?
那么,一个优质的音乐社区怎么评判呢?音乐先声认为,行业描绘的图景应该是内部有序运行、内外联动顺畅,最终实现文化和价值输出的完整生态。

现阶段,用户在音乐社区中进行基于音乐,辐射娱乐生活的社交活动,无论是评论、互动还是消费,都离不开产品与服务,音乐社区本质是依附于音乐的。所以,好的音乐社区,需要对平台本身的音乐内容有正向的作用。随着音乐社区规模的不断扩大,用户参与的维度更丰富,社区氛围将更加浓厚,用户归属感、认同感将进一步提高。音乐社区将成为与听歌无缝衔接的娱乐体验,并将用户引领到更广阔的的立体音乐服务中去。
"长尾理论"提出者克里斯·安德森曾表示:"音乐是最典型的长尾经济。"音乐社区的个性化推荐、歌单分享、内嵌动态、电台等产品,都能够助力原创音乐和长尾音乐的发展。无论是主流流行、偶像音乐还是摇滚、电音、说唱等垂直音乐类型,其传播路径都能在用户的自传播下,都能得到更加精准的扩张连接。
同时,社区中的粉丝、乐迷多了,互动更加频繁,UGC内容将更加丰富。随着在线音乐平台对社区运营的深耕,社区形式与玩法、同好交流方式将更加多样化,显著提升用户体验,提高用户粘性。

换句话说,通过对平台优质内容进行鼓励、引导、促活,依靠强化粉丝联结提升UGC内容的活跃度,音乐社区将有效促进平台上内容、互动的良性循环。伴随社区生态的成熟,音乐社区也将助力平台进入下一阶段:向外输出社区、平台文化,形成泛音乐的生态闭环,为音乐产品与服务乃至商业模式的探索提供新思路。
音乐在前,社区在后,关注音乐本身,满足社交需求,音乐社区已被平台视为下一步竞争的堡垒和据点,这也将是未来一段时间在线音乐赛道的发展方向。
排版 | 安林
本文为音乐先声原创稿件,转载及商务合作,请联系我们。