对于很多同学来说,中学数学函数的学习是一个大难点,稍微一不留神可能就觉得老师在将讲天书。有时候上课听会了到了下课又不会了。不用担心,这些都是正常的现象,努力学习慢慢进步相信你会超越自己的。(如果需要什么学习资料,也可以私信作者或者留言获取)希望同学们都能过顺利上岸,考上理想的高中。
因此,为了更好的帮助大家学习中学数学,今天老师为大家整理了,初中数学函数知识点汇总,希望能够帮助同学们更好的学习中学函数,耐心看完,如果觉得有用,建议点赞关注收藏:
初中函数知识点总结:












写在最后
零星地变得优秀,也能拼凑出星河!
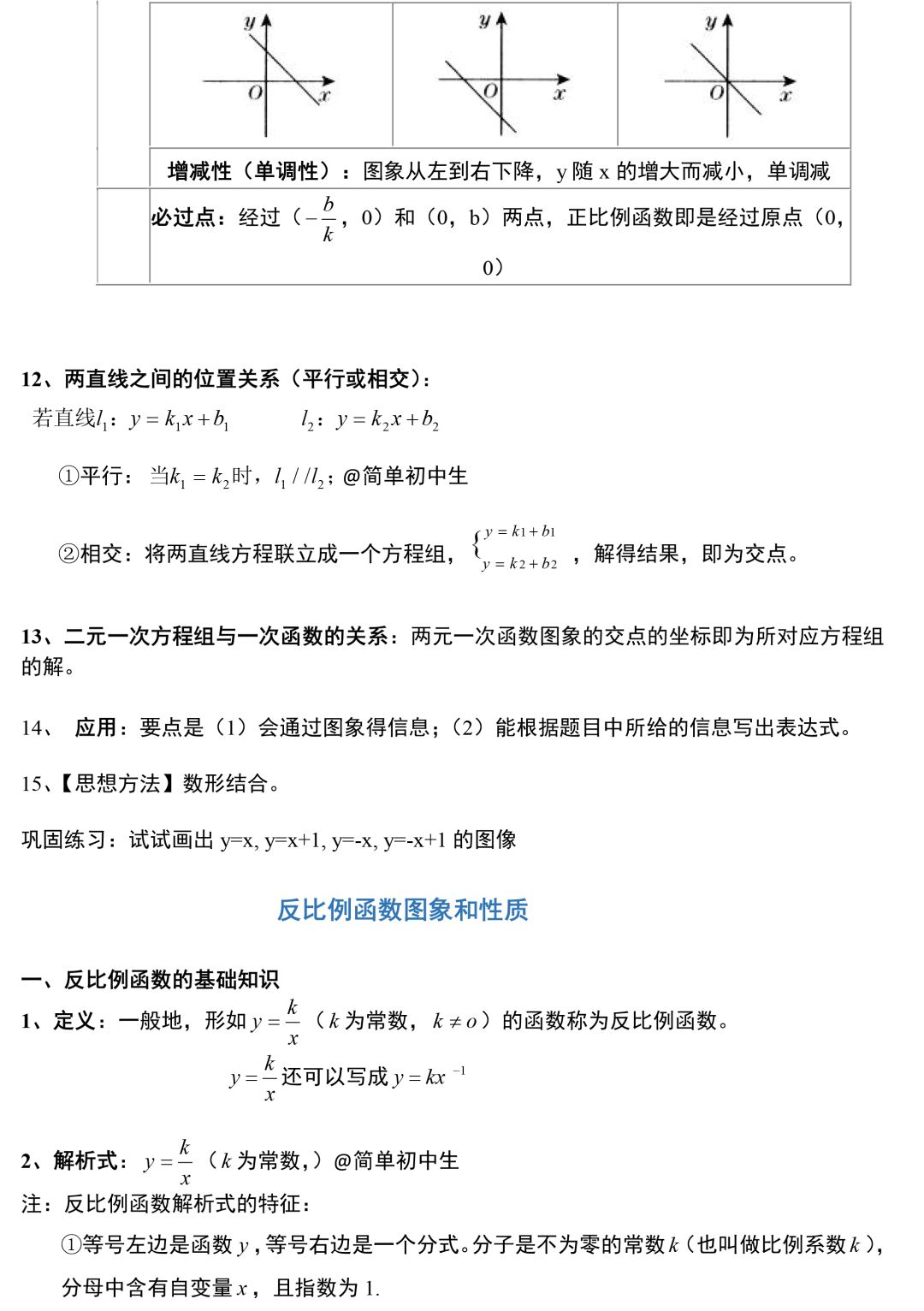
如果我们的资料对你有用,请点击头像关注我们,这样就能第一时间接收到我们的最新信息!让我们一起学习成长!
