一、建筑设计行业定义
建筑设计是指建筑物在建造之前,设计者按照建设任务,把施工过程和使用过程中所存在的或可能发生的问题,事先作好通盘的设想,拟定好解决这些问题的办法、方案,用图纸和文件表达出来。作为备料、施工组织工作和各工种在制作、建造工作中互相配合协作的共同依据。便于整个工程得以在预定的投资限额范围内,按照周密考虑的预定方案,统一步调,顺利进行。并使建成的建筑物充分满足使用者和社会所期望的各种要求及用途。
建筑设计企业主要从其上游产业采购日常所需的计算机软硬件、打印机等办公用品,以及效果图制作、打图晒图、模型制作等劳务服务,上述用品和劳务不直接影响工程设计产品实现。
建筑设计行业上下游产业链

资料来源:华经产业研究院整理
二、建筑设计行业主要法律法规及管理制度
目前,我国建筑业已基本形成了多层次、多门类、较完善的法律法规体系,包括行业资质管理、行业业务标准、行业技术认定、行业质量管理等。其中,公司从事建筑设计及其相关业务的设计与咨询必须遵守的重要法律法规和规范性文件如下:
建筑设计行业主要法律法规及管理制度

资料来源:华经产业研究院整理
相关政府部门根据上述法律法规对勘察设计和城市规划等相关行业的生产经营活动进行严格管理,并从企业资质和从业人员资格两个方面实行市场准入制度:
1、企业资质管理
1)勘察设计企业资质管理
根据《建设工程勘察设计管理条例》和《建设工程勘察设计资质管理规定》的相关规定,从事建设工程勘察、工程设计活动的企业,应当按照其拥有的注册资本、专业技术人员、技术设备和勘察设计业绩等条件申请资质,经审查合格,取得建设工程勘察、工程设计资质证书后,方可在资质许可的范围内从事建设工程勘察、工程设计活动。
根据《建设工程勘察设计资质管理规定》和《工程设计资质标准》,工程设计资质分为四个序列:工程设计综合资质、工程设计行业资质、工程设计专业资质和工程设计专项资质。各项资质的具体分类标准及说明如下:
工程设计资质的具体分类标准及说明

资料来源:华经产业研究院整理
2)城市规划企业资质管理
根据《城乡规划编制单位资质管理规定》:城乡规划组织编制机关应当委托具有相应资质等级的单位承担城乡规划的具体编制工作;从事城乡规划编制的单位,应当取得相应等级的资质证书,并在资质等级许可的范围内从事城乡规划编制工作;国务院城乡规划主管部门负责全国城乡规划编制单位的资质管理工作,县级以上地方人民政府城乡规划主管部门负责本行政区域内城乡规划编制单位的资质管理工作。城乡规划编制单位资质分为甲级、乙级、丙级,《城乡规划编制单位资质管理规定》对各资质等级企业所需具备的条件和可从事的业务范围做了详细规定。
2、从业人员执业制度
根据《勘察设计注册工程师制度总体框架及实施规划》,国家对勘察设计行业的从业人员实行执业注册制度。与公司业务相关的注册资格主要有注册建筑师、注册结构工程师、注册公用设备工程师、注册电气工程师、注册城乡规划师、注册造价工程师等。上述专业从业人员必须通过国家组织的考试、取得执业资格并在各地工程设计主管部门注册,按执业范围开展工作,并接受定期培训,以保持其执业技术水平和能力。
1)主管部门和相关法律法规及规范性文件
建筑设计行业从业人员资质的主管部门为住建部及地方各级住建管理部门,相关法律法规及规范性文件包括《勘察设计注册工程师制度总体框架及实施规划》、《中华人民共和国注册建筑师条例》、《勘察设计注册工程师管理规定》等。
2)专业技术人员执业资格分类分级及执业范围情况
我国工程勘察设计行业实行专业技术人员执业资格注册管理制度,执业注册资格主要包括注册建筑师和注册工程师。注册建筑师包括一级建筑师、二级建筑师;注册工程师专业包括土木、结构、公用设备、电气、机械、化工、电子工程、航天航空、农业、冶金、矿业/矿物、核工业、石油/天然气、造船、军工、海洋、环保等,除了注册结构工程师分为一级注册结构工程师、二级注册结构工程师外,其他不分等级。
与建筑设计业务相关的注册资格主要有注册建筑师、注册结构工程师、注册公用设备工程师、注册电气工程师等。上述专业技术人员的分类分级及业务承接范围情况如下:
专业技术人员的分类分级及业务承接

资料来源:华经产业研究院整理
三、建筑设计行业竞争格局分析
我国建筑设计企业具有数量庞大、行业集中度较为分散的特点。根据中国勘察设计协会数据,截至2017年末,全国共有各类工程勘察设计行业企业24,754家,其中建筑设计类企业5,089家。目前,我国建筑设计行业基本形成了以少数大型设计企业(包括国有、民营和外资)为主导,大量中小型设计企业为辅的市场竞争格局。近年来,建筑设计行业市场规模不断扩张,但设计企业的数量却有所下降,由2008年的5,122家减少至2017年的5,089家。但随着乙级、丙级设计企业不断向甲级设计企业转变,建筑设计行业的竞争日趋激烈。截至2017年末,行业内不同类别竞争主体的基本情况如下:
建筑设计行业内不同类别竞争主体的基本情况

资料来源:华经产业研究院整理
建筑设计企业是我国建筑设计行业的主要竞争主体,根据股东背景划分,建筑设计企业主要包括国有设计企业、民营设计企业和外资设计企业。各类建筑设计企业的业务定位、业务范围及经营区域等情况具体如下:
各类建筑设计企业的业务定位、业务范围及经营区域情况

资料来源:华经产业研究院整理
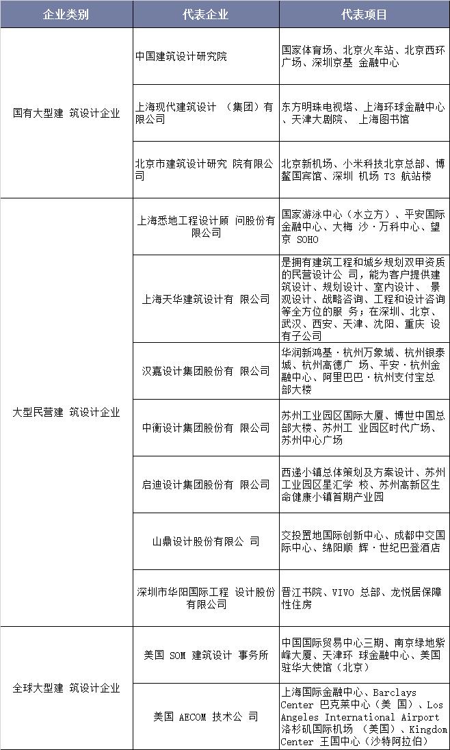
建筑设计行业的代表企业及其代表项目情况

资料来源:华经产业研究院整理
四、建筑设计行业的主要壁垒
1、行业资质壁垒
我国一直对建筑设计行业实行严格的资质管理,颁布了一系列的市场准入制度和法律法规,对从事建筑设计业务的企业资质做出了相应的规定。申请从业资质的企业需在注册资本、专业技术人员、技术装备和以往设计业绩等方面满足相应的要求,方可取得相应等级的资质证书,在资质许可的范围内从事工程设计活动。取得资质证书成为新企业进入建筑设计行业的首要门槛。
2、技术人才壁垒
专业技术人才的数量和质量,是企业建筑设计能力的直观体现和重要保证,也是成功参与行业竞争的关键因素。与建筑设计业务相关的注册建筑师、注册结构工程师、注册公用设备工程师、注册电气工程师、注册城乡规划师、注册造价工程师等专业人才,须通过国家组织的严格考试、取得执业资格并在主管部门注册,方能按执业范围开展工作,导致业内企业对专业人才的争夺较为激烈。此外,装配式建筑、BIM技术、绿色建筑、海绵城市、建筑智能化等领域,也需要专业技术人才的有效支撑。因此,专业技术人才资源的拥有程度也是限制其他企业进入本行业的主要壁垒之一。
3、企业品牌壁垒
建筑设计产品的质量将影响整个建筑工程项目的质量和进度,因此客户在选择设计企业时极为谨慎。企业的品牌、从业资质、历史业绩、综合技术能力等,都是客户关注和考察的重要因素。先进入建筑设计行业的企业,在不断积累成功设计项目经验的基础上,形成了一定的品牌竞争优势,而后进入的企业由于缺少典型项目成功经验的支撑,短时间内无法形成品牌影响力,其谋求生存和发展的空间会受到挤压。因此,企业品牌影响力在一定程度上构成了其他企业进入建筑设计行业的壁垒。
五、建筑设计行业发展前景
根据《建筑业发展"十三五"规划》,到"十三五"期末,全国建筑业总产值年均增长7%,建筑业增加值年均增长5.5%。建筑行业的稳定增长将有力推动建筑设计行业的持续发展。同时,在宏观经济保持增长、城镇化进程快速推进、固定资产投资持续增长等因素的带动下,我国建筑设计行业在未来仍有望保持良好的发展趋势。
1、宏观经济保持增长,将为建筑设计行业持续发展提供有力保障
建筑需求主要源于经济发展、居民生活的需要,因此,工程建设的市场规模与国民经济发展状况密切相关。国家统计局数据显示,我国国内生产总值保持高速增长,从2007年的27.02万亿元增长到2018年的90.03万亿元,年均增长率为11.56%。
《"十三五"规划纲要》提出的主要目标是,经济保持中高速增长。到2020年国内生产总值和城乡居民人均收入比2010年翻一番,主要经济指标平衡协调,发展质量和效益明显提高。未来五年,GDP年均增速要保持在6.5%以上,到2020年经济总量要超过92.7万亿元。未来宏观经济将保持增长,为建筑设计行业的持续发展继续提供有力保障。
2、城市建设高速推进,将为建筑设计行业带来广阔的发展空间
近年来,我国城镇化发展速度较快。国家统计局数据显示,我国城镇化率从2006年的44.34%增长到2018年的59.58%,城镇人口数量从5.83亿人增长到8.31亿人。在城镇人口不断增长的同时,我国的城市规模也不断扩大。2006年至2017年,我国城市建成区总面积从3.37万平方公里扩大到5.62万平方公里。
伴随着城镇人口稳定增长,城市面积不断扩大,城市规划和建设、市政设施建设、住宅及其他各种建筑的需求将大幅增加,与此同时,国家推出了一系列的区域规划和经济新区发展战略,积极开展旧城改造建设,都将对建筑设计、城市规划、市政设计等相关行业的发展产生推动作用。
3、固定资产投资持续增长,将促进建筑设计及市政设计业务的发展
2012年至2017年,我国全社会固定资产投资额从37.47万亿元增长至64.12万亿元,年均复合增长率为11.34%。固定资产投资增长将带动房地产开发、公共建筑投资、基础设施建设等建筑需求,从而推动建筑设计行业的快速发展。
2012年至2016年,我国城市市政基础设施投资占固定资产投资的平均比重为3.34%,最高为4.08%;占GDP的比重平均为2.56%,最高为2.83%;城市市政基础设施投资占比有所下降,主要原因为国内生产总值的快速增长导致。未来随着城镇化进程的快速推进,我国城市市政基础设施的投资规模将不断扩大,在促进市政设计行业快速发展的同时,也为建筑设计和风景园林设计带来可观的业务需求。
六、建筑设计行业中新技术、新工艺、新材料、新结构的应用趋势
建筑设计是与建筑相关各种技术的集成,建筑对环境的影响、建筑的能耗性、建筑的舒适性、建筑的美观性等都对国家、社会产生重要的影响,这也对建筑设计行业提出了很高的要求,促使其不断进行技术改进和创新。
1、新型计算机技术及新兴信息技术的应用
计算机技术突飞猛进的发展,从观念到手段上给建筑领域带来了前所未有的冲击。计算机技术辅助软件的进步,促使建筑师创造出超越传统的建筑新形式,而计算机实体模型的应用,有助于建筑师分析建筑物的结构与材料特性等问题。BIM技术就是一种基于计算机应用的新型建筑设计技术,可实现数字化模型构建、模拟数据分析、计算机辅助施工等多项功能,将成为未来建筑设计的发展方向之一。
此外,云计算、物联网、VR、大数据等信息技术的快速发展,奠定了建筑设计行业内企业进行业务模式、商业模式创新的基础,也为建筑设计企业创新发展注入了新的动力。通过信息技术发展实现客户体验的全面创新;通过BIM信息服务技术,更好的服务于工程建设各环节的业务,同时可以实现建筑产品的全生命周期管理服务。
2、装配式建筑相关技术的发展
装配式建筑以构件预制化生产、装配式施工为生产方式,以设计标准化、构件部品化、施工机械化、管理信息化为特征,能够整合设计、生产、施工等整个产业链,实现建筑产品节能、环保、全生命周期价值最大化。装配式建筑是实现建筑业可持续发展的新型建筑生产方式,是建筑业从分散、落后的手工业生产方式逐步过渡到以现代技术为基础的大工业生产方式的全过程,是建筑业生产方式的变革。因此,与装配式建筑相关的设计技术,也将是建筑设计的重要发展方向之一。
3、节能化、低碳化及绿色建筑的发展
绿色建筑是在建筑的全寿命周期内,最大限度地节约资源(节能、节地、节水、节材)、保护环境和减少污染,为人们提供健康、实用和高效的使用空间以及与自然和谐共生的建筑。随着人们节能环保意识的不断增强,建筑的低碳、节能正引起全社会广泛的关注,各种低碳节能的技术也逐步在建筑设计中得到广泛运用。在未来的建筑设计中,设计师不能仅仅停留在建筑的外观和实用性上,更应该从深层次考虑建筑的意义,从建筑的全生命周期去统筹所设计的建筑。
4、建筑材料的创新应用
建筑材料的创新性应用是建筑设计的重要发展趋势,对改善建筑的能耗、质量、舒适度等都有着重要的意义。建筑材料的创新主要包括材料性能改进创新、材料加工工艺创新、材料建构方式创新和材料类型(包括新型材料,如陶瓷、钢铁、轻金属、树脂、光导纤维等)选择创新等。
5、建筑结构的优化创新
科学技术的进步推动了建筑结构设计由经验上升为理性,导致多种新颖建筑结构体系的出现,其中多层框架体系,以壳体、悬索、网架为代表的大跨度结构体系和以框剪、框筒、筒中筒等为代表的高层建筑结构表现得尤为突出。基于结构优化的建筑技术创新,对提高建筑质量和建筑品质有着重要的意义,将是建筑设计未来的发展方向之一。