话不多说,直接上干货
划重点: 律师个人登录,无需U盾,需要律所盖章,半小时*载下**全档。
01
打开深圳市市场监督管理局官网,网址:http://amr.sz.gov.cn/,“常用服务”——“企业登记档案查询(网上自助查档、受理申请查档)”

02
“网上受理(适合因公、律师及其他情形查档)”

03
“人脸识别登录”——微信扫码人脸识别后点击“完成实名认证”。

04
点击“我是律师”——“查询企业登记档案”——填写手机号和工作单位,上传前面的4个文件——点击“添加企业”——“提交”

律师查档准备好以下4份材料:
01 律所介绍信彩色扫描件
02 律师执业证彩色扫描件
03 企业登记档案查询承诺书(律师亲笔签字)
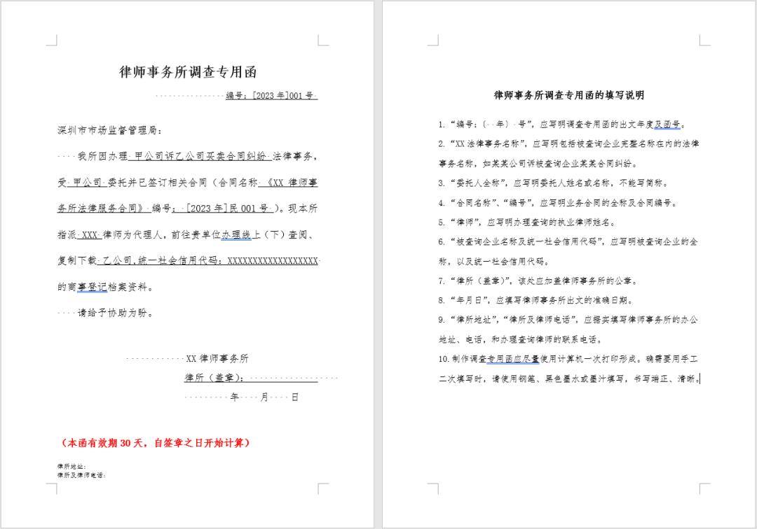
04 与被查企业名称相符的法院立案证明(或相关法律事务委托合同或律师事务所调查专用函)



模板及详细操作办法,可查看官方的指引文件,《网上受理操作手册》、《办事指南》、《律师事务所调查专用函》、《企业登记档案查询承诺函》。
05
提交成功,等待审核。收到短信通知后,再次登录,至个人中心,点击查看“防伪码”。

06
再次回到深圳市场监督管理局官网,网址:http://amr.sz.gov.cn/,“常用服务”——“企业登记档案查询(网上自助查档、受理申请查档)”——“防伪核验(可以*载下**套章档案)”。

07
输入防伪码——点击“查询”,*载下**就可以啦。文件较大,建议逐个*载下**。

简单快捷,开放高效,为深圳点赞!
作者简介:
赵卉,执业律师。 取得证券从业资格、基金从业资格,专注民商事领域,擅长公司法纠纷、合同纠纷、劳动人事争议,认真专业,高效负责,微信:17800001103。
声明:
本篇文章仅供学习交流使用,不作商业用途,文中内容观点仅供参考,亦不代表本人及本账号的正式法律意见。如需转载、节选本文章,请先取得本人有效授权。
