机器视觉(Machine Vision)作为人工智能的一个特定领域,目前已经发展成为一个前景光明、活力无限的行业,机器视觉产品广泛应用于各行各业。那么一个完整的机器视觉系统是什么样的?需要做到哪些呢?今天DmindAI君就带大家熟悉一下机器视觉产品系统集成环节及需要考虑的问题。话不多说,直接上菜!
01简介:机器视觉系统
机器视觉系统就是利用机器代替人眼来作各种测量和判断。它是计算机学科的一个重要分支,它综合了光学、机械、电子、计算机软硬件等方面的技术,涉及到计算机、图像处理、模式识别、人工智能、信号处理、光机电一体化等多个领域。图像处理和模式识别等技术的快速发展,也大大地推动了机器视觉的发展。
机器视觉系统集成涉及到很多的技术和组件、最基本的系统也需要照明、镜头、摄像机、图像采集卡、计算机软件硬件等稍微复杂一点的系统还会用到机械设计、传感器、电子线路、PLC、运动控制、数据库、SPC等等要把这么多不同方面的技术和知识组合到系统里,使其相互完美配合并稳定地工作,对系统集成人员提出了很高的要求。一次一个合格的机器视觉系统集成需要考虑和注意的问题很多。
02机器视觉系统完整的工作过程
一个完整的机器视觉系统的主要工作过程如下:
1、工件定位检测器探测到物体已经运动至接近摄像系统的视野中心,向图像采集部分发送触发脉冲。
2、图像采集部分按照事先设定的程序和延时,分别向摄像机和照明系统发出启动脉冲。
3、摄像机停止目前的扫描,重新开始新的一帧扫描,或者摄像机在启动脉冲来到之前处于等待状态,启动脉冲到来后启动一帧扫描。
4、摄像机开始新的一帧扫描之前打开曝光机构,曝光时间可以事先设定。
5、另一个启动脉冲打开灯光照明,灯光的开启时间应该与摄像机的曝光时间匹配。
6、摄像机曝光后,正式开始一帧图像的扫描和输出。
7、图像采集部分接收模拟视频信号通过A/D将其数字化,或者是直接接收摄像机数字化后的数字视频数据。
8、图像采集部分将数字图像存放在处理器或计算机的内存中。
9、处理器对图像进行处理、分析、识别,获得测量结果或逻辑控制值。
10、处理结果控制流水线的动作、进行定位、纠正运动的误差等。
从上述的工作流程可以看出,机器视觉是一种比较复杂的系统。因为大多数系统监控对象都是运动物体,系统与运动物体的匹配和协调动作尤为重要,所以给系统各部分的动作时间和处理速度带来了严格的要求。在某些应用领域,例如机器人、飞行物体导制等,对整个系统或者系统的一部分的重量、体积和功耗都会有严格的要求。
03机器视觉系统的优点
1、非接触测量,对于观测者与被观测者都不会产生任何损伤,从而提高系统的可靠性。
2、具有较宽的光谱响应范围,例如使用人眼看不见的红外测量,扩展了人眼的视觉范围。
3、长时间稳定工作,人类难以长时间对同一对象进行观察,而机器视觉则可以长时间地作测量、分析和识别任务。
04机器视觉系统集成流程
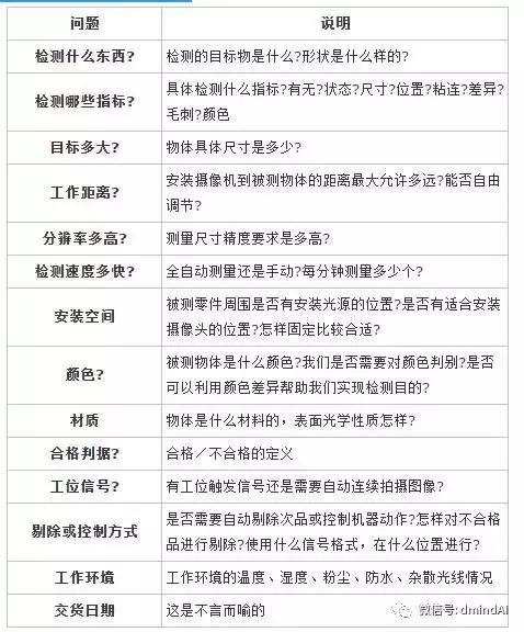
1、根据客户需求做出需求分析
准确地描述机器视觉系统需要完成的功能和工作环境,对于整个机器视觉系统的成功集成是至关重要的。企业用户可能不知道专业知识,但是我们可以根据需求问题进行描述。如

2、根据需求进行系统组件的选择配置
光源选择
根据系统应用环境选择合适的光源系统
镜头选择
摄像机选择
图像采集卡选择
计算机系统
(具体知识请参考微信号往期内容机器视觉栏目内容 dmindAI 此处就不在累赘)
主要说一下机械系统设计
机械系统设计
由于需求不同,对机械部分的要求差别很大,如果是全自动的机器视觉系统,机械部分一般需要完成的功能有理料、输送、定位、剔除、下料等功能,而有的机器视觉系统则只需要适当的固定支架来固定相机、镜头和计算机即可,差别很大。例如,制药生产线上使用的西林瓶灯检机,需要完成理瓶、输送、旋转、刹车急停、相机同步、快速归位、下料、分流剔除等多个动作;而停车场使用的车牌识别系统的机械部分则非常简单,只需要相机固定和保护等安装配件即可。有时候,和制造机械设备的公司合作是最好的选择。
3、系统集成测试
对选择好的视觉元器件和环境解决方案进行统一集成做成一个产品、然后进行测试。完成出货。这就是一个完整的机器视觉系统集成过程。
下面我们来看一下机器视觉系统的产业链:
01上游
视觉元器件供应商:
工业光源供应商
工业镜头供应商
工业相机供应商
图片采集卡供应商
.....................
02中游:
机器视觉系统集成方案商
03下游:
视觉系统的应用
视觉检测:尺寸检测、3d检测、外观检测、质量检测
视觉定位:设备、工件定位
视觉识别:字符识别、生物特征识别
应用领域:半导体、电子、印刷、汽车制造、车牌、智能交通、生物特征识别、监控、医疗检测、光学检查等系统。········

机器视觉系统相关产品
一个典型的工业机器视觉系统包括:光源、镜头、相机(包括CCD相机和COMS相机)、图像处理单元(或图像捕获卡)、图像处理软件、监视器、通讯/输入输出单元等。
(一)机器视觉核心部件:
智能相机:黑白智能相机、线扫描智能相机、彩色智能相机、CMOS智能相机、ID读码器等;
板卡:黑白采集卡、图像压缩/解压板卡、彩色采集卡等;
软件包:图像处理软件、机器视觉工具软件;
配件:工业相机、CMOS相机、CCD相机、面阵相机、行扫描相机、红外相机、1394接口相机;
工业镜头:FA镜头、高分辨率镜头、图像扫描镜头、聚光透镜、远心镜头等;
光源:LED光源、紫外照明系统、红外光源、光纤照明系统等;
辅助产品:传感器、标定块、光栅、垫圈、连线及连接器、电源、底板。
(二)机器视觉辅件:
图像处理系统:光学文字、识别系统、自动化/机器人技术、红外图像系统;
05机器视觉相关企业介绍:
01商汤科技
商汤科技成立于2014年,主要业务是计算机视觉技术以及深度学习算法,是计算机视觉和深度学习领域的算法提供商。2018年9月初,软银中国的10亿美元投资,将商汤估值抬至60亿美元。
商汤科技的核心团队由两大部分组成,一部分是来自各大名校的博士、硕士等顶尖行业人才,有150多位人工智能深度学习方向的博士,另一部分则是来自微软、谷歌等相关领域的从业者;核心技术上,主攻人脸识别、视频监控识别算法、增强现实、文字识别、自动驾驶识别算法、医疗影像识别算法几项技术;行业方面,专注于安防监控、金融、手机、移动互联网和深度学习芯片五大领域
02旷视科技
旷视科技成立于2011年,是一家专注于图像识别和深度学习的技术与产品研发的公司,以“Face++”被外界熟知。目前已经完成十几亿美元的融资,最新估值已达30亿美元。
03云从科技
云从科技成立于2015年,孵化于中科院重庆研究院,专注于计算机视觉与人工智能等技术的研发,具有国家队背景。其成立的目的是重点转化人脸识别技术、人群监测技术、警用图侦技术和交通识别技术等科研成果。目前三大业务线包括金融、安防及创新,产品覆盖银行、安防、民航等领域,是国内银行业人脸识别的第一大供应商。
04云天厉飞
云天厉飞成立于2014年8月,是一家专注于视觉人工智能领域的公司,致力于打造基于视觉芯片、深度学习和大数据技术的“视觉智能加速平台”,为平安城市、智慧商业、工业智造、无人系统、机器人等行业的千家企业提供视觉智能应用解决方案和开发平台。
05依图科技
依图科技成立于2012年,致力于人工智能的研发工作。其计算机视觉技术目前主要应用在安防、金融以及医疗领域三大领域。在安防领域,公司研发的“蜻蜓眼”人像大平台已服务全国上百个地市公安系统,是全国唯一拥有十亿级人像库比对能力的公司;在金融领域,截止2015年,招商银行 1500 多个网点接入了依图系统,刷脸取款技术已经应用于全国2万多台ATM机。
06神目科技
神目科技是一家计算机视觉公司,成立于2016年12月,是一家以客户为导向的公司,主要以人脸识别、姿态识别、物体识别等核心算法在安防、零售以及移动手机端落地服务。
07深醒科技
深醒科技成立于2016年1月,是一家从事人工智能方向,集研发、生产和销售为一体的高科技公司,以人脸识别技术切入AI战场,目前专注在安防领域人脸识别方向。
........................