地源热泵系统的种类:
1)(ground-coupled heat pump systems, GCHPs)或者叫地下热交换器热泵系统
2)(ground heat exchanger, GHPs);以利用地下水为冷热源的地下水热泵系统
3)(ground water heat pumps, GWHPs);以利用地表水(淡水、海水)为冷热源的地表水热泵系统
4)(wastewater source heat pump,WSHPs)以城市污水及中水为冷热源的污水源热泵系统

针对地源热泵系统的研究也一直往前发展,主要包括以下几个方面:
(1)地下埋管换热器的传热模型和传热研究;
(2)地下井水换热系统的模型和传热研究;
(3)夏季瞬态工况数值模拟的研究;
(4)热泵装置与部件的仿真模型的理论和实践研究;
(5)地源热泵空调系统制冷工质替代研究;
(6)其他能源如太阳能、水电等与地热源联合应用的研究;
(7)地源热泵系统的设计和施工;
(8)地源热泵系统的经济性能和运行特性的研究;
(9)地源热泵系统与埋地换热器的技术经济性能匹配方面机组整体性能的研究;
(10)污水源系统污水换热器的研究与开发等等。
已出版的相关图集及规范:
1)国家标准:《水源热泵机组》(GB/T 19409-2003),《地源热泵系统工程技术规范》(GB 50366-2009)
2)标准图集:《热泵热水系统选用与安装》(06SS127),《水环热泵空调系统设计与安装》(07K504),《地源热泵冷热源机房设计与施工》(06R115)。
各种地源热泵系统的应用特点:
土壤源热泵系统:
1)设计前的准备:
(1)进行土壤热交换器地源热泵系统设计前,应根据工程勘察结果评估土壤热交换器地源热泵系统实施的可行性及经济性。
(2)土壤热交换器地源热泵系统设计前,应对工程现场土壤热物性参数进行测试,并进行热响应实验。

2)土壤源埋管换热器的设计要点:
埋管形式;连管方式;回填工艺。
与其他冷热源方式的结合(热平衡)。
土壤源热泵系统—埋管形式:
常见的几种垂直式地埋管:

工程中常用的是单U形管 和双U形管,有较成熟的设计经验可参考。
1)全并联,分集水器式:
工程实例:南京朗诗国际街区B1区地源热泵系统

2)同程式:
工程实例:十七中地埋管系统

3)异程并联式:
工程实例:八达岭高速公路收费站地源热泵

土壤源热泵系统—回填:
规范要求:
回填料:细小、松散、均匀,且不应含石块及土块,宜采用膨润土和细砂(或水泥)的混合浆等。
回填方式:灌浆回填封孔。
土壤源热泵系统—热平衡:
南方地区的夏季排热量大于冬季吸热量,可采用土壤源热泵与冷却塔联合使用的方式,冬季只用土壤源;
北方地区在冬季可以采用土壤源与辅助热源相结合的模式,夏季由土壤源单独承担建筑物负荷。
系统设计的难点:
热平衡的计算需要比较精确的软件模拟全年的负荷;
增加了系统的复杂程度,切换阀门增加。
地下水的热泵系统:
应用特点:
地下水温比土壤温度更恒定,热泵系统效率更高;
可以不受热平衡的限制,可以单取热取冷;
受地质影响程度比土壤源热泵更大;
地下水开采对环境的影响程度比土壤源要大。
地表水系统的特点:
在靠近地表水源的建筑采用时,系统施工较容易;
地表水受空气温度及太阳辐射影响较大;
水质劣于地下水,优于污水。
地表水和污水源的热泵系统:
污水源系统的特点:
靠近城市污水管线的地方,采用污水源经济技术性较好;污水常年温度较稳定;除污方式是系统可靠运行的保证。
污水处理技术:
采用常规的污水处理技术:格栅拦污机;
采用自动反冲除污机;采用初效除污+污水换热器;污水直进机组。

大型地源热泵项目实例:
杭州朗诗国际街区高层地源热泵项目:

项目应用特点总结:
1)有效的将地源热泵系统与天棚辐射+置换新风末端结合在一起。
2)总建筑面积达到18万平米,是迄今为止最大的地源热泵系统(无辅助冷、热源)。
3)地上33层,总楼高100米,成功地将地源热泵应用在高层建筑中。
4)总打孔数2397个,其中利用桩基孔228个,布置于地下车库楼板下及周边绿地,是迄今为止最大的地埋管系统。
项目概况:杭州朗诗国际街区节能住宅小区位于浙江省杭州市下沙区,总建筑面积约22万平米,地上建筑面积约18万平米,地上高度100米。本工程末端为"天棚辐射+置换新风"系统,其中X户型为风机盘管+地板采暖系统,利用地埋管作为冷热源,系统分高、低区,各采用四台地源热泵机组为末端天棚系统和新风系统提供冷热量。
新风系统夏季由热泵系统提供7℃/12℃的冷冻水,冬季提供35℃/30℃的热水;天棚辐射系统夏季由热泵系统提供18℃/20℃的冷冻水,冬季提供28℃/26℃的热水。不同季节运行工况的转换靠阀门的切换实现。同时高、低区各采用两台封闭式冷却塔,夏季系统运行时提供地埋管与冷却塔的冷源切换。两者的转换靠阀门的切换实现。地埋管系统提供全部的冬季采暖和生活热水负荷,夏季提供50%左右的峰值负荷,其余由冷却塔承担,在初夏及夏末,开启冷却塔运行。生活热水分低、中、高三区,各采用两台地源热泵机组为末端生活热水系统提供生活热水。

项目设计关键点:
为实现杭州朗诗这些特点的空调系统,主要的几个设计关键点为:全年动态能耗分析;围护结构性能优化;地源热泵热平衡系统计算与设计。
全年动态能耗分析:

围护结构热工性能优化设计:

2、屋面:倒置式屋面和种植屋面保温体系除了具有保温性能优良的特点之外,同时还具有延长保温体系以及防水层使用寿命的额外功能。绿色种植屋面在该地区的夏季,能够具有明显改善顶部房间室内热环境的良好效果。

3、外窗系统:窗户采用断桥隔热铝合金窗,有效地阻隔室外的冷热。窗框和窗洞的结合空隙也采取阻热设计,隔绝这些细微之处的热传导。采用双层中空玻璃加LOW-E涂层,可以内外双向阻热,冬天室内的热出不去,冷进不来,夏天室外的热进不来,室内的冷也出不去。

4、外遮阳系统:窗外安装铝合金外遮阳卷帘,其遮阳率最高可达80%,不仅可以遮挡直射辐射,还可以遮挡漫射辐射,从而降低室内制冷负荷,达到节能的目的。

热平衡系统计算与设计:
1、岩土体热响应试验研究试验内容:
(1)地温测试与分析;
(2)单井换热试验研究;
(3)桩埋管换热试验研究。

2、地下能量堆积效应分析研究
由于整个园区埋管数量多,管群密集度大,冷负荷远大于热负荷以及土壤热物性等多方面因素,使得系统在按照实际负荷运行的过程中,地下土壤会产生明显的热堆积现象。
针对这种情况,项目采用的闭式冷却塔联合散热系统。室外取、放热系统采用了辅助散热设备,可实现土壤内部冬取夏灌热量之间的基本平衡,从而消除了地下土壤的热积累及其造成的温升。

为实现这一项目,还有其他解决的问题:
1)楼板下埋孔与建筑周边埋孔的结合时的排气问题;
2)高层空调末端系统与地埋系统串压问题;
3)集中生活热水热泵系统设计;
4)机房噪声对周边住宅的影响。
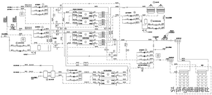
内蒙古鄂尔多斯市准格尔旗图书馆和博物馆地源热泵空调系统:

热平衡计算:

系统图:

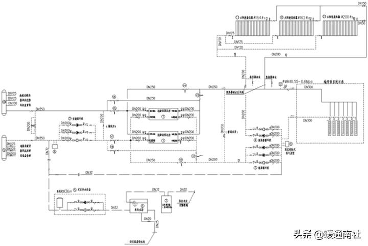
运行方式说明:
(1)春、夏、秋季:
当平板集热器的出口温度T1、T2、T3任何一个的温度高于30度时,集热器循环泵B4启动,进行集热循环,把收集的太阳能排入地下。集热器水泵运行过程中若地源水泵的出水温度T6高于40度,停止集热器循环B4,地源水泵的出水温度低于35度时重新开启集热器循环泵B4。当平板集热器T4、T5的温差(T4-T5)小于1.0度时,停止集热器循环泵B4。集热器循环泵启停间隔时间至少为5分钟。
(2)秋末冬初:
为防止集热系统在人工泄水之前出现零度以下气温,把管子冻坏,当集热器出口温度T1、T2、T3任何一个低于3度时,自动启动集热器循环泵B4,循环防冻;当集热器出口温度T1、T2、T3每一个都高于5度时,停止集热器循环泵B4。集热器循环泵启停间隔时间至少为5分钟。
(3)冬季:冬季太阳能集热系统人工泄水,太阳能集热系统不运行。

国家标准《地源热泵系统工程技术规范》GB50366-2009编制要点:
本规范侧重于地热换热系统设计、施工及验收方面的规定;在室内空调系统方面,仅对其与常规空调系统不同之处作了简要规定。
强调了采用地源热泵系统前应进行工程勘察的必要性,并规定了工程勘察的具体内容。
强调了地埋管系统的安全性;明确了地埋管系统设计应进行周期动态负荷计算;地埋管换热器设计应通过计算确定,并应考虑总释热量与总吸热量的平衡。
着重强调了地下水可靠回灌的必要性,并对系统投入运行后抽水量、回灌量及回灌水质的监测及对地下水资源的影响评估作了强制规定。
强调了地源热泵系统整体运转和调试的必要性,且明确提出整体验收前,应进行冬夏两季运行测试,并对地源热泵系统的实测性能作出评价。
本规范在广泛借鉴国外相关标准及文献的基础上,结合国内近年来的工程实践,使规范在内容上具有先进性、安全性及可操作性。
借鉴主要国外标准:
加拿大地源热泵系统设计安装标准《Design and Installation of Earth Energy Systems for Commercial and Institutional Buildings》CAN/CSA-C448.1;
美国地埋管地源热泵系统设计与安装标准《Closed-Loop/Geothermal Heat Pump Systems -Design and Installation Standards》1997-2003 ASHRAE手册
强制性条文:
3.1.1条:地源热泵系统方案设计前,应进行工程场地状况调查,并对浅层地热能资源进行勘察。
工程场地状况及浅层地热能资源条件是能否应用地源热泵系统的基础。地源热泵系统方案设计前,应根据调查及勘察情况,选择采用地埋管、地下水或地表水地源热泵系统。
5.1.1条:地下水换热系统应根据水文地质勘察资料进行设计,并必须采取可靠回灌措施,确保置换冷量或热量后的地下水全部回灌到同一含水层,不得对地下水资源造成浪费及污染。系统投入运行后,应对抽水量、回灌量及其水质进行监测。
可靠回灌措施是指将地下水通过回灌井全部送回原来的取水层的措施,要求从哪层取水必须再灌回哪层,且回灌井要具有持续回灌能力。同层回灌可避免污染含水层和维持同一含水层储量,保护地热能资源。热源井只能用于置换地下冷量或热量,不得用于取水等其它用途。抽水、回灌过程中应采取密闭等措施,不得对地下水造成污染。
2009年版修订内容:
统一岩土热响应试验方法。
地源热泵应用面积大于3000-5000要做热响应试验。
推荐一种对竖直地埋管换热器的分析计算方法。
冬夏季出水温度的限制:夏季运行期间,地埋管换热器最高出水温度宜低于33℃;冬季运行期间,地埋管的最低出水温度宜高于4℃。
目前存在的问题:
灌浆和注浆。
设计水平低,有些工程系统COP只有2左右。
地下水源热泵不完全回灌,节能不环保。
热泵机组质量参差不齐。一般合资机组COP比小厂产品高0.5。
本文来源于互联网,作者:袁东立;暖通南社整理编剧辑。