在手机客户端尤其是Android应用的开发过程中,我们经常会接触到“硬件加速”这个词。由于操作系统对底层软硬件封装非常完善,上层软件开发者往往对硬件加速的底层原理了解很少,也不清楚了解底层原理的意义,因此常会有一些误解,如硬件加速是不是通过特殊算法实现页面渲染加速,或是通过硬件提高CPU/GPU运算速率实现渲染加速。
本文尝试从底层硬件原理,一直到上层代码实现,对硬件加速技术进行简单介绍,其中上层实现基于Android 6.0。
了解硬件加速对App开发的意义
对于App开发者,简单了解硬件加速原理及上层API实现,开发时就可以充分利用硬件加速提高页面的性能。以Android举例,实现一个圆角矩形按钮通常有两种方案:使用PNG图片;使用代码(XML/Java)实现。简单对比两种方案如下。
| 方案 | 原理 | 特点 |
|---|---|---|
| 使用PNG图片(BitmapDrawable) | 解码PNG图片生成Bitmap,传到底层,由GPU渲染 | 图片解码消耗CPU运算资源,Bitmap占用内存大,绘制慢 |
| 使用XML或Java代码实现(ShapeDrawable) | 直接将Shape信息传到底层,由GPU渲染 | 消耗CPU资源少,占用内存小,绘制快 |
页面渲染背景知识
-
页面渲染时,被绘制的元素最终要转换成矩阵像素点(即多维数组形式,类似安卓中的Bitmap),才能被显示器显示。
-
页面由各种基本元素组成,例如圆形、圆角矩形、线段、文字、矢量图(常用贝塞尔曲线组成)、Bitmap等。
-
元素绘制时尤其是动画绘制过程中,经常涉及插值、缩放、旋转、透明度变化、动画过渡、毛玻璃模糊,甚至包括3D变换、物理运动(例如游戏中常见的抛物线运动)、多媒体文件解码(主要在桌面机中有应用,移动设备一般不用GPU做解码)等运算。
-
绘制过程经常需要进行逻辑较简单、但数据量庞大的浮点运算。
CPU与GPU结构对比
CPU(Central Processing Unit,中央处理器)是计算机设备核心器件,用于执行程序代码,软件开发者对此都很熟悉;GPU(Graphics Processing Unit,图形处理器)主要用于处理图形运算,通常所说“显卡”的核心部件就是GPU。
下面是CPU和GPU的结构对比图。其中:
-
黄色的Control为控制器,用于协调控制整个CPU的运行,包括取出指令、控制其他模块的运行等;
-
绿色的ALU(Arithmetic Logic Unit)是算术逻辑单元,用于进行数学、逻辑运算;
-
橙色的Cache和DRAM分别为缓存和RAM,用于存储信息。

-
从结构图可以看出,CPU的控制器较为复杂,而ALU数量较少。因此CPU擅长各种复杂的逻辑运算,但不擅长数学尤其是浮点运算。
-
以8086为例,一百多条汇编指令大部分都是逻辑指令,数学计算相关的主要是16位加减乘除和移位运算。一次整型和逻辑运算一般需要1~3个机器周期,而浮点运算要转换成整数计算,一次运算可能消耗上百个机器周期。
-
更简单的CPU甚至只有加法指令,减法用补码加法实现,乘法用累加实现,除法用减法循环实现。
-
现代CPU一般都带有硬件浮点运算器(FPU),但主要适用于数据量不大的情况。
-
CPU是串行结构。以计算100个数字为例,对于CPU的一个核,每次只能计算两个数的和,结果逐步累加。
-
和CPU不同的是,GPU就是为实现大量数*运学**算设计的。从结构图中可以看到,GPU的控制器比较简单,但包含了大量ALU。GPU中的ALU使用了并行设计,且具有较多浮点运算单元。
-
硬件加速的主要原理,就是通过底层软件代码,将CPU不擅长的图形计算转换成GPU专用指令,由GPU完成。
扩展:很多计算机中的GPU有自己独立的显存;没有独立显存则使用共享内存的形式,从内存中划分一块区域作为显存。显存可以保存GPU指令等信息。
并行结构举例:级联加法器
为了方便理解,这里先从底层电路结构的角度举一个例子。如下图为一个加法器,对应实际的数字电路结构。
-
A、B为输入,C为输出,且A、B、C均为总线,以32位CPU为例,则每根总线实际由32根导线组成,每根导线用不同的电压表示一个二进制的0或1。
-
Clock为时钟信号线,每个固定的时钟周期可向其输入一个特定的电压信号,每当一个时钟信号到来时,A和B的和就会输出到C。

现在我们要计算8个整数的和。
对于CPU这种串行结构,代码编写很简单,用for循环把所有数字逐个相加即可。串行结构只有一个加法器,需要7次求和运算;每次计算完部分和,还要将其再转移到加法器的输入端,做下一次计算。整个过程至少要消耗十几个机器周期。
而对于并行结构,一种常见的设计是级联加法器,如下图,其中所有的clock连在一起。当需要相加的8个数据在输入端A1~B4准备好后,经过三个时钟周期,求和操作就完成了。如果数据量更大、级联的层级更大,则并行结构的优势更明显。
由于电路的限制,不容易通过提高时钟频率、减小时钟周期的方式提高运算速度。并行结构通过增加电路规模、并行处理,来实现更快的运算。但并行结构不容易实现复杂逻辑,因为同时考虑多个支路的输出结果,并协调同步处理的过程很复杂(有点像多线程编程)。

GPU并行计算举例
假设我们有如下图像处理任务,给每个像素值加1。GPU并行计算的方式简单粗暴,在资源允许的情况下,可以为每个像素开一个GPU线程,由其进行加1操作。数*运学**算量越大,这种并行方式性能优势越明显。

Android中的硬件加速
在Android中,大多数应用的界面都是利用常规的View来构建的(除了游戏、视频、图像等应用可能直接使用OpenGL ES)。下面根据Android 6.0原生系统的Java层代码,对View的软件和硬件加速渲染做一些分析和对比。
DisplayList
DisplayList是一个基本绘制元素,包含元素原始属性(位置、尺寸、角度、透明度等),对应Canvas的drawXxx()方法(如下图)。
信息传递流程:Canvas(Java API) —> OpenGL(C/C++ Lib) —> 驱动程序 —> GPU。
在Android 4.1及以上版本,DisplayList支持属性,如果View的一些属性发生变化(比如Scale、Alpha、Translate),只需把属性更新给GPU,不需要生成新的DisplayList。
RenderNode
一个RenderNode包含若干个DisplayList,通常一个RenderNode对应一个View,包含View自身及其子View的所有DisplayList。

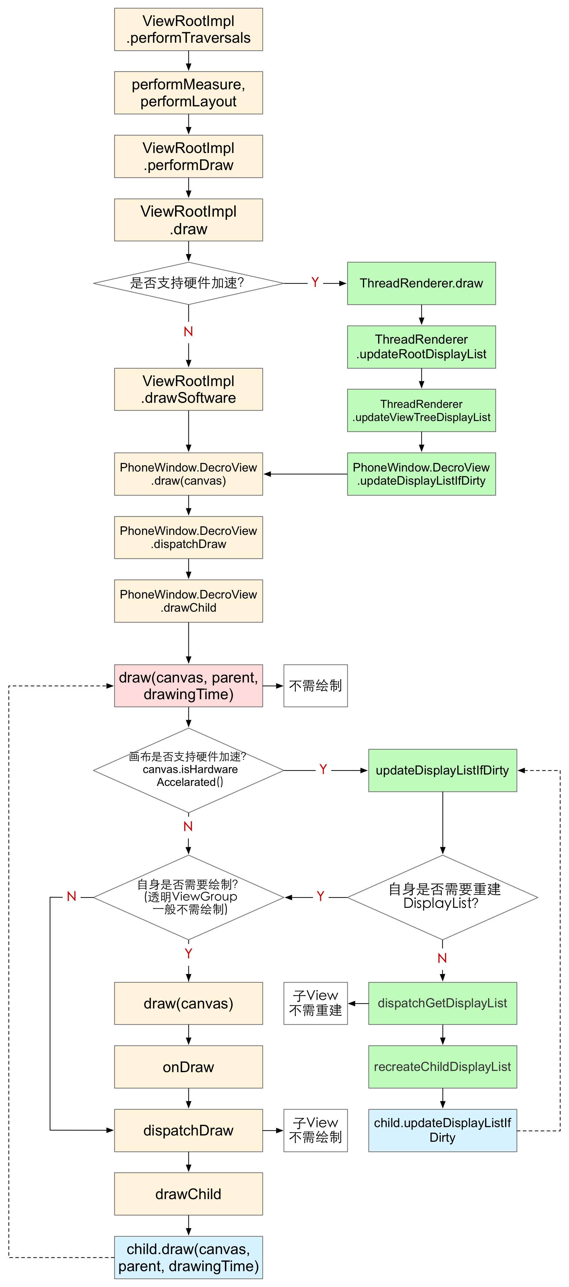
Android绘制流程(Android 6.0)
下面是安卓View完整的绘制流程图,主要通过阅读源码和调试得出,虚线箭头表示递归调用。
-
从ViewRootImpl.performTraversals到PhoneWindow.DecroView.drawChild是每次遍历View树的固定流程,首先根据标志位判断是否需要重新布局并执行布局;然后进行Canvas的创建等操作开始绘制。
-
如果硬件加速不支持或者被关闭,则使用软件绘制,生成的Canvas即Canvas.class的对象;
-
如果支持硬件加速,则生成的是DisplayListCanvas.class的对象;
-
两者的isHardwareAccelerated()方法返回的值分别为false、true,View根据这个值判断是否使用硬件加速。
-
View中的draw(canvas,parent,drawingTime) - draw(canvas) - onDraw - dispachDraw - drawChild这条递归路径(下文简称Draw路径),调用了Canvas.drawXxx()方法,在软件渲染时用于实际绘制;在硬件加速时,用于构建DisplayList。
-
View中的updateDisplayListIfDirty - dispatchGetDisplayList - recreateChildDisplayList这条递归路径(下文简称DisplayList路径),仅在硬件加速时会经过,用于在遍历View树绘制的过程中更新DisplayList属性,并快速跳过不需要重建DisplayList的View。
Android 6.0中,和DisplayList相关的API目前仍被标记为“@hide”不可访问,表示还不成熟,后续版本可能开放。
-
硬件加速情况下,draw流程执行结束后DisplayList构建完成,然后通过ThreadedRenderer.nSyncAndDrawFrame()利用GPU绘制DisplayList到屏幕上。

纯软件绘制 VS 硬件加速(Android 6.0)
下面根据具体的几种场景,具体分析一下硬件加速前后的流程与加速效果。
| 渲染场景 | 纯软件绘制 | 硬件加速 | 加速效果分析 |
|---|---|---|---|
| 页面初始化 | 绘制所有View | 创建所有DisplayList | GPU分担了复杂计算任务 |
| 在一个复杂页面调用背景透明TextView的setText(),且调用后其尺寸位置不变 | 重绘脏区所有View | TextView及每一级父View重建DisplayList | 重叠的兄弟节点不需CPU重绘,GPU会自行处理 |
| TextView逐帧*放播**Alpha / Translation / Scale动画 | 每帧都要重绘脏区所有View | 除第一帧同场景2,之后每帧只更新TextView对应RenderNode的属性 | 刷新一帧性能极大提高,动画流畅度提高 |
| 修改TextView透明度 | 重绘脏区所有View | 直接调用RenderNode.setAlpha()更新 | 加速前需全页面遍历,并重绘很多View;加速后只触发DecorView.updateDisplayListIfDirty,不再往下遍历,CPU执行时间可忽略不计 |
-
场景1中,无论是否加速,遍历View树并都会走Draw路径。硬件加速后Draw路径不做实际绘制工作,只是构建DisplayList,复杂的绘制计算任务被GPU分担,已经有了较大的加速效果。
-
场景2中,TextView设置前后尺寸位置不变,不会触发重新Layout。
-
软件绘制时,TextView所在区域即为脏区。由于TextView有透明区域,遍历View树的过程中,和脏区重叠的多数View都要重绘,包括与之重叠的兄弟节点和他们的父节点(详见后面的介绍),不需要绘制的View在draw(canvas,parent,drawingTime)方法中判断直接返回。
-
硬件加速后,也需要遍历View树,但只有TextView及其每一层父节点需要重建DisplayList,走的是Draw路径,其他View直接走了DisplayList路径,剩下的工作都交给GPU处理。页面越复杂,两者性能差距越明显。
-
场景3中,软件绘制每一帧都要做大量绘制工作,很容易导致动画卡顿。硬件加速后,动画过程直接走DisplayList路径更新DisplayList的属性,动画流畅度能得到极大提高。
-
场景4中,两者的性能差距更明显。简单修改透明度,软件绘制仍然要做很多工作;硬件加速后一般直接更新RenderNode的属性,不需要触发invalidate,也不会遍历View树(除了少数View可能要对Alpha做特殊响应并在onSetAlpha()返回true,代码如下)。

软件绘制刷新逻辑简介
实际阅读源码并实验,得出通常情况下的软件绘制刷新逻辑:
-
默认情况下,View的clipChildren属性为true,即每个View绘制区域不能超出其父View的范围。如果设置一个页面根布局的clipChildren属性为false,则子View可以超出父View的绘制区域。
-
当一个View触发invalidate,且没有*放播**动画、没有触发layout的情况下:
对于可能有透明区域的View,其自身和父View都会设置标志位PFLAG_DIRTY。
-
对于全不透明的View,其自身会设置标志位PFLAG_DIRTY,其父View会设置标志位PFLAG_DIRTY_OPAQUE。在draw(canvas)方法中,只有这个View自身重绘。
-
clipChildren为true时,脏区会被转换成ViewRoot中的Rect,刷新时层层向下判断,当View与脏区有重叠则重绘。如果一个View超出父View范围且与脏区重叠,但其父View不与脏区重叠,这个子View不会重绘。
-
clipChildren为false时,ViewGroup.invalidateChildInParent()中会把脏区扩大到自身整个区域,于是与这个区域重叠的所有View都会重绘。
总结
至此,硬件加速相关的内容就介绍完了,这里做个简单总结:
-
CPU更擅长复杂逻辑控制,而GPU得益于大量ALU和并行结构设计,更擅长数*运学**算。
-
页面由各种基础元素(DisplayList)构成,渲染时需要进行大量浮点运算。
-
硬件加速条件下,CPU用于控制复杂绘制逻辑、构建或更新DisplayList;GPU用于完成图形计算、渲染DisplayList。
-
硬件加速条件下,刷新界面尤其是*放播**动画时,CPU只重建或更新必要的DisplayList,进一步提高渲染效率。
-
实现同样效果,应尽量使用更简单的DisplayList,从而达到更好的性能(Shape代替Bitmap等)。
参考资料与扩展阅读
-
GPU—并行计算利器
-
显示卡的“心脏”GPU工作原理介绍
-
Matlab的GPU加速
-
处理器体系结构:了解CPU的基本运行原理
-
CPU的内部架构和工作原理
-
什么是异构多处理系统,为什么需要异构多处理系统
-
Android应用程序UI硬件加速渲染的Display List构建过程分析
-
Android应用程序UI硬件加速渲染的Display List渲染过程分析
-
Android Choreographer源码分析
-
Android Project Butter分析
不想错过技术博客更新?想给文章评论、和作者互动?第一时间获取技术沙龙信息?
请关注我们的官方微信公众号“美团点评技术团队”。