
小型游乐设施,出事不是小事。在我印象里,之前引发大量关注的有摇摆机“咬”断儿童手指、一阵风就吹倒充气城堡……接二连三发生的伤害事件。公共场所小型游乐设施、儿童游乐场的安全问题社会强烈关注,但是媒体报道中,一贯是,没有标准,监管“真空”中的乐园。既没有安全标准,又没有卫生标准,在监管方面几乎是“空白”。真的,是这样吗? 是大型还是小型游乐设施 能够按照《特种设备安全法》《特种设备安全监察条例》管理的是大型游乐设施。纳入的大型游乐设施是: 用于经营目的,承载乘客游乐的设施,其范围规定为设计最大运行线速度大于或者等于2m/s,或者运行高度距地面高于或者等于2m的载人大型游乐设施。用于体育运动、文艺演出和非经营活动的大型游乐设施除外。 通俗的说,纳入市场监管部门强制监管的游乐设备要符合两个“2”。发生事故的,先要做个判断,是大型还是小型游乐设施。如果是,大型的,按照特种设备管理。小型的,不在特种设备目录内,谁来管?怎么管? 小型的,就不管吗 分布在广场、游乐园、超市、社区里的小型游乐设施,带给孩子们欢乐,背后是家长们的担忧。有些设施在出厂说明中,对于安全使用,有警示说明。但在实际经营中,没有按照要求管理,就容易产生安全隐患。比如充气城堡,都觉得没有必要固定,固定锁扣变成摆设:有的就压了几块石头和沙袋,或者系几根绳子绑在旁边的小树上;甚至,什么都不做,静静地放在平地。直到被风刮跑……不排除有的企业为了规避两个“2”,把设计最大运行线速度控制在1.9m/s,或者运行高度距地面控制在1.9m。依据《特种设备安全法》,市场监管部门通常只对大型游乐设备进行监管;依据《娱乐场所管理条例》文化执法部门只对室内游乐场所的游戏机等负有监管职责;城管部门只对街头游乐设施是否占用公共空间、是否扰民和污染环境进行监管。小型的游乐设施存在安全隐患问题,怎能被忽视。 小型游乐设施有国家标准 需要提醒的是,有些媒体还继续延用小型游乐设施没有标准的提法。质量云认真做了功课,标准真的有,《小型游乐设施安全规范》(GB/T 34272-2017)2017年发布,2018年就已经实施了。

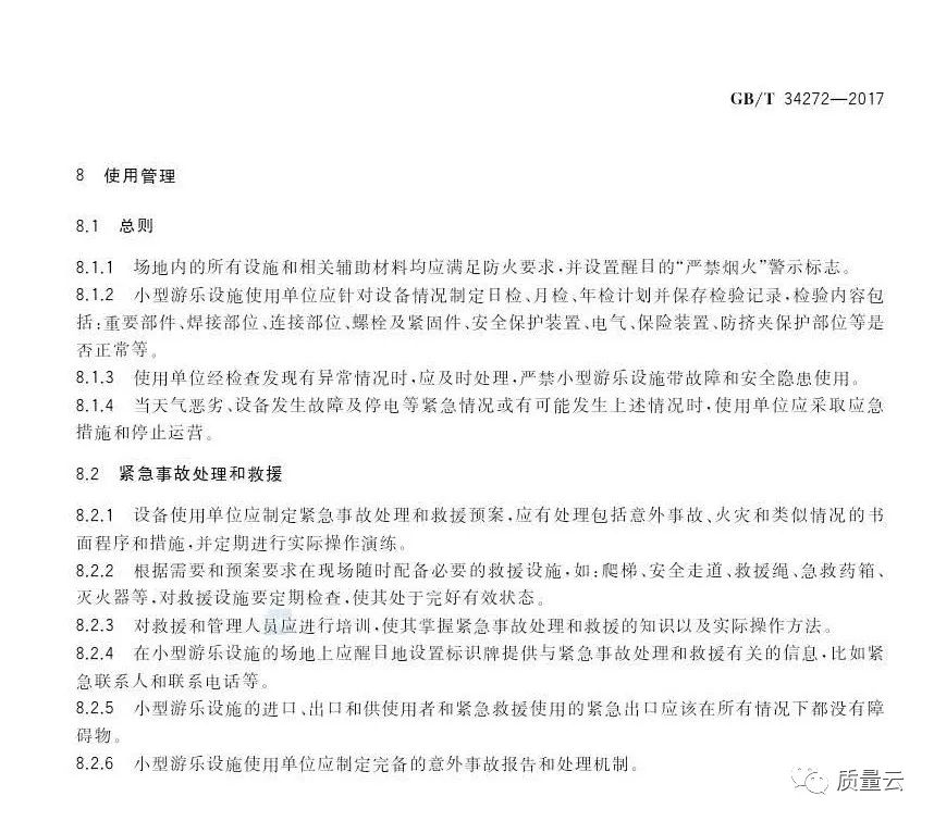
标准号:GB/T 34272-2017中文标准名称:小型游乐设施安全规范

适用范围:适用于3周岁-14周岁儿童在公共场所游乐用的小型游乐设施。

(标准预览截图)GB/T 34272-2017规定了小型游乐设施的材料、安全要求、试验方法、标志与使用维保说明书和使用管理。国标还规定了设备使用单位的管理要求:

例如,《充气式游乐设施安全规范》针对充气式游乐设施的特点,提出了风险评估、围墙、场地要求、游戏者数量、紧急情况处理、安全标示等多项技术要求。充气式游乐设施应配有锚固系统或压载系统,使其能够固定在地面上;一般情况下,锚固点应沿着充气式游乐设施周边均匀分布。在户外使用的充气式游乐设施每个锚固点及其组件(如锚固点绳、织带、金属附件、桩、重物等),应至少承受1600N的拉力;锚固系统施加力的方向应与地面成30°至45°夹角。具体标准查阅可到全国标准信息公共服务平台。 有标准,谁监管 舆论经常容易将"标准缺失"认定为是质量问题、安全问题存在的原因。然而,标准制订各个环节均需要科学、严谨,不会包罗万象,或许标准的制定难以满足现实需求以及预见需求。标准总是处于不断完善过程中。要想避免标准的滞后性,先确定监管部门,提出监管要求,再由监管部门推动,辅以标准的技术性要求,或是更好的解决方案。 即便是小型游乐设施有了国家标准,也会因其推荐性属性,被置于无法强制的境地。 如果法律法规没有明确,没有明确监管部门,无法实质性督促解决这类安全问题。全部依赖市场主体的自觉性?No!监管部门的职责和分工已有文件可参考。2019年9月,国务院安委会办公室下发了《关于加强游乐场所和游乐设施安全监管工作的通知》(以下简称《通知》),指出一些地方还存在经营管理主体安全责任不落实、游乐设施的生产和运行管理不规范、小型游乐设施监管缺失、游玩者安全意识薄弱等问题,造成安全事故频发。

《通知》指出,各地区要结合当前游乐场所的安全形势和特点,组织各有关部门按照职责分工抓好游乐场所的安全监管。 各级教育、住房城乡建设、文化和旅游等部门及游乐场所项目审批部门要按照“管行业必须管安全、管业务必须管安全、管生产经营必须管安全”原则和“谁的场地谁负责”的要求,扎实开展本行业领域内的游乐场所和游乐设施安全风险隐患排查整治。 市场监管部门按照相关法律法规要求切实加强大型游乐设施安全监察,完善游乐设施安全标准。配合有关部门委托相关技术机构开展风险评估、检验检测等技术服务工作,为小型游乐设施安全管理提供指导和服务。 应急管理部门充分发挥安委办综合协调作用,督促各地区及有关部门加强游乐场所和游乐设施安全监管。其他有关部门配合做好游乐场所市场秩序规范、打击违法行为和舆论教育引导等工作。 乡镇街道加强对本行政区域内游乐场所和游乐设施的经营管理主体安全生产状况的监督检查,协助上级人民政府有关部门依法履行安全监管职责。 新型设施谁来管 近日,又有设施出事了。90后女研究生在徐州某蹦床馆内蹦床摔伤导致瘫痪一事引发社会关注。蹦床是体育设施还是小型游乐设施?是不是适用GB/T 34272-2017?谁来监管?又是标准缺失、监管缺失的说法。 希望这类“监管空白”越少越好。
文章来源于质量云 ,作者大院搬砖工发布单位:中国工商出版社 新媒体部(数字出版部)