在使用MOS 管设计开关电源或者马达驱动电路的时候,大部分人都会考虑MOS
的导通电阻,最大电压等,最大电流等,也有很多人仅仅考虑这些因素。这样的
电路也许是可以工作的,但并不是优秀的,作为正式的产品设计也是不允许的。
1,MOS 管种类和结构
MOSFET 管是FET 的一种(另一种是JFET),可以被制造成增强型或耗尽
型,P 沟道或N 沟道共4 种类型,但实际应用的只有增强型的N 沟道MOS 管和增
强型的P 沟道MOS 管,所以通常提到NMOS,或者PMOS 指的就是这两种
至于为什么不使用耗尽型的MOS 管,不建议刨根问底。
对于这两种增强型MOS 管,比较常用的是NMOS。原因是导通电阻小,且
容易制造。所以开关电源和马达驱动的应用中,一般都用NMOS。下面的介绍中,
也多以NMOS 为主。
MOS 管的三个管脚之间有寄生电容存在,这不是我们需要的,而是由于制
造工艺限制产生的。寄生电容的存在使得在设计或选择驱动电路的时候要麻烦一
些,但没有办法避免,后边再详细介绍。
在MOS 管原理图上可以看到,漏极和源极之间有一个寄生二极管。这个叫体二
极管,在驱动感性负载(如马达),这个二极管很重要。顺便说一句,体二极管
只在单个的MOS 管中存在,在集成电路芯片内部通常是没有的。
2,MOS 管导通特性
导通的意思是作为开关,相当于开关闭合。
NMOS 的特性,Vgs 大于一定的值就会导通,适合用于源极接地时的情况(低
端驱动),只要栅极电压达到4V 或10V 就可以了。
PMOS 的特性,Vgs 小于一定的值就会导通,适合用于源极接VCC 时的情况
(高端驱动)。但是,虽然PMOS 可以很方便地用作高端驱动,但由于导通电阻
大,价格贵,替换种类少等原因,在高端驱动中,通常还是使用NMOS。
3,MOS 开关管损失
不管是NMOS 还是PMOS,导通后都有导通电阻存在,这样电流就会在这个
电阻上消耗能量,这部分消耗的能量叫做导通损耗。选择导通电阻小的MOS 管会
减小导通损耗。现在的小功率MOS 管导通电阻一般在几十毫欧左右,几毫欧的也
有。
MOS 在导通和截止的时候,一定不是在瞬间完成的。MOS 两端的电压有一
个下降的过程,流过的电流有一个上升的过程,在这段时间内,MOS 管的损失是
电压和电流的乘积,叫做开关损失。通常开关损失比导通损失大得多,而且开关
频率越快,损失也越大。
导通瞬间电压和电流的乘积很大,造成的损失也就很大。缩短开关时间,
可以减小每次导通时的损失;降低开关频率,可以减小单位时间内的开关次数。
这两种办法都可以减小开关损失。
4,MOS 管驱动
跟双极性晶体管相比,一般认为使MOS 管导通不需要电流,只要GS 电压
高于一定的值,就可以了。这个很容易做到,但是,我们还需要速度。
在MOS 管的结构中可以看到,在GS,GD 之间存在寄生电容,而MOS 管的
驱动,实际上就是对电容的充放电。对电容的充电需要一个电流,因为对电容充
电瞬间可以把电容看成短路,所以瞬间电流会比较大。选择/设计MOS 管驱动时
第一要注意的是可提供瞬间短路电流的大小。
第二注意的是,普遍用于高端驱动的NMOS,导通时需要是栅极电压大于
源极电压。而高端驱动的MOS 管导通时源极电压与漏极电压(VCC)相同,所以
这时栅极电压要比VCC 大4V 或10V。如果在同一个系统里,要得到比VCC 大的
电压,就要专门的升压电路了。很多马达驱动器都集成了电荷泵,要注意的是应
该选择合适的外接电容,以得到足够的短路电流去驱动MOS 管。
上边说的4V 或10V 是常用的MOS 管的导通电压,设计时当然需要有一定
的余量。而且电压越高,导通速度越快,导通电阻也越小。现在也有导通电压更
小的MOS 管用在不同的领域里,但在12V 汽车电子系统里,一般4V 导通就够用
了。
MOS 管的驱动电路及其损失,可以参考Microchip 公司的AN799 Matching
MOSFET Drivers to MOSFETs。讲述得很详细,所以不打算多写了。
5,MOS 管应用电路
MOS 管最显著的特性是开关特性好,所以被广泛应用在需要电子开关的电
路中,常见的如开关电源和马达驱动,也有照明调光。
现在的MOS 驱动,有几个特别的需求,
1,低压应用
当使用5V 电源,这时候如果使用传统的图腾柱结构,由于三极管的be
有0.7V 左右的压降,导致实际最终加在gate 上的电压只有4.3V。这时候,我
们选用标称gate 电压4.5V 的MOS 管就存在一定的风险。
同样的问题也发生在使用3V 或者其他低压电源的场合。
2,宽电压应用
输入电压并不是一个固定值,它会随着时间或者其他因素而变动。这个变
动导致PWM 电路提供给MOS 管的驱动电压是不稳定的。
为了让MOS 管在高gate 电压下安全,很多MOS 管内置了稳压管强行限制
gate 电压的幅值。在这种情况下,当提供的驱动电压超过稳压管的电压,就会
引起较大的静态功耗。
同时,如果简单的用电阻分压的原理降低gate 电压,就会出现输入电压
比较高的时候,MOS 管工作良好,而输入电压降低的时候gate 电压不足,引起
导通不够彻底,从而增加功耗。
3,双电压应用
在一些控制电路中,逻辑部分使用典型的5V 或者3.3V 数字电压,而功率
部分使用12V 甚至更高的电压。两个电压采用共地方式连接。
这就提出一个要求,需要使用一个电路,让低压侧能够有效的控制高压侧
的MOS 管,同时高压侧的MOS 管也同样会面对1 和2 中提到的问题。
在这三种情况下,图腾柱结构无法满足输出要求,而很多现成的MOS 驱动
IC,似乎也没有包含gate 电压限制的结构。
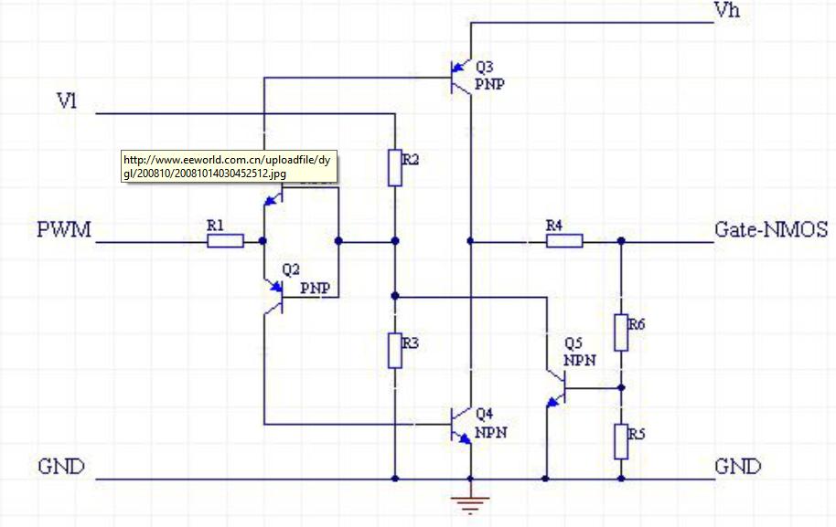
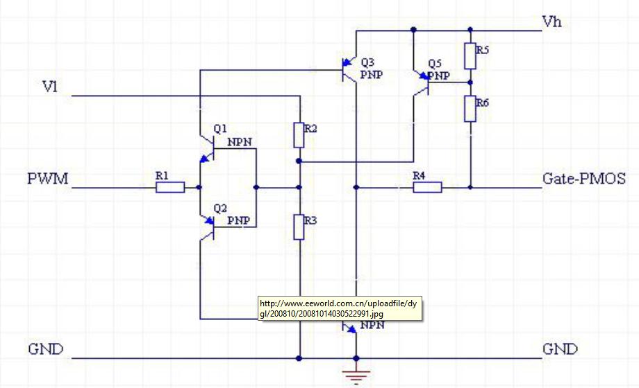
电路图如下:

用于NMOS 的驱动电路

用于PMOS 的驱动 电路
这里我只针对NMOS 驱动电路做一个简单分析:
Vl 和Vh 分别是低端和高端的电源,两个电压可以是相同的,但是Vl 不
应该超过Vh。
Q1 和Q2 组成了一个反置的图腾柱,用来实现隔离,同时确保两只驱动管
Q3 和Q4 不会同时导通。
R2 和R3 提供了PWM 电压基准,通过改变这个基准,可以让电路工作在PWM
信号波形比较陡直的位置。
Q3 和Q4 用来提供驱动电流,由于导通的时候,Q3 和Q4 相对Vh 和GND
最低都只有一个Vce 的压降,这个压降通常只有0.3V 左右,大大低于0.7V 的
Vce。
R5 和R6 是反馈电阻,用于对gate 电压进行采样,采样后的电压通过Q5
对Q1 和Q2 的基极产生一个强烈的负反馈,从而把gate 电压限制在一个有限的
数值。这个数值可以通过R5 和R6 来调节。
最后,R1 提供了对Q3 和Q4 的基极电流限制,R4 提供了对MOS 管的gate
电流限制,也就是Q3 和Q4 的Ice 的限制。必要的时候可以在R4 上面并联加速
电容。
这个电路提供了如下的特性:
1,用低端电压和PWM 驱动高端MOS 管。
2,用小幅度的PWM 信号驱动高gate 电压需求的MOS 管。
3,gate 电压的峰值限制
4,输入和输出的电流限制
5,通过使用合适的电阻,可以达到很低的功耗。
6,PWM 信号反相。NMOS 并不需要这个特性,可以通过前置一个反相器来
解决。
在设计便携式设备和无线产品时,提高产品性能、延长电池工作时间是设
计人员需要面对的两个问题。DC-DC 转换器具有效率高、输出电流大、静态电流
小等优点,非常适用于为便携式设备供电。目前DC-DC 转换器设计技术发展主
要趋势有:(1)高频化技术:随着开关频率的提高,开关变换器的体积也随之
减小,功率密度也得到大幅提升,动态响应得到改善。小功率DC-DC 转换器的
开关频率将上升到兆赫级。(2)低输出电压技术:随着半导体制造技术的不断
发展,微处理器和便携式电子设备的工作电压越来越低,这就要求未来的DC-DC
变换器能够提供低输出电压以适应微处理器和便携式电子设备的要求。
这些技术的发展对电源芯片电路的设计提出了更高的要求。首先,随着开
关频率的不断提高,对于开关元件的性能提出了很高的要求,同时必须具有相应
的开关元件驱动电路以保证开关元件在高达兆赫级的开关频率下正常工作。其
次,对于电池供电的便携式电子设备来说,电路的工作电压低(以锂电池为例,
工作电压2.5~3.6V),因此,电源芯片的工作电压较低。
MOS 管具有很低的导通电阻,消耗能量较低,在目前流行的高效DC-DC
芯片中多采用MOS 管作为功率开关。但是由于MOS 管的寄生电容大,一般情况下
NMOS 开关管的栅极电容高达几十皮法。这对于设计高工作频率DC-DC 转换器开
关管驱动电路的设计提出了更高的要求。
在低电压ULSI 设计中有多种CMOS、BiCMOS 采用自举升压结构的逻辑电路
和作为大容性负载的驱动电路。这些电路能够在低于1V 电压供电条件下正常工
作,并且能够在负载电容1~2pF 的条件下工作频率能够达到几十兆甚至上百兆
赫兹。本文正是采用了自举升压电路,设计了一种具有大负载电容驱动能力的,
适合于低电压、高开关频率升压型DC-DC 转换器的驱动电路。电路基于Samsung
AHP615 BiCMOS 工艺设计并经过Hspice 仿真验证,在供电电压1.5V ,负载电容
为60pF 时,工作频率能够达到5MHz 以上
自举升压电路
自举升压电路的原理图如图所示。所谓的自举升压原理就是,在输入端
IN 输入一个方波信号,利用电容Cboot 将A 点电压抬升至高于VDD 的电平,这
样就可以在B 端输出一个与输入信号反相,且高电平高于VDD 的方波信号。具体
工作原理如下。

当VIN 为高电平时,NMOS 管N1 导通,PMOS 管P1 截止,C 点电位为低电
平。同时N2 导通,P2 的栅极电位为低电平,则P2 导通。这就使得此时A 点电
位约为VDD,电容Cboot 两端电压UC≈VDD。由于N3 导通,P4 截止,所以B 点
的电位为低电平。这段时间称为预充电周期。
当VIN 变为低电平时,NMOS 管N1 截止,PMOS 管P1 导通,C 点电位为高
电平,约为VDD。同时N2、N3 截止,P3 导通。这使得P2 的栅极电位升高,P2截止。此时A 点电位等于C 点电位加上电容Cboot 两端电压,约为2VDD。而且
P4 导通,因此B 点输出高电平,且高于VDD。这段时间称为自举升压周期

实际上,B 点电位与负载电容和电容Cboot 的大小有关,可以根据设计需
要调整。具体关系将在介绍电路具体设计时详细讨论。在图2 中给出了输入端
IN 电位与A、B 两点电位关系的示意图。
驱动电路结构
驱动电路采用Totem 输出结构设计,上拉驱动管为NMOS 管N4、晶体管Q1 和PMOS 管P5。下拉驱动管为NMOS 管N5。图
中CL 为负载电容,Cpar 为B 点的寄生电容。虚线框内的电路为自举升压电路。

本驱动电路的设计思想是,利用自举升压结构将上拉驱动管N4 的栅极(B
点)电位抬升,使得UB>VDD+VTH ,则NMOS 管N4 工作在线性区,使得VDSN4 大
大减小,最终可以实现驱动输出高电平达到VDD。而在输出低电平时,下拉驱动
管本身就工作在线性区,可以保证输出低电平位GND。因此无需增加自举电路也
能达到设计要求。
考虑到此驱动电路应用于升压型DC-DC 转换器的开关管驱动,负载电容
CL 很大,一般能达到几十皮法,还需要进一步增加输出电流能力,因此增加了
晶体管Q1 作为上拉驱动管。这样在输入端由高电平变为低电平时,Q1 导通,由
N4、Q1 同时提供电流,OUT 端电位迅速上升,当OUT 端电位上升到VDD-VBE 时,
Q1 截止,N4 继续提供电流对负载电容充电,直到OUT 端电压达到VDD。

在OUT 端为高电平期间,A 点电位会由于电容Cboot 上的电荷泄漏等原因
而下降。这会使得B 点电位下降,N4 的导通性下降。同时由于同样的原因,OUT
端电位也会有所下降,使输出高电平不能保持在VDD。为了防止这种现象的出
现,又增加了PMOS 管P5 作为上拉驱动管,用来补充OUT 端CL 的泄漏电荷,维
持OUT 端在整个导通周期内为高电平。
驱动电路的传输特性瞬态响应在图4 中给出。其中(a)为上升沿瞬态响
应,(b)为下降沿瞬态响应。从图4 中可以看出,驱动电路上升沿明显分为了
三个部分, 分别对应三个上拉驱动管起主导作用的时期。1 阶段为Q1、N4 共同
作用,输出电压迅速抬升,2 阶段为N4 起主导作,使输出电平达到VDD,3 阶段
为P5 起主导作用,维持输出高电平为VDD。而且还可以缩短上升时间,下降时
间满足工作频率在兆赫兹级以上的要求。
需要注意的问题及仿真结果
电容Cboot 的大小的确定
Cboot 的最小值可以按照以下方法确定。在预充电周期内,电容Cboot 上
的电荷为VDDCboot 。在A 点的寄生电容(计为CA)上的电荷为VDDCA。因此在
预充电周期内,A 点的总电荷为
Q_{A1}=V_{DD}C_{boot}+V_{DD}C_{A} (1)
B 点电位为GND,因此在B 点的寄生电容Cpar 上的电荷为0。
在自举升压周期,为了使OUT 端电压达到VDD,B 点电位最低为VB=
VDD+Vthn。因此在B 点的寄生电容Cpar 上的电荷为
Q_{B}=(V_{DD}+V_{thn})Cpar (2)
忽略MOS 管P4 源漏两端压降,此时Cboot 上的电荷为VthnCboot ,A 点
寄生电容CA 的电荷为(VDD+Vthn)CA。A 点的总电荷为
QA2=V_{thn}C_{BOOT}+(V_{DD}+V_{thn})C_{A} (3)
同时根据电荷守恒又有
Q_{B}=Q_{A}-Q_{A2} (4)
综合式(1)~(4)可得
C_{boot}=\frac{V_{DD}+V_{thn}}{v_{DD}-v_{thn}}Cpar+\frac{v_{thn}
}{v_{DD}-v_{thn}}C_{A}=\frac{V_{B}}{v_{DD}-v_{thn}}Cpar+\frac{V_{thn}}
{v_{DD}-v_{thn}}C_{A} (5)从式(5)中可以看出,Cboot 随输入电压变小而变大,并且随B 点电压
VB 变大而变大。而B 点电压直接影响N4 的导通电阻,也就影响驱动电路的上升
时间。因此在实际设计时,Cboot 的取值要大于式(5)的计算结果,这样可以
提高B 点电压,降低N4 导通电阻,减小驱动电路的上升时间。
P2、P4 的尺寸问题
将公式(5)重新整理后得:
V_{B}=({V_{DD}-V_{thn})\frac{C_{boot}}{Cpar}-V_{thn}\frac{C_{A}}
{Cpar} (6)
从式(6)中可以看出在自举升压周期内, A、B 两点的寄生电容使得B
点电位降低。在实际设计时为了得到合适的B 点电位,除了增加Cboot 大小外,
要尽量减小A、B 两点的寄生电容。在设计时,预充电PMOS 管P2 的尺寸尽可能
的取小,以减小寄生电容CA。而对于B 点的寄生电容Cpar 来说,主要是上拉驱
动管N4 的栅极寄生电容,MOS 管P4、N3 的源漏极寄生电容只占一小部分。我
们在前面的分析中忽略了P4 的源漏电压,因此设计时就要尽量的加大P4 的宽长
比,使其在自举升压周期内的源漏电压很小可以忽略。但是P4 的尺寸以不能太
大,要保证P4 的源极寄生电容远远小于上拉驱动管N4 的栅极寄生电容。
阱电位问题
PMOS 器件P2、P3、P4 的N-well 连接到了自举升压节点A
上。这样做的目的是,在自举升压周期内,防止他们的源/漏--阱结导通。而且
这还可以防止在源/漏--阱正偏时产生由寄生SRC 引起的闩锁现象。
上拉驱动管N4 的阱偏置电位要接到它的源极,最好不要直接接地。这样
做的目的是消除衬底偏置效应对N4 的影响。
Hspice 仿真验证结果
驱动电路基于Samsung AHP615 BiCMOS 工艺设计并经过Hspice 仿真验证。
在表1 中给出了电路在不同工作电压、不同负载条件下的上升时间tr 和下降时
间tf 的仿真结果。在电路工作在输入电压1.5V、工作频率为5MHz、
负载电容60pF 条件下的输出波形。
结论
本文采用自举升压电路,设计了一种BiCMOS Totem 结构的驱动电路。该
电路基于Samsung AHP615 BiCMOS 工艺设计,可在1.5V 电压供电条件下正常工
作,而且在负载电容为60pF 的条件下,工作频率可达5MHz 以上。