



Let's go
5.1
三江
五一假期一起来侗乡玩

这里有民族特色建筑,忍不住走入其中
这里有浓郁的民族风情,有热情好客的侗家人
这里有侗乡的美食,喝着油茶听侗歌
还有什么能比这更让人心旷神怡
五一去三江玩 各大景区等你来
五月小长假又到啦!想必大家按捺不住出行游玩的心在此特奉上最全假期出行指南,助您过一个完美的五月假期。
三江大侗寨景区
D1 三江鼓楼
被誉为“侗乡第一楼”,它是三江侗族自治县的建筑性标志,也代表三江工匠人高超的建筑技艺。它是不用一丁一卯而建造出来的雄伟壮丽的木结构建筑,进楼就能看到四根百年主柱,还有雕刻有反映侗族日常生活的基石,栩栩如生的雕刻技艺,处处展现着侗民族悠久的历史文化,随后登楼而上将整个三江的美景,一览无遗。




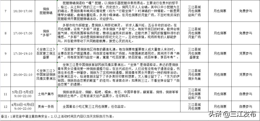
D2 月也侗寨景区
集齐侗族民俗娱乐和侗族美食,侗寨形式的旅游综合体,里面有被誉为侗族美食盛会的百家宴,中国首部侗族风情大型实景演出坐妹,还有豪华刺激的月也侗寨斗牛场。





侗王盛宴

时间5月1日-5日 17:30
地点:月也侗寨
活动内容:牛王争霸赛
电话:17777275014(请电话咨询)
参与方式:自费参与
月也侗寨斗牛场

时间:5月1日、2日 14:00开赛
5月5日 15:30开赛
地点:月也侗寨斗牛场
活动内容:牛王争霸赛
电话:17777275014(请电话咨询)
参与方式:自费参与
D3 坐妹
中国首部侗族风情大型实景演出坐妹,2011年10月01日开演,演出将侗族地区丰富多彩的传统文化元素如建筑文化、农耕文化、服饰文化、耶歌文化、笙舞文化、婚俗文化等通过精心制作融合在一起,完美呈现侗族地区最美好、最淳朴、最浪漫的爱情故事-行歌坐妹。



时间:5月1日--5月5日
20:00-21:20(视游客量情况加场)
地点:侗乡鸟巢
活动内容: 大型《坐妹》实景演出
电话:0772-8562788
参与方式:自费参与
D4 侗听三江
《侗听三江》开世界侗文化旅游体验之先河,首家以“水”为贯穿主题,将三江神秘的侗族、壮族、瑶族文化与旅游体验深度结合,把民族节气、婚嫁、耕作、生活等民族特色融入剧情,演出分为“壮美”“瑶想”和“侗听”三个篇章。色彩斑斓地呈现出壮族、瑶族和侗族的生产劳动,岁时节令、婚恋习俗、美食传统等奇风异俗,多层次、多视觉地展示了奇丽秀美和古老神秘的“三江”风情。



时间:5月1日—5月5日 20:00-21:10
地点:侗天宫文化广场
活动内容:《侗听三江》演出
参与方式:自费参与
咨询电话:0772-8626669
布央仙人山景区
八百米海拔上的万亩仙境茶园
有得天独厚的地理优势
满满的负氧离子
和满眼都是绿的茶园美景
让人心旷神怡

要说仙人山的美
可以分为两类
一类是烟雨朦胧的柔情
二类是碧空如洗的豪迈





程阳八寨景区
传说中遥远又古老的神秘侗寨
走进后会发现
它的田园风光美如画
它的四季更是景暖人心

由八个寨子
9座鼓楼和5座风雨桥
组成的桃源之地
是远离城市喧嚣
休闲度假康养的好地方




丹洲景区
四面环水的明代水上古城
淳朴的民风
古老又宁静的街道
秀美的江景
好像是梦里向往的江南水乡

百年文化底蕴的丹洲
有“柚”惑人心的柚系列美食
也有“腊”味十足的美味佳肴
香脆可口的油蛋
让不少吃货念念不忘




产口景区
拥有高大茂盛的百年古榕
风景秀丽的江景
古朴典雅的侗族村落
是令人向往侗族风情最佳体验点

五一活动内容
时间:5月1日--5月5日
地点:产口景区
活动内容:油茶宴、三江口游船、多耶、捶糍粑等侗族特色活动
电话:15977219959 (文经理)
参与方式:游客购票参加活动
林溪镇高友村韭菜节
以下视频来源于
三江侗网
高友村地处三江侗族自治县最北端,位于广西与湖南的交界上。是唯一属于长江洞庭湖水系最源头的小山谷里的寨子,具有侗族传统优秀文化,又拥有自己特色的生活习惯。

自古以来,高友村都是隐士终生寻找的“世外桃源”。是文人追求向往的“诗境家园”。高友村2007年荣获柳州“十大美丽乡村”,2012年荣获柳州市十大“精品美丽乡村”,2012年荣获列入第一批中国传统村落名录,也曾入选《中国世界文化遗产预备名单》。2013年12月,高友村被自治区环保厅评为“自治区生态村”,2015年入选广西第一批传统村落,高友村完整保存近千年侗族建筑和民族文化,被誉为“活的博物馆”。

高友侗寨种植韭菜的起源,有一个传说。相传侗寨有相金、相银的两兄妹,上山劳动时发现几株深绿色的野韭菜,长得又肥又嫩,便割回来做菜。那几株野韭菜割完了,又会长出来,天天割天天有,简直就像仙草一般。于是兄妹两人挖来野韭菜,种在屋后的菜园中。那野韭菜做菜,清脆可口,解乏去困,吃了它还能身强体健。兄妹俩挖到“仙草”的消息传开后,左邻右舍都来看,都想种一棵,于是他们将野韭菜分给了乡亲,侗寨里人人的菜园里就都有了“仙草”。韭菜具有活血的功效,民间也有壮阳草之称。唐代名医孙思邈在《千金方》里说:“韭,味辛温滑无毒,辛归心,宜肝,可久食,安五脏,除胃气。”尤其是初春早韭保健功效更好,所以他特别指出:“二月三月定食韭,大益人心。”这也是侗族人喜欢韭菜的原因,它不光是山里人餐桌上的美味,到了谷雨这一天,更是成了春祀必不可少的主角。
2021•“文化林溪”韭菜节将于5月2日在高友村举办。
活动内容将有:韭菜祭祀、讲款、庙会、烧烤、文艺汇演、大韭菜评比、百家宴、月也、坐妹等。
2021年高友韭菜节活动安排表

乘车路线 :可在三江县河西车站搭乘“三江—林溪—高友”的公交
自驾(导航“林溪高友”即可~)
往届韭菜节精彩回顾

寨门大开,喜迎八方来客

芦笙闹春,传递春的喜悦

韭菜春祀,传承侗族文化

芦笙踩蹚,舞出民俗风情

采茶捉鱼,体验农耕文化

百家齐聚,品味原生风味

文化兴侗,传承民族精髓
韭菜,对于大多数人来说是一种蔬菜,但对于高友人来说,在谷雨这天,韭菜还代表着美好的祝福。图为寨佬们主持韭菜节的仪式,韭菜作为重要的祭品摆在祭坛上,代表各家愿望与供奉,虽然没有评选优劣,但大家都很虔诚地挑选韭菜。在祭祀结束后,人们笑逐颜开,共同祝福,也共同享用自然的恩赐。
良口乡寨塘村土豆节
时间:5月3日
活动地点:寨塘村河寨屯
活动内容:
1、品尝富硒小土豆美食
2、挖土豆比赛
3、稻田抓鱼活动
4、多耶表演
5、百家宴(参与百家宴每人50元挂牌入场)



侗族特色餐饮
三江谷首坊婄更美食体验馆
地址:古宜镇苏城光明城22栋 电话:0772-8563777
月也三江
地址:古宜镇侗乡大道中央国际步行街101-05号商铺
订餐电话:15878208675 吴
侗寨厨娘打油茶文化体验馆
地址:古宜镇雅柳路67号古宜镇二中对面 电话:0772-8612688
侗臻鑫原味坊
地址:古宜镇福临路旅游集散中心 电话:0772-6639111
郁香楼
地址:古宜镇侗乡大道鸟巢城门二楼 电话:0772-8627979
五妹娘土味馆
地址:古宜镇苏城18栋楼202号
电话:0772-8622669
侗族非遗特色购物推荐
清花绣坊
地址:古宜镇侗乡大道100号14栋14-15号
三江侗画馆
地址:古宜镇福学路与福桥西路交叉路口往北约100米
先荣侗艺
地址:古宜镇江峰街9-2号附近
布央仙人山景区
景区地址:三江八江镇布央村
景区咨询电话:0772-8651988
交通路线:景区距离三江县城17公里,距离三江独峒高速路口15公里,距离三江高铁南站30公里;桂林方向:G72泉南高速—G76厦蓉高速—632县道。柳州方向:S31一x632县道—布央仙人山 三江县城:S506一X632一布央仙人山。
专线大巴乘车地址:三江旅游集散中心专线车发车站(三江古宜镇福临路2号)

专线车发车时刻表
住宿推荐:
三江星空木屋度假酒店
地址:三江仙人山景区内
三江布央仙人阁农庄
地址:三江仙人山景区内(布央新村)
三江布央元朴居
地址:三江仙人山景区内(布央新村)
三江布央爱茶仕宾馆
地址:三江仙人山景区内(布央新村)
丹洲景区
景区地址:三江丹洲镇丹洲村
景区咨询电话:0772-6630208
交通路线:班车(三江到融安 丹洲景区下车) 票价20元左右
乘车点:河东车站
住宿推荐:
三江银杏宿
地址:丹洲镇丹洲景区南门街22号
丹洲往事情景旅馆
地址:丹洲镇丹洲村东门街118号
三江祥和客栈
地址:丹洲镇丹洲景区富贵街58号
程阳八寨景区
景区地址:三江林溪镇程阳村
景区咨询电话:0772-8581676
自驾路线:
景区距离三江县城15公里,距离三江北高速路口13公里,距离三江高铁南站27公里。
桂林方向:G76厦蓉高速—506省道—632县道。
柳州方向:S31三北高速一G76厦蓉高速—506省道—632县道
三江县城:506省道一632县道一程阳八寨
公交路线:
5路公交线(古宜-程阳桥-林溪)
乘车点:河西旧三江汽车站的对面
首班车6:50,末班车:18:30,平均每隔20分钟发一班
经过路线:河西车站—黄排—文大—光辉—马湾—程阳
住宿推荐:
侗酒民宿
地址:程阳八寨景区内
三江苏溪微舍客栈
地址:程阳八寨景区内
三江江川侗情民宿
地址:程阳八寨景区内
程阳八寨南夷民宿
地址:程阳八寨景区内(林溪镇平岩村马安屯)
三江精灵河畔森系别院民宿
地址:程阳八寨景区内
产口景区
景区地址:良口乡产口村
咨询电话:15977219959 (文经理)
交通路线:
自驾:产口景区距离三江县城30公里,距离三江高铁南站23公里,桂林方向:G72—G76—S31。
只要你到三江旅游
就可以到全县范围内具备条件的机关企事业单位内部停车场地停车

三江是广西特色旅游名县,县城大侗寨就是国家4*级A**景区,由于县城现有的停车场不多,每到节假日,停车位就格外紧张。今年,三江结合正在开展的“学习*党**史主题教育,为民办实事”潜心调查研究、主动检视问题、狠抓整改落实,通过认真摸底、精心统筹、周密部署,要求全县各机关单位在节假日期间合理引导、规范管理、贴心服务,全部对外免费开放单位停车场,切实解决好游客“车位难找”问题。


来源:三江文化旅游、三江侗网
三江融媒体中心综合整理
五一出游季
- 畅游侗乡 -
你要的旅游攻略
编辑/伍文婷 吴茂田 校对/龚普康 监制/梁克川
投稿邮箱:cyq999666@163.com sjxw8891@126.com
联系电话:8612982(三江融媒体中心)
8611950(风情三江)
声明:以上内容,未经作者允许,不得转载!