一、 桥式整流电路
也叫做整流桥堆,是利用二极管的单向导通性进行整流的最常用的电路,常用来将交流电转变为直流电。

1二极管的单向导电性:二极管的PN结加正向电压,处于导通状态;加反向电压,处于截止状态。
伏安特性曲线;
理想开关模型和恒压降模型:
理想模型指的是在二极管正向偏置时,其管压降为0,而当其反向偏置时,认为它的电阻为无穷大,电流为零.就是截止。恒压降模型是说当二极管导通以后,其管压降为恒定值,硅管为0.7V,锗管0.5 V
2桥式整流电流流向过程:
当u 2是正半周期时,二极管Vd1和Vd2导通;而夺极管Vd3和Vd4截止,负载RL是的电流是自上而下流过负载,负载上得到了与u 2正半周期相同的电压;在u 2的负半周,u 2的实际极性是下正上负,二极管Vd3和Vd4导通而Vd1和Vd2截止,负载RL上的电流仍是自上而下流过负载,负载上得到了与u 2正半周期相同的电压。
3计算:Vo,Io,二极管反向电压
Uo=0.9U2, Io=0.9U 2/RL,URM=√2 U 2
二、电源滤波器
电源滤波的过程分析:电源滤波是在负载RL两端并联一只较大容量的电容器。由于电容两端电压不能突变,因而负载两端的电压也不会突变,使输出电压得以平滑,达到滤波的目的。

1电源滤波的过程分析:电源滤波是在负载RL两端并联一只较大容量的电容器。由于电容两端电压不能突变,因而负载两端的电压也不会突变,使输出电压得以平滑,达到滤波的目的。
波形形成过程:输出端接负载RL时,当电源供电时,向负载提供电流的同时也向电容C充电,充电时间常数为τ充=(Ri∥RLC)≈RiC,一般Ri〈〈RL,忽略Ri压降的影响,电容上电压将随u 2迅速上升,当ωt=ωt1时,有u 2=u 0,此后u 2低于u 0,所有二极管截止,这时电容C通过RL放电,放电时间常数为RLC,放电时间慢,u 0变化平缓。当ωt=ωt2时,u 2=u 0, ωt2后u 2又变化到比u 0大,又开始充电过程,u 0迅速上升。ωt=ωt3时有u 2=u 0,ωt3后,电容通过RL放电。如此反复,周期性充放电。由于电容C的储能作用,RL上的电压波动大大减小了。电容滤波适合于电流变化不大的场合。LC滤波电路适用于电流较大,要求电压脉动较小的场合。
2计算:滤波电容的容量和耐压值选择
电容滤波整流电路输出电压Uo在√2U 2~0.9U 2之间,输出电压的平均值取决于放电时间常数的大小。
电容容量RLC≧(3~5)T/2其中T为交流电源电压的周期。实际中,经常进一步近似为Uo≈1.2U2整流管的最大反向峰值电压URM=√2U 2,每个二极管的平均电流是负载电流的一半。
三、 信号滤波器

信号滤波器的作用:把输入信号中不需要的信号成分衰减到足够小的程度,但同时必须让有用信号顺利通过。
与电源滤波器的区别和相同点:两者区别为:信号滤波器用来过滤信号,其通带是一定的频率范围,而电源滤波器则是用来滤除交流成分,使直流通过,从而保持输出电压稳定;交流电源则是只允许某一特定的频率通过。
相同点:都是用电路的幅频特性来工作。
四、 微分和积分电路

1电路的作用:积分电路:
1.延迟、定时、时钟
2.低通滤波
3.改变相角(减)
积分电路可将矩形脉冲波转换为锯齿波或三角波,还可将锯齿波转换为抛物波。
微分电路:
1.提取脉冲前沿
2.高通滤波
3.改变相角(加)
微分电路是积分电路的逆运算,波形变换。微分电路可把矩形波转换为尖脉冲波。
与滤波器的区别和相同点:原理相同,应用场合不同。
五、共射极放大电路

元器件的作用:UCC为直流电源(集电极电源),其作用是为整个电路提供能源,保证三极管发射结正向偏置,集电结反向偏置。Rb 为基极偏置电阻,作用是为基极提供合适的偏置电流。Rc为集电极负载电阻,作用是将集电极电流的变化转换成电压的变化。晶体管V具有放大作用,是放大器的核心。必须保证管子工作在放大状态。电容C1 C2称为隔直电容或耦合电容,作用是隔直流通交流,即保证信号正常流通的情况下,使交直流相互隔离互不影响。
电路的用途:将微弱的电信号不失真(或在许可范围内)地加以放大,把直流电能转化成交流电能。
六、分压偏置式共射极放大电路

1元器件的作用:CE为旁通电容,交流短路R4。RB1RB2为基极偏置电阻,作用是为基极提供合适的偏置电流。
电路的用途:既有电压增益,也有电流增益,应用最广,常用作各种放大器的主放大级。
七、 共集电极放大电路(射极跟随器)

元器件的作用:R2为反馈电阻,能稳定静态工作点。
电路的用途,:常作为多级放大电路的输入电路的输入级、输出级、中间缓冲级,功率放大电路中,常作推挽输出级。
八、电路反馈框图

反馈的概念:将放大电路输出量(电压或电流)的一部分或全部通过某些元件或网络(称为反馈网络),反向送回到输入回路,来影响原输入量(电压或电流)的过程称为反馈。
正负反馈及其判断方法:当输入量不变时,若输入量比没有反馈时变大了,即反馈信号加强了净输入信号,这种情况称为正反馈;反之,若输出量比没有反馈时变小了,即反馈信号削弱了净输入信号,这种情况称为负反馈。通常采用“瞬时极性法”判断。方法如下:首先创定输入信号为某一瞬时极性(一般设对地极性为正),然后再根据各级输入、输出之间的相位关系(对分立元件放大器有共射反相,共集、共基同相;对集成运放有,Uo与U-反相、与U+同相)依次推断其他有关各点瞬时输入信号作用所呈现的瞬时极性(用+或↑表示升高,-或↓表示降低);并确定从输出回路到输入回路的反馈信号的瞬时极性;最后判断反馈信号的作用是加强了还是削弱了净输入信号。使净输入信号加强的为正反馈,若是削弱则为负反馈。
电流反馈和电压反馈及其判断方法:若反馈是对输出电压采样则称为电压反馈,若反馈是对输出电流采样,则称为电流反馈。电压反馈的反馈信号与输出电压成正比,电流反馈的反馈信号与输出电流成正比。常用方法负载电阻短路法(亦称输出短路法)。方法是假设奖负载电阻RL短路,也就是使输出电压为零。此时若原来是电压反馈,则反馈信号一定随输出信号电压为零而消失;若电路中仍然有反馈存在,则原来的反馈是应该是电流反馈。
九、二极管稳压电路

稳压二极管应用注意事项:稳压二极管工作在反向击穿状态,外接电源电压应保证管子反偏,其大小应不低于反向击穿电压。
十、串联稳压电源

每个元器件的作用:R3R4R5组成采样电路,当输出电阻将基础代谢变化量的一部分送到比较放大器的基极,基极电压能反映输出电压的变化,称为取样电压。电阻R2和稳压管D2组成基准电路,这Q2发射极提供一个基准电压,R2为限流电阻,保证D2有一个合适的工作电流。三极管Q2和R1构成比较放大环节,Q2是比较放大管,R1既是Q2的集电极电阻 ,又是Q1的基极偏置电阻,比较放大管的作用是先放大输出电压的变化量,然后加到调整管的基极,控制调整管工作,可以提高控制的灵敏度和输出电压的稳定性。Q1是调整管,它与负载串联,所以称之为串联型线性稳压电路。调整管Q1受比较放大管的控制,工作在放大状态,集射间相当于一个可变电阻,用来抵消输出电压的变化。
稳压过程分析:当负载RL不变,电压Ui减小时,输出电压Uo有下降趋势,通过取样电阻的分压使比较放大管的基极电位UB2下降,而比较放大管的发射极电压不变(UE2=UD2),因此UBE2也下降,于是比较放大管导通能力减弱,UC2升高,调整管导通能力增强,调整D1集射之间的电阻RCE1减小,管压降UCE1下降,由于Uo=Ui-UCE1,所以使输出电压Uo上升,保证了Uo基本不变,上述稳压过程表示如下:
Ui↓→Uo↓(下降趋势)→UB2↓→UBE2↓→UC2↑(UB1↑)→UCE1↓→Uo↑
当输入电压减小时,稳压过程与上述过程相反
当输入电压Ui不变时,负载RL增大时,引起输出电压Uo有增长趋势,则电路产生下列调整过程:
RL↑→Uo↑(上升趋势)→UB2↑→UBE2↑→UC2↓(UB1↓)→UCE1↑→Uo↓
当负载减小时,稳压过程相反。
十一、差分放大电路

1 电路各元器件的作用:
电路的用途:抑制零点漂移,解决静态工作点相互影响。
电路的特点:对称,两个三极管完全相同,外接电阻也相同。
2 电路的工作原理分析:差动电路完全对称,当电源波动或温度变化时,两管集电极电流将同时变化。两管的漂移信号在输出端互相抵消,使得输出端不出现零点漂移,从而抑制零漂。
如何放大差模信号而抑制共模信号:当差动放大器输入共模信号时,由于电路完全对称,两管的极电位变化相同,因而输出电压Uoc保持为零,这和静态时的输出结果完全一样。从而抑制共模信号。当差动放大器输入差模信号时,由于电路对称,其两管输出端电位Uc1和UC2的变化也是大小相等,极性相反。若某个管集电极电位升高ΔUc,则另一个管集电极电位必然降低ΔUc。差动放大器的差模电压放大倍等于组成该差动放大器的半边电路的电压放大倍数。
十二、场效应管放大电路

场效应管是利用输入电压产生的电场效应来控制输出电流的,所以又称之为电压控制型器件。它工作时只有一种载流子(多数载流子)参与导电,故也叫单极型半导体三极管。它具有很高的输入电阻,能满足高内阻信号源对放大电路和要求,是较理想的前置级器件。它还具有热稳定性好,功耗低,噪声低,制造工艺简单,便于集成等特点。
十三、选频(带通)放大电路

每个元器件的作用:单调谐回路带通放大器由两部分组成:一部分是以BJT或PET为核心的放大镜部分;另一部分是由LC并联谐振回路完成滤波作用,并且,放大器件与负载都与振荡回路采用部分连接,以减小外界因素变化对选频特性的不良影响。
选频放大电路的特点:高增益
十四、运算放大电路

理想运算放大器的概念:所谓理想运算放大器就是各项技术指标理想化的运算放大器。具体指标有:1)开环电压放大倍数Aod=∞;
2)输入电阻rid=∞;ric=∞;
3)输入偏置电流IB1=IB2=0;
4)失调电压UIO、失调电流IIO以及它们的温飘均为零;
5)共模抑制比KCMRR=∞;
6)输出电阻rod=0;
7) -3dB带宽fH=∞;
8)无干扰、噪声。
运放的输入端虚拟短路:当集成运放工作在线性区时,输出电压在有限值之间变化,而集成运放的Aod→∞,则uid=uod/Aod≈0,但不是短路,故称为“虚短”由此得出u+≈u-,上式说明集成运放工作在线性区时,两输入端电位近似相等。
运放的输入端的虚拟断路:由于集成运放的差模开环输入电阻rid→∞,输入偏置电流IB≈0,不向外部索取电流,因此两输入端电流为零,即可得出i+=i-≈0,上式说明,流入集成运放同相端和反相端的电流近似为零,所以称为“虚断”。
十五、差分输入运算放大电路

差分输入运算放大电路的特点:输出电压与运放两端的输入电压差成比例,能实现减法运算。
用途:常用作减法运算以及测量放大器
十六、电压比较电路

电压比较器的作用:比较两个或多个模拟量的大小,并将比较结果由输出状态反映出来。
工作过程是:电压比较实质是运放的反相端u-和同相端u+进行比较,根据非线性区特点知:当u-<u+时,输出正向饱和电压,Uo=UOH(+Uom);当u->u+时,输出负向饱和电压,Uo=UOL(-Uom);当u-=u+时,UOL〈Uo〈UOH(状态不定),仅此刻同相端和反相端可看成“虚短路”。
十七、RC振荡电路

振荡电路的组成:放大电路,反馈网络,选频网络和稳幅环节。
振荡电路的作用:RC振荡器一般工作在低频范围内,它的振荡频率为20Hz~200kHz.
十八、LC振荡电路

振荡相位条件分析:相位平衡条件:由于谐振频率fo处,LC回路的谐振阻抗是纯电阻性,所以集电极输出信号与基极的相位差为180o,即φA=180o;为了满足相位平衡条件,变压器初次级之间的同名端必须正确连接。电路振荡时,f=fo,LC回路的谐振阻抗是纯阻性,反馈信号与输出电压极性相反,即φF=180o。于是φA+φF=360o,保证了电路的正反馈,满足振荡的相位平衡条件。
十九、石英晶体振荡电路

石英晶体的特点:具有压电效应,在晶片两面间加一电场,晶片就会产生机械变形,反之,在晶片两面施加机械力,则沿受力方向产生电场,晶片两侧产生异性电荷。
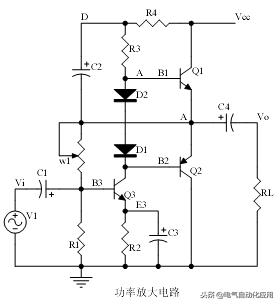
二十、功率放大电路

1 乙类功率放大器的工作过程:两只晶体管轮流工作,一只晶体管在输入信号正半周期导通,另一只晶体管在输入信号负半周期导通,这样两管交替工作,犹如一推一挽,在负载上合成完整的信号波形。选择两个特性一致的管子,使之都工作在乙类状态,组成乙类互补对称功放,其中一个工作在正弦信号正半周,另一个管子工作在正弦信号负半周。在负载上得到一个完整的正弦波。
交越失真:三极管输入特性曲线有一段死区,而且死区附近非线性又比较严重,两管的静态工作点取在晶体管输入特性曲线的截止点上,没有基极偏流。当输入信号小于开启电压时,两管都截止,两管电流均为零,无输出信号;在刚在大于开启电压的很小范围内,两管集电极电流变化很慢,输出信号非线性严重。这种乙类推挽放大器特有的失真称为交越失真。
2 复合三极管的复合规则:1)复合管的极性取决于第一只三极管。
2)输出功率有大小取决于输出管。
3)若两管的电流放大系数为β1β2,则复合管的电流放大系数β=β1*β2。
4)同型复合管和异型复合管发射结等效电阻差别很大,异型复合管发射结等效电阻就是第一只三极管的等效电阻。
3 甲乙类功率放大器的工作原理分析:分别给两只晶体管的发射结加适当的正向基极偏压,让两只晶体管各有一个较小的电流ICQ流过。经常采用三极管,两电阻组成的UBE倍压电路为两管提供所需偏压。
自举过程分析:
甲类功率放大器的特点:输出信号失真较小,效率低于50%
甲乙类功率放大器的特点:有效克服乙类放大电路的失真问题,且能量转换效率也较高,目前使用较广泛。
