想要落户天津,拥有一个全日制的学历无疑是一个简单便捷的途径,但是对于没有全日制学历的朋友们而言,是否就无法落户天津了呢?
答案肯定是否定的,天津是一个开放的城市,欢迎每一个真诚来天津工作生活的朋友,只要你愿意长期在天津发展,那么天津就会给你落户的机会,这个就是【积分落户】。

积分落户就是算分值,分数够了就可以申请落户,往年都是146分,而一年的社保就可以算12分,交了10年社保,想要落户天津那还不是so easy的事情?
积分落户有哪些需要注意的地方呢?
一、天津积分落户政策又有调整!职业资格证需确认登记!
以前在积分落户中,天津要求资格证必须要是天津地区发放的才可以,外地的需要重新在天津做认定,否则就不认可,现在不再区分本地和异地发放,凡可在国家职业资格工作网确认登记信息的,均无需进行复核,提高了积分政策的公平性。

二、积分落户新政策!社保需连续缴纳满1年!并且将修订细则!
若社保未连续缴纳满一年,是无法申报的。
三、天津2018年第二期积分入户分数公布,400余人因异地社保而无法落户!
积分落户是要严查异地社保的,有异地社保的朋友千万不要申报积分落户,否则进一次黑名单,以后再想申报就难上加难了。

四、积分落户如何办理纳税申报?个税零申报是否等于没有纳税记录?!
在天津的积分落户过程中,零申报可不等于不申报,不申报纳税的情况下,是不会有纳税记录的,所以个税是必须要申报的,即使申报的纳税额是零,也需要申报。
五、天津积分落户准迁证已经开始发放,后续还有这些事项需要注意!
最主要的就是:《户口准予迁入证明》有效期为40日,所以在收到准迁证以后一定要抓紧办理后续相关手续,不要延误!
六、积分落户详细细则:
1. 【独家解读】2018年积分落户细则,变化之大,让很多人一整年的努力都白费了!
2. 【积分落户】天津积分落户分值表(2018更新版)
3. 【积分落户】各部门所需材料清单
4. 【积分落户】天津积分落户紧缺职业(工种)目录(2018版)
5. 【积分落户】系列之一:如何向社保局提交资料!
6. 【积分落户】系列之二:如何向"公安局"提交资料!
7. 【积分落户】系列之三:如何向"民政局"提交资料!
8. 【积分落户】系列之四:如何向"人民银行"提交资料!
9. 【积分落户】系列之五:如何向"地税局"提交资料!
10.【积分落户】系列之六:如何向"公积金中心"提交资料!
11.【积分落户】系列之七:如何向"国土房管局"提交资料!
12.【积分落户】系列之八:如何向"市教委"提交资料!(学历认证)
13.【积分落户】系列之九:如何向"市卫计委"提交资料!
14. 【积分落户】系列之十:如何向"市知识产权局"提交资料!

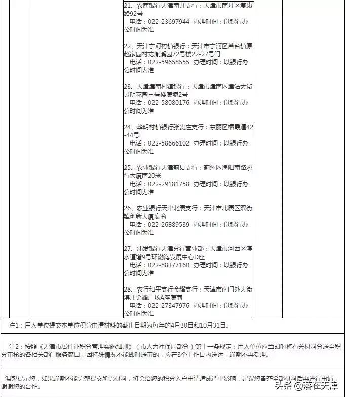
七、积分落户详细材料








历次天津市积分落户最低分值一览
