近年来,生命科学基础前沿研究持续活跃,生物技术革命浪潮席卷全球并加速融入经济社会发展,为人类应对生命健康、气候变化、资源能源安全、粮食安全等重大挑战提供了崭新的解决方案。

作为生物产业的支柱,工业生物技术是我国战略性新兴产业的主攻方向。工业生物技术被称为“白色生物技术”,为医药生物技术(“红色生物技术”)提供下游支撑,为农业生物技术(“绿色生物技术”)提供后加工手段。
目前,科创板拟IPO企业轩凯生物已披露一轮问询回复,公司以工业生物技术为核心,以发酵工程、代谢工程、合成生物学等学科为基础,构建出“原始菌种选育/工程菌种设计—发酵或酶催化—产物分离及衍生化—产品配方研究—形成制剂产品”的完整业务链。
工业生物技术为全球工业可持续发展带来希望
传统石化、化工生产活动对化石资源持续消耗,人类活动对于化石资源依赖问题与日俱增,同时环境污染、安全风险问题日益成为社会高度关注问题。工业生物技术的应运而生,是被认为工业可持续发展最有希望的技术。
工业生物技术以微生物或酶为催化剂进行物质转化,用来大规模生产化学品、医药、能源、材料等人类所需品,是解决人类目前面临的资源、能源及环境危机的必要手段。
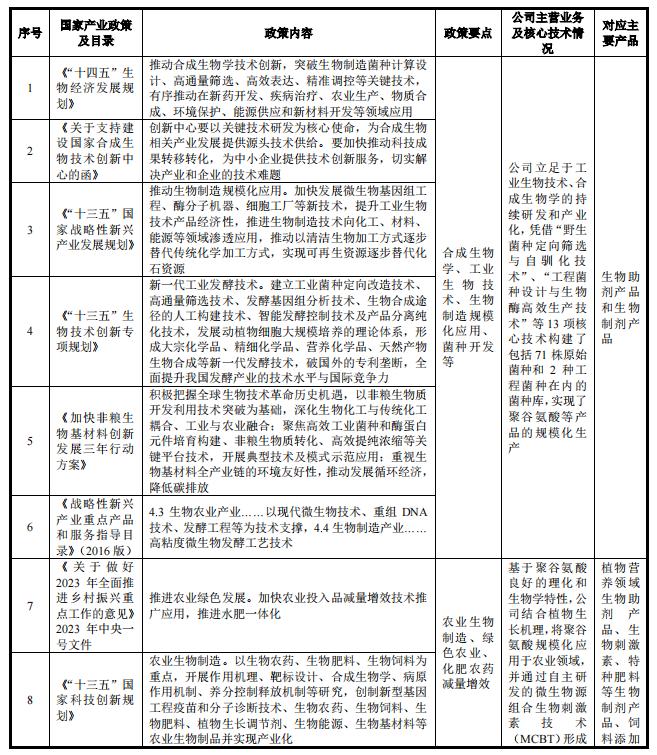
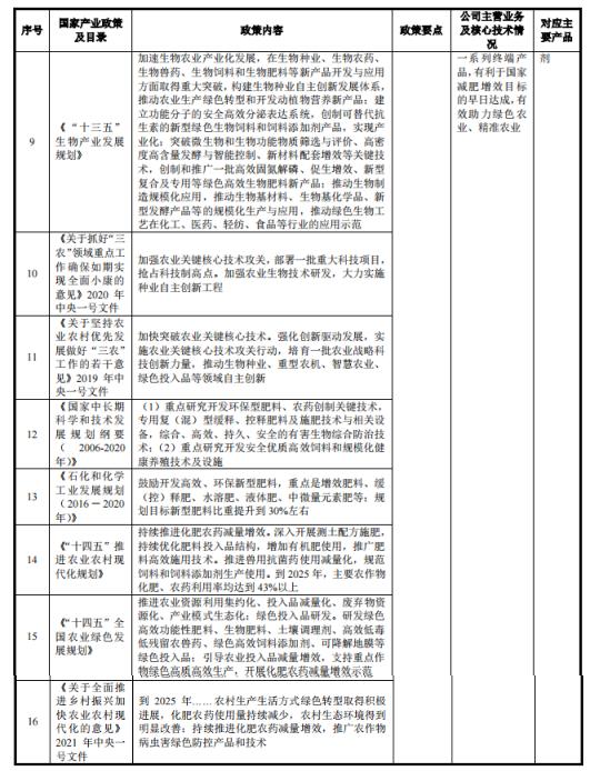
2022年5月,国家发展改革委印发的《“十四五”生物经济发展规划》明确提出,推动生物技术和信息技术融合创新,加快发展生物医药、生物育种、生物材料、生物能源等产业,做大做强生物经济。
根据《上海证券交易所科创板企业发行上市申报及推荐暂行规定》(2022年12月修订)第四条规定,科创板IPO企业应属于高新技术产业和战略性新兴产业,如在生物医药领域,主要包括生物制品、高端化学药、高端医疗设备与器械及相关服务等。

轩凯生物的产品是通过微生物发酵法和酶催化法等工业生物技术生产的微生物、微生物分泌物和酶催化产物等生物助剂以及基于配方技术形成的生物制剂产品,符合国家药监局2000年发布的《中国生物制品规程》中关于生物制品的定义,即“生物制品系指以微生物、寄生虫、动物毒素、生物组织作为起始材料,采用生物学工艺或分离纯化技术制备,并以生物学技术和分析技术控制中间产物和成品质量制成的生物活性制剂”。
因此,轩凯生物属于规定中的“生物制品”类科技创新企业,属于生物制品行业领域。
近年来,我国出台一系列的法律法规及行业政策,将微生物发酵法的微生物、微生物分泌物及酶催化产物等作为生物产业发展规划和战略性新兴产业的重点产品,推动绿色生物技术在动植物营养、日化、医药化工等领域的应用。
轩凯生物所在行业属于战略性新兴产业,公司业务符合国家科技创新战略与产业政策文件要求。
发酵液产量超2万吨,国内聚谷氨酸产量规模第一
轩凯生物产品范围涵盖微生物(枯草芽孢杆菌等)、微生物分泌物(聚谷氨酸等)、酶催化产物(壳寡糖等)等。
在核心产品聚谷氨酸方面,轩凯生物已形成100吨级发酵罐连续生产能力。2022年,公司发酵液产量已超过2万吨,在国内聚谷氨酸产量规模最大,从产量上看在我国聚谷氨酸细分行业排名第一。
聚谷氨酸全称为γ-聚谷氨酸,是自然界发现的少数几种由单一种类氨基酸聚合而成的天然聚氨基酸之一,是环保型生物高分子材料。
每分子聚谷氨酸含有1,000个以上的超强锁水性基团(-COOH),使其具有高吸水性、高黏性、中微量元素(金属)螯合性、增效缓释等多重机能,并在自然条件下可100%生物分解。
经过10余年的积累,轩凯生物在微生物、微生物分泌物、酶催化产物等方向积累了二十余种自产生物助剂产品,通过自主研发的微生物源组合生物刺激素技术(MCBT),打通了自研-自产-原料销售-农用制剂销售的全业务链,实现了上下游途径贯通。
与进口生物刺激素相比,公司植物营养领域生物制剂产品从田间使用效果、性价比及产品独特性角度均优于进口同类产品,实现了进口替代。
目前,轩凯生物的聚谷氨酸、泛菌多糖已应用于大型肥料与农药企业,包括云天化、新洋丰、隆源农业、河南心连心、湖北鄂中生态等国内农化头部企业,显著推动中国化肥农药行业的科技进步。
在食品领域,轩凯生物开发出钙型聚谷氨酸盐等产品。钙型聚谷氨酸作为营养助剂,可以增加人体对钙的吸收。2022年5月,公司聚谷氨酸产品取得了美国国家卫生基金会(NSF)GMP证书和CoC证书,获得出口欧美等发达国家并应用于食品和膳食补充剂的认可。
而在日化领域,聚谷氨酸具有长效保湿和促进皮肤健康的功效。轩凯生物生产的化妆品级聚谷氨酸具有良好的生物相容性,在化妆品原料中具有安全、天然等优势。
构建产业化研发平台,打造工业生物技术完整业务链
经过长期的研发投入和工艺改进,轩凯生物以发酵工程、代谢工程、合成生物学等学科为基础,构建出“原始菌种选育/工程菌种设计—发酵或酶催化—产物分离及衍生化—产品配方研究—形成制剂产品”的完整业务链。实现了上下游途径贯通。

公司通过野生功能菌种的定向筛选与自驯化技术、工程菌种设计与生物酶高效生产技术构建优质菌种库(71株原始菌种和2株工程菌种),围绕以微生物细胞工厂为核心的发酵生产工艺和以酶催化为核心的酶法生产工艺,形成微生物高密度发酵与形态调控技术、酶催化反应与产物分离纯化技术、生物聚合物分子量精准调控技术、高粘型生物聚合物分离提纯与定向成型技术等一系列核心技术。

与此同时,轩凯生物牵头主持或独立承担国家重点研发计划课题、农业科技攻关项目、江苏省科技成果转化专项项目等多个科研项目,作为牵头单位主持制订《中华人民共和国轻工行业标准:γ-聚谷氨酸》(QB/T 5189-2017),设立了江苏省农用生物制品工程研究中心、江苏省植物生物刺激素工程技术研究中心等研发及产业化平台。
截至招股书签署日,公司获得已授权发明专利21项,其中已形成主营业务收入的发明专利为14项。同时,公司及核心技术人员荣获多项荣誉奖励,包括国家技术发明二等奖(2014年)、国家级专精特新“小巨人”企业(2022年)、第二十一届中国专利银奖(2020年)、第十八届中国专利优秀奖(2016年)、国石油和化学工业联合会技术发明一等奖(2013年)等全国性荣誉奖项。

未来,轩凯生物也表示将继续坚持“科技创新、市场驱动”两个协同发展战略:坚持“科技创新”,进一步加大研发投入,优化产品链与技术储备,不断突破技术瓶颈,以技术优势不断强化产品优势、生产优势,形成公司持续增长的科技驱动力。坚持“市场驱动”,夯实“植物营养”基石;拓展“动物营养”板块;加快日化、食品、医药、水处理领域布局,让科研惠及百姓、造福民生。