山东济宁国家高新技术产业开发区是经国务院批准设立的国家级高新区,是国家科技服务体系、创新型产业集群、战略性新兴产业知识产权集群试点高新区及省级人才管理改革试验区、山东省科技金融试点高新区。根据改革发展需要和高新区岗位聘任管理办法有关规定,现面向社会公开招聘一批紧缺急需的专业人才,有关事项公告如下:
01
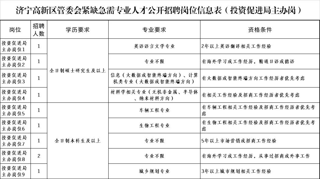
招聘岗位
本次公开招聘工作人员16名,其中部门(单位)副职岗位6名,投资促进局主办岗位10名。

02
招聘条件
1、资历:应聘部门(单位)副职岗位者需5年以上工作经历,应聘主办岗位者需2年以上工作经历(计算时间均截至2019年1月22日),不包括在校期间的社会实践、实习、兼职等经历。
2、年龄:应聘部门(单位)副职岗位者需40周岁以下,应聘主办岗位者需35周岁以下(计算时间均截至2019年1月22日)。
3、学历:全日制本科以上学历。
4、身心健康,遵守宪法和法律。
5、身份不限。
《济宁高新区管委会紧缺急需专业人才招聘岗位信息表》中岗位有明确限制条件的,以岗位信息表要求为准。
03
招聘程序
1、报名
本次招聘采取电子邮件形式报名,凡符合报名条件者均可自愿报名。应聘人员填写《济宁高新区管委会紧缺急需专业人才公开招聘报名登记表》(附件3),连同二代身份证、学历学位证、工作经历证明(劳动合同、社保缴费记录、以往取得的工作成绩、工作单位出具的经历证明等材料)照片或扫描件一同发招聘单位邮箱。邮件名称须注明姓名+招聘岗位,否则不予受理。每人限报一个岗位。
报名时间:自公告发布之日起至2019年1月22日12:00。
报名邮箱:jngxqzp@163.com
2、履历评价和综合测试
对报名人员进行履历评价,通过的人员均需参加综合测试。综合测试坚持“人岗相适、宁缺毋滥”原则,重点围绕岗位相适度评价应聘者的综合素质和专业能力。综合测试无适合人选的岗位,取消该岗位的本次招聘计划。
3、公示及聘用
对拟聘用人员,在济宁高新区人才联盟门户网站进行公示,公示期为5个工作日。公示无异议的,统一安排体检。对体检合格者进行适岗考察,适岗考察合格者办理聘用手续,根据相关法律法规约定试用期。
04
薪酬待遇
1、对招聘的在职在编人员,办理调动手续,其身份和职级封存入档,参加济宁高新区岗位聘任制,执行岗位聘任有关规定。
2、对招聘的编制外人员,原身份保持不变。录用后签订聘用合同,实行聘用管理,薪酬待遇按照济宁高新区管委会绩效薪酬制度执行。按照退休时达到事业单位同类人员退休养老保险金标准,缴纳企业社会保险。
05
其他事项
1、资格审查贯穿招聘全过程。应聘人员应提供真实有效的相关信息和材料,发现弄虚作假者,取消资格。
2、综合测试具体安排将通过电话、短信方式通知参加测试人员,请应聘人员保持手机通畅。 3、招聘工作不收取任何费用、不授权任何机构进行培训。
4、应聘人员范围不包括现在济宁高新区管委会及街道办事处工作的正式在职在编人员。
济宁高新区管委会对招聘工作享有最终解释权。
06
联系方式
未尽事宜,请电询。 咨询电话:0537-3255915
监督电话:0537-3255551 0537-3255679
工作时间:周一至周五 9:00—12:00 13:00—17:00