近日,郑州商品交易所公布了对二甲苯期货的征求意见稿,大家听这个名字可能有点摸不着头脑,但是如果说PX,相信有些人就会有所耳闻。那么本文我就跟大家聊聊PX期货合约的具体交易规则。

对二甲苯(PX)属于芳香烃族,由原油炼化而来,下游经PTA制得聚酯,是化纤纺织的核心原料。我国对二甲苯产业规模大、行业发展快、企业实力强,同时也面临进口依存度较高、定价影响力弱、缺乏避险工具等问题。

上市对二甲苯期货及期权,能够在打造体现国内实际供需的价格发现和风险管理工具、提高基础原料保障能力、服务产业稳健发展、提升国际定价影响力等方面发挥积极作用。
也就是说,PX价格和原油以及PTA有较高的关联度。我们再来看一下PX期货合约文本。

图片来源:郑商所官网
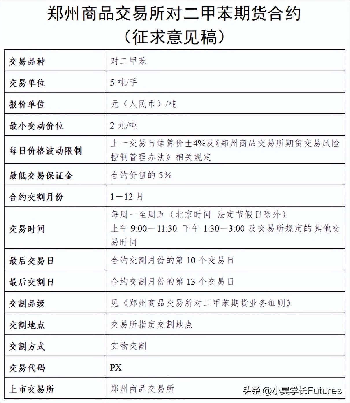
合约关键信息
1、交易代码:PX。
2、交易单位:5吨/手。
3、最小变动价位:2元/吨。
4、波动一个点盈亏:10元/手(=5吨/手*2元/吨)。
5、交易时间分为夜盘交易时间和日盘交易时间。
【夜盘】每周一至周五(法定节假日除外)下午9:00―11:00。
【日盘】每周一至周五(法定节假日除外)上午9:00―10:15,10:30―11:30,下午1:30―3:00。
6、最后交易日:合约交割月份的第10个交易日,个人交易者最后交易日为交割月份前一个月的最后一个交易日。
7、交易限额:每次最小下单量为1手,限价指令每次最大下单量为1000手,市价指令每次最大下单量为200手。
8、持仓限额见下表:
|
交易时间段 |
非期货公司会员和客户的最大单边持仓量(手) |
|
自合约挂牌至交割月前二个月最后一个日 历日期间的交易日 |
5000 |
|
自交割月前一个月第一个日历日至交割月 前一个月第15个日历日期间的交易日 |
3000 |
|
自交割月前一个月第16个日历日至交割月 前一个月最后一个日历日期间的交易日 |
2000 |
|
交割月份 |
1000 (自然人客户最大单边持仓量为0) |
以上就是有关PX期货合约规则的解读,如觉得有帮助,感谢点赞、收藏、转发,有问题也可以在评论区留言。期市有风险,入市需谨慎。
#头条创作挑战赛#