本文主要就《上市公司股权激励管理办法》(以下简称《办法》)的有关规定作简要分析。
一、《办法》概要
上市公司股权激励的最新通用规范就是证监会2016年7月13日公开发布,2016年8月13日起施行的《上市公司股权激励管理办法》(证监会令 第126号),对国有控股上市公司来说,除上述第126号令外,还需要遵守《国有控股上市公司(境外)实施股权激励试行办法》(国资发分配〔2006〕8号)、《国有控股上市公司(境内)实施股权激励试行办法》(国资发分配〔2006〕175)的规定。

《办法》开篇第一条就明确了本办法的目的是为了“促进上市公司建立健全激励与约束机制”。激励是目的,约束是手段,激励与约束是一枚硬币的正反面。只剩激励或只有约束都有悖于本办法的初衷,难以实现激励对象与公司利益的长期绑定。
其次,办法明确上市公司对其董事、高级管理人员及其他员工进行的长期性激励的两种方法——限制性股票、股票期权。据统计数据,限制性股票与股票期权是上市公司应用最多的最为成熟的两种股权激励工具。股权增值权等在国内应用不多。
第三,为保证股权激励的公正实施,《办法》特别重视股权激励程序:明确限制性股票、股票期权激励计划的拟定、审批、授予与解锁(行权)程序,并引入独立董事、监事会、律师事务所、独立财务顾问等监督力量,同时强化信息披露,打击内幕交易。
二、《办法》主要实质性规则
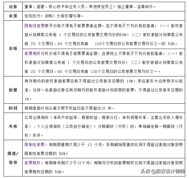
《办法》明确规定了限制性股票与股票期权的七大实质性要素:

据统计数据,限制性股票与股票期权是最为通行的两种激励模式,前者与后者相比更为流行,授予权益价格较低,安全垫较高或许是一个核心原因。
三、限制性股票
《上市公司股权激励管理办法》
第二十二条 本办法所称限制性股票是指激励对象按照股权激励计划规定的条件,获得的转让等部分权利受到限制的本公司股票。限制性股票在解除限售前不得转让、用于担保或偿还债务。

限制性股票授予与解锁流程
四、股票期权
《上市公司股权激励管理办法》
第二十八条本办法所称股票期权是指上市公司授予激励对象在未来一定期限内以预先确定的条件购买本公司一定数量股份的权利。激励对象获授的股票期权不得转让、用于担保或偿还债务。

股票期权授权与行权流程

股权激励咨询:13971281960