
在五六年之前,售前工程师SE(Sale Engineer)被业内分为三级,即:技术支持级、资深工程师级、行业顾问级。
然而,随着云计算、大数据等新兴技术的蓬勃发展,影响着百行百业的数字化进行,因而,对于售前工程师SE的能力分级,也随着时代的进步正在发生新的变化。
01
骨灰级老炮经验总结
带来SE能力5级划分新标准
2020年,在这之前,一位从业20多年的SE骨灰级老炮,结合行业发展的特点与SE能力的与时俱进要求,对售前工程师SE能力做了更详细的分级,初步划分为5级。该售前工程师能力分级的观点引发了业内广泛的讨论,各种说法和观点都有,不过,这里阿明特别邀请到了售前工程师能力5级划分的原创者上海安钛飞信息技术有限公司的CTO毛立峰先生,现身说法,给大家带来了售前工程师SE能力分级的真相。
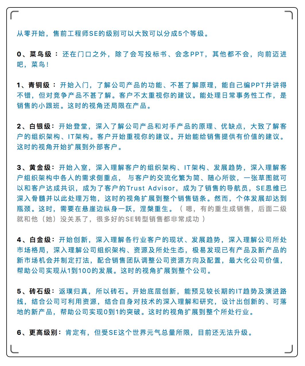
首先,再次引用一下毛立峰先生的售前工程师SE能力5级划分的观点:

其次,对于这个分级,毛立峰先生认为:这里没有特意描述针对SE的讲演能力、写作能力、沟通能力、技术水平等等。这些本就应是SE的基本功,有自学能力并坚持不懈的人,都可以具备。
因此,这个分类强调SE更本质的技能,需要深入理解客户环境、公司环境、行业环境和技术环境,并从底层逐渐构建整个认知系统,这需要在环境中不断实践,实践再实践。
可见,好的SE都是实战出来的,实践出真知,这非常适合SE的升级发展观。
02
SE分级定义
源自公司价值的整体判断
在与毛立峰先生交流过程中,全球存储观察的阿明发现该SE能力分级的定义不只是能力,更多的还是要从公司发展角度来看问题。

只有看问题的角度全面之后,对事物的认知才能更靠近“真理”。
其实在SE分级划分上,没有传统企业级IT领域的SE和云计算领域的SE的根本区别,更多的还是从公司价值角度出发做分级划分。
作为SE分级的原创设计者,毛立峰先生认为要从SE带给公司的价值去判断其能力,也就一目了然了。对于SE来说,如果仍然只是在销售前线打单子,最多只能到3级。
一个好的SE,不仅算是半个销售,而且也可以是产品创新的发起人。
当一个SE可以基于现有的产品,针对市场推出新的解决方案,促进公司整体产品销售业绩1到100的发展,该SE就达到了第4级。以数据存储行业大家熟悉的双活容灾方案为例,在开放系统的双活容灾方面,最早是由赛门铁克2007年在国内用Storage Foundation包装成双活容灾解决方案并推进,为SF的销售带来了巨大收益,这背后是由一群赛门铁克国内SE在推动。然后才有各存储厂商基于存储实现的双活容灾。
而当SE可以设计出公司有资源运作、符合市场需求的新产品时,该SE就达到了第5级。
因此,SE的分级分类实际上是从SE对公司的价值为依据,依次划分等级,等级越高对于公司的价值必然就越大。
如果只是看SE的技术能力,未免就过于单一,这就好比超市的服装柜员和服装设计师之间对设计的不同看法,很难融合一起。要想对SE做一个整体而言的能力分级,必然会立足于SE技术能力,但不会单看技术能力或产品掌握能力,更多要看SE带给公司整体价值如何。
大师论道,就是不一样。不仅要全面认识SE在当前可以发挥的价值,同时也要明确技术能力和产品认知能力那只是SE的基础。
当问及为什么要做这么一个SE能力分级时,毛立峰先生介绍到,前段时间公司准备招聘SE,可是SE人才不好找啊,因而带来的促动,做一个好的SE不容易,希望通过一个细分的SE分类,引发大家对SE的关注和对SE发展有所启发。
从业务角度来看,SE升级迫在眉睫。为什么呢?随着产品出新,但公司却往往只能低价竞争,这和SE配置的数据和质量相关。SE对于公司产品的价值体现非常重要,任何一个公司的发展都不可能仅靠DEMO销售企业级产品或服务,很多定制化方案需要SE凭借自身的技术积累和行业积累来帮助满足客户的需求。

因此,SE升级迫在眉睫,一方面,不仅SE需要在技术上有更深更广的积累,改变现在大客户技术人员比SE更懂技术的现象;二方面,需要培养SE有能力做用户定制化的方案,扮演时装设计师的角色。
从传统企业级IT厂商如Dell EMC、IBM、联想等等来看,还是从云厂商领域如阿里云、AWS、腾讯云、华为云等等来看,一旦进入to B领域的行业销售,方案推进到银行等用户,必然需要通过SE来整合,从中就可以看到SE的价值了。
SE的价值和等级,也就基本上可以根据其带来的销售价值、公司价值做能力分级的基本定义,SE前三级的分级更多源自其带来的销售价值,后面两级的分级更多源自带来的公司价值。
进一步分析来说,对于任何一个企业级IT厂商、云厂商,想要在to B领域的未来赢得更多的发展机会,在销售过程中,SE对于技术、架构掌握必然只是基础,SE对于行业的竞争分析,对于用户的需求分析才是更有价值的发挥地方。只有在这几个方面做到更能到位,SE的价值才能真正发挥出来,才能形成公司强大的销售团队。
更明确一下,对于SE的发展来说,需要了解公司产品、了解对手产品、了解客户需求,融会贯通之后,才能有所方案创新。
在毛立峰先生看来,SE是客户和产品的技术桥梁,SE为客户设计方案并配合服务团队完美落地。SE是销售这个拉力赛车手边上的导航员,为销售提供方向和炮弹,并一起冲锋陷阵。如果将整个公司比作一支足球队的话,SE就是中场核心,承前启后,组织整个公司的技术为销售前锋创造机会,同时破坏对手的进攻。
特别是针对云计算与大数据行业的发展来说,针对公司的创新产品,SE凭借自身的能力,可以快速定位到准确的行业需求上,以创新方案来推动,拉动销售将创新产品带入到行业客户中,制订创新产品的销售计划和寻求更好的销售机会。这便是SE价值发挥的重点,也是SE可以为公司带来的真正价值所在。
03
从价格取胜到价值取胜
厂商SE不可或缺
任何一个公司,只是为了卖产品而卖产品,显然不可能发挥出SE的真正价值,也很难获得行业竞争的优势。

要重视SE的能力分级,重视SE的发展,重视SE对公司带来的发展价值,那么,一个公司的产品发展,自然决定了公司发展,自然决定了构建强有竞争力的销售团队是必须,但其核心必然需要依靠SE发挥出公司产品的价值。从而将公司销售模式从卖产品阶段升级到卖价值阶段,其间,SE的价值就必然得到发挥。
在当前的国内市场中,国产化的产品和服务逐渐走向高端用户领域, SE对于国产厂商的价值发挥将会有更大的作用。SE不能只专注于控标投标,更大的价值在于助力销售,实现方案创新、产品创新。因此SE将变成诸多国产化厂商在销售与研发之间最为重要的“纽带”和“桥梁”。
由此而言,做一个售前工程师容易,但要做一个好的售前工程师却很难。就是这个道理。
当然,这里阿明欢迎业内朋友继续带来更多的观点碰撞,为提升SE综合能力方面带来更多的中肯之言和启发。同道同行,共同进步。
(文章整理自:阿明与毛立峰先生的对话)
04
— 后记 —
成为数字化大潮中的“游泳健将”
SE需要“精于勤,成于思”
从信息化到数字化,从数字化到智能化,传统企业级IT正在发生新的变革。套用业内朋友的一席话:如果传统企业级IT犹如一艘沉船自身难保的话,那么SE们就是需要往海里跳的水手。如果他们的身体不够强健,无法支持他们游到另外一艘船上的话,显然,他们就很危险了。但是,那些出色的游泳健将们将会游得很远很远。这就是SE能力需要不断升级的根本所在,并且也将随着云计算与大数据的蓬勃发展而持续下去。
创新推动行业进步,这也是一直以来的商业规则。就是这个道理,创新也是SE需要不断升级的本质,SE从“菜鸟”成长为“大鹏”鸟确实不易,越是难的事情才越是有价值。
随着数字化转型加速,带来百行百业正在发生翻天覆地的改变。善于懂得把握时机,成长自我,那么SE的发展机遇还是非常巨大。任何一位在奋斗中善于改变自己、成长自己的SE,未来可期。
古语道:业精于勤,荒于嬉;行成于思,毁于随。勤而善思,必将有成。

- END-
你
怎
么
看
?
欢迎文末评论补充!
文章来源:Aming,全球存储观察,著作权归作者所有。商业转载请联系作者获得授权,非商业转载请注明出处。本文和作者回复仅代表个人观点,不构成任何投资建议。
都看到这里了,加个关注吧!
【阿明】:科技评论专栏作者、科技媒体从业22年、新闻评论年产出上百万字,用数据说话,带你看懂科技上市公司