
被民办录取后下一步做什么


小一重点提醒:领取到通知书后,家长持录取通知书到对口的公办初中开流出证明
无监护条件流出证明模板如下:

各民办学校录取通知
相关链接:2019年西安各区小学录取通知书发放时间汇总,家长速看!
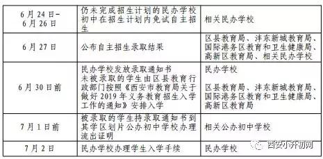
重点关注:益新、汇知、尊德等多所学校学费上涨!高新一中、行知中学等5所学校公布入学通知
西安爱知中学
新生录取注册通知
办理对象
1.面谈录取720人
2.派位录取480人
3.需家长1人及学生本人来校办理
提交材料
1.学生本人《素质教育报告单》(原件)
2.学生本人户口簿(原件)
3.学生本人户口簿学生页(复印件)
4.学生本人一寸免冠近照1张
5.学生家长身份证(原件)
办理时间
2019年6月27日(周四)上、下午
录取注册分批、分时段进行。具体时间安排将逐一通知家长,请按通知时间来校。
办理地点
西安爱知中学校内
录取注册流程
01.资料审核
工作人员在指定地点对“提交资料”中的1-3项资料进行审验
02.信息确认
家长及学生对审核无误的信息进行确认
03.新生注册
家长持信息确认单领取《录取通知书》《新生手册》
温馨提示
校门外无法停车,来校请选择绿色出行
陕师大附中分校
根据市、区教育局工作安排,学校于2019年6月28日(周五)发放2022届初中新生录取通知书。请已被我校录取的学生家长持户口本原件、户口本复印件、学生近期免冠一寸彩色照片一张(照片背面写清姓名、民办小升初报名号),于6月28日(周五)上午9:00—11:00,下午15:00—17:00到陕西师范大学附属中学分校领取录取通知书。
温馨提示:每位学生仅限一位家长前来领取录取通知书。
联系电话:029-85265803。
西安高新唐南中学
我校2019年招生录取名单已经公布,请各位家长仔细阅读以下内容,严格遵守各时间节点来校办理新生入学各项事宜。
1. 6月29日14:00~19:00,请新生家长凭《西安市2019年民办学校初中招生报名条》或“学生录取信息”截图打印单【登录《西安市义务教育招生入学管理平台》(www.xaywjy.com),进入个人报名平台即可打印】,以及学生本人户口本到西安高新唐南中学(博文路199号)领取孩子的《入学通知书》。
2. 7月1日 ,学生家长持《入学通知书》到其学区划片公办初中学校办理同意流出证明(凡户口在碑林、莲湖、新城、雁塔、灞桥、未央6区以外学生,需开出同意流出证明,于开学报到时上交);
3. 7月2日,家长持《入学通知书》按照所划分的时间段来学校办理新生入学手续。
西安高新唐南中学
2019年6月24日
长安兴国初级中学
欢迎2019级新同学来到长安兴国初级中学就读,现将新生入学有关事项通知如下:
一、6月27、28日持户口本到兴国中学领录取通知书。
二、7月1日前由父母或监护人带领,持录取通知书到学区公办初中办理流出证明。
三、7月2日,学生持《录取通知书》、流出证明,户口本等到我校办理入学交费手续。
附:收费标准。
1.学费4300/生·学期(政府拨付经费500元,实收3800元)
2.住宿费:男生550元 女生580元
3.预交书本费:350元
长安兴国初级中学
2019.6.25
西安思源中学

西安博爱国际学校
凡已被西安博爱国际学校初一年级录取的学生,请从即日起到学校领取录取通知书。来时请携带:户口本原件、户口本首页、户主页、学生页的复印件。
请自备:
1、自带200*150被子,90*180褥子各一件;
2、洗漱用具一套,脸盆两个、拖鞋一双、暖水瓶一个、水杯一个;
3、中学生书包一个,拉杆箱一个;
4、自带一周的换洗衣物。
温馨提示:
1、学校代购枕套、被套、床单三件套一套,提醒孩子每月换洗一次床单被套;
2、住校生只带运动鞋、拖鞋各一双,不得将多余的运动鞋带进宿舍;
3、初一新生建议家长开学第一个月每周接送学生回家,以确保学生安全;
4、学生不得将手机带进校园、请家长做好孩子的工作,配合学校管理;
5、请家长在报到时协助学生办理一张就餐卡。
新生报到时间
2019年8月30日早上8:30新生报到
全体新生参加新生培训
西安市经开区高铁新城尚稷路6369号
招生咨询热线:
029——86601195、68026166、68026188
更多最新西安小升初升学备考政策资讯,请关注西安小升初网(微信名:西安小升初网 ID:xaxscw)