■点击右上角【关注】“北京在明律师事务所”头条号,私信回复“咨询”,即可享有一对一法律服务咨询。
■本文作者:王小明 北京在明律师事务所
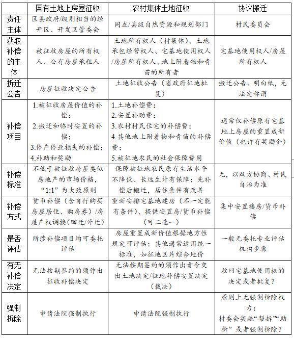
导读:当前的征收*迁拆**实践中,国有土地上房屋征收、农村集体土地及其上房屋的征收与“新农村建设”“整村改造”等协议搬迁交相辉映,争夺着各自的存在感。老百姓在面对这3类性质不同的*迁拆**项目时,也必将收获有所差异的补偿安置和*迁拆**程序。本文,在明律师就将这直接关乎被*迁拆**人利益的3种最常见情形做一番对比,究竟能拿到手怎样的补偿,相信大家一看便知。


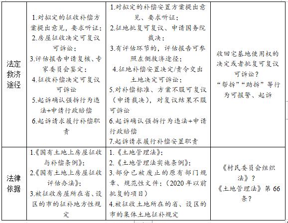
结合上表总结归纳的内容,在明律师想提示广大被*迁拆**人以下3点:
其一,在这3种情形中,对被*迁拆**人而言法律规定最不确定的当属协议搬迁性质的“整村搬迁改造”这类项目。故此,被*迁拆**人在面对*迁拆**项目时首先要明确其究竟是否属于征收性质,是否由政府主导并负责,是否具有“不搬不行”的行政强制性。
准确辨识项目的法律性质是大家有效救济权利的第一步,切忌拿着征收的法律法规去和搞村民自治搬迁的村长“掰扯”,那等于鸡同鸭讲、驴唇不对马嘴。

其二,警惕三者“混同”的项目操作模式,善于把握其中的权利救济契机。在一些项目中,由于复杂的历史遗留原因,国有土地和集体土地盘根错节相互交织,程序混用、法律依据混淆的情形时有发生。
此时,被*迁拆**人要在明确自己拥有权利的房屋、土地性质的基础上捕捉其中契机,在补偿标准和推进程序两方面上朝着有利于自身合法权益最大化的目标去“靠”,避免在“混沌”之中权益被不知不觉地减损。
其三,对于先采取协议收购等一户一户签协议,后启动征收的“个别征收模式”,被*迁拆**人要能够从补偿安置条件本身是否公平、合理,是否令人满意出发进行灵活选择,切勿一根筋地将程序“走到底”,毕竟为签协议协商谈判往往意味着补偿安置条件尚存相当的空间,“走到底”的“1:1”有时未必是最佳的结果。
总之,被*迁拆**人要具备灵活、辩证地看待上述表格中内容的能力,不要认为*迁拆**项目“不合法”就对其置之不理或者干脆拒绝签约搬迁。在绝大多数情况下,合不合法项目都会一直推进到底,都会对被*迁拆**人的居住生活产生直接的影响。明晰规定,摆清权责,积极协商,坚定救济权利,被*迁拆**人的权利定能得到最充分的保障。
版权声明:本文为北京在明律师事务所原创文章,未经授权,拒绝转载!
如果您觉得自己的补偿不合理或者有其他相关问题,可以点击下方“了解更多”免费咨询,我们将为您带来最专业的法律帮助!
(此处已添加小程序,请到*今条头日**客户端查看)
