国网黑龙江省电力有限公司
2023年高校毕业生招聘公告
(第二批)
招聘流程
(一)报名应聘
1.应聘毕业生在国家电网公司人力资源招聘平台注册报名(网址:http://zhaopin.sgcc.com.cn,以下简称“招聘平台”)。
2.应聘毕业生在招聘平台提供的学籍验证码,应与中国高等教育学生信息网(www.chsi.com.cn,以下简称“学信网”)在线验证报告中的学籍验证码相同,有效验证期限须延续至2023年7月31日以后。
3.应聘毕业生在招聘平台必须上传学籍验证报告(学信网*载下**的PDF格式)、成绩单(加盖学校公章)、就业推荐表(加盖学校公章)等相关证书的电子附件;硕士(博士)研究生还需上传本科(硕士)学历、学位证书扫描件。
(二)报名时间
自招聘公告发布之日起,至2023年4月13日止。
(三)志愿填报
请各位考生参照需求信息选择意向单位,公司所属农电企业按照所属地区进行招聘,录用后进行二次分配,应聘毕业生填报志愿只需选择志愿单位地区(如:齐齐哈尔地区农电企业、建三江垦区农电企业)。
(四)资格审查
公司完成应聘毕业生的网上资格初审后,将通过招聘平台站内消息、手机短信等方式,通知资格审核合格的应聘毕业生,请应聘毕业生确保联系方式填写准确、通讯工具保持畅通,未通过资格审核的应聘毕业生将不再另行通知。收到考试通知并在网上确认参加考试的应聘毕业生,须由本人携带相关材料的原件和复印件进行现场资格审查(具体事宜另行通知)。
(五)考试安排
1. 初定于2023年4月23日组织开展第二批招聘统一笔试 (时间如有调整,以招聘平台发布的考试公告为准)。
2.考试内容以国家电网公司招聘公告为准。
3.考试成绩查询方法及时间以国家电网公司招聘公告为准。
4.面试具体时间、地点等根据招聘工作安排另行通知。
(六)公示拟录用人选
根据企业需求,依据应聘毕业生在招聘平台填报的个人意向单位及其笔试、面试综合成绩,择优确定拟录用人选。公司将按照国家电网公司高校毕业生招聘工作统一安排,通过招聘平台公示拟录用人员名单。
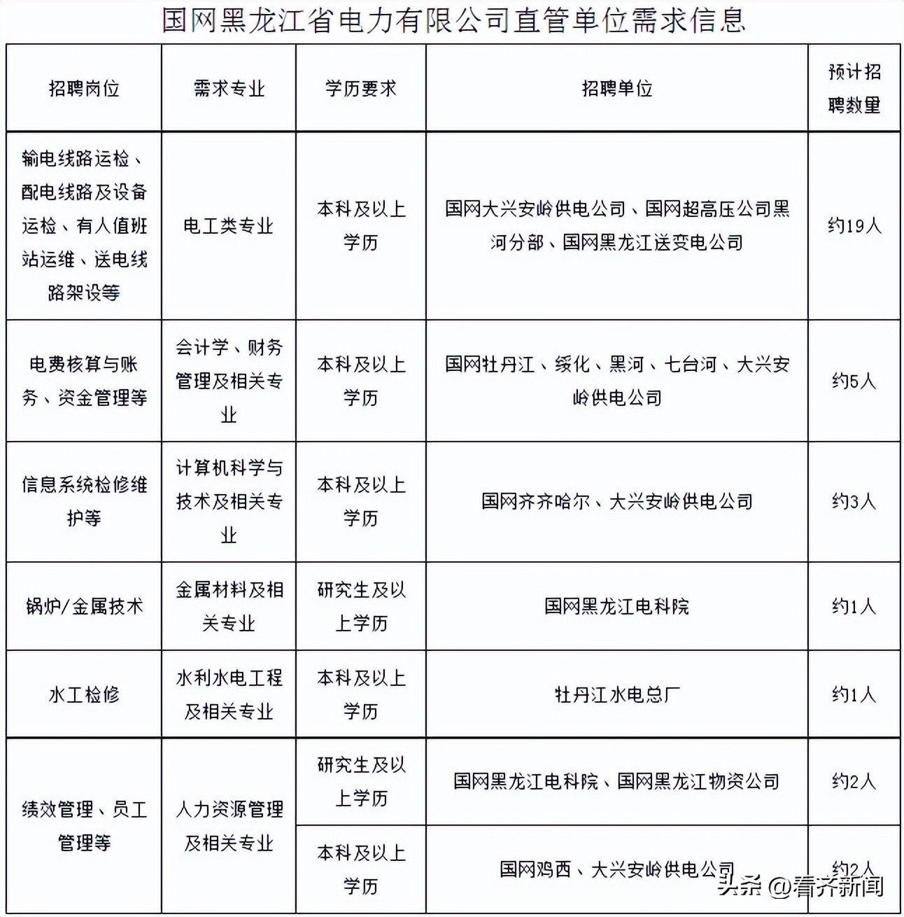
需求信息和报名条件
(一)需求信息


以上需求信息中的招聘人数为公司预计招聘人数,实际招聘人数以公示人数为准。
(二)报名条件
1. 2023年公办普通高校应届毕业生。
2.专科生一般不超过23周岁、本科生一般不超过25周岁、硕士研究生一般不超过28周岁、博士研究生一般不超过33周岁。毕业生年龄计算的截止时间为2023年6月30日。
3.省会城市单位招聘高水平本科及以上学历毕业生,其他单位择优招聘本科及以上学历毕业生,县供电企业乡镇供电所招聘电工类专科及以上毕业生。同等条件下,退役军人优先录用。
4.应聘毕业生所学专业指主修专业,不得以辅修专业申报。
有关要求

向上滑动阅览
1.综合素质:品行端正,诚实守信,具有良好的道德品行;吃苦耐劳,具有良好的团队意识,认同国家电网的企业文化;遵纪守法,无不良记录,聘用后服从公司工作安排。
2.身体状况:身体健康,符合国家公务员录用体检标准,患有以下疾病者不在录用范围:色盲、色弱、双眼矫正视力低于1.0;双耳听力障碍;四肢功能性残疾;有恐高症或严重心血管疾病等不适合电力登高生产作业的疾病;其它经指定医疗机构鉴定认为不适应电力作业岗位的疾病。
3.毕业证、学位证须在2023年7月31日前取得。
4.农业电气化(农业电气化与自动化)专业毕业生,考试合格后安排在县供电企业或乡镇供电所相应岗位。
5.有以下情形之一的,公司将取消应聘毕业生考试、聘用资格:
(1)伪造、涂改外语等级考试成绩、学历学位证书及相关资格证书、获奖证明的;
(2)蓄意修改毕业院校、所学专业名称、学籍验证报告信息,虚报在校成绩、高考录取批次的;
(3)在应聘考试过程中作弊的;
(4)应予取消资格的其他情形。
6.根据国家电网公司关于招聘高校毕业生的工作要求,本次招收的毕业生将根据公司需要,分配到一线工作岗位(部分岗位工作地点在远郊区或县城),一线工作年限为:博士研究生不少于1年;硕士研究生不少于3年;本科生不少于5年;专科生不少于8年。
7.我公司不举办也不委托任何机构、个人举办任何形式的培训班,在招聘过程中不收取报名费、中介费、手续费、资料费等任何费用。请广大应聘者提高警惕,防止受骗,发现冒用我公司名义发布虚假信息的,可直接向当地公安机关报案。对应聘者因虚假招聘造成的损失,我公司不承担任何责任。对于发布虚假招聘信息的个人或机构,我公司保留追究法律责任的权利。
8.本公告最终解释权归国网黑龙江省电力有限公司。
联系方式
联系单位:国网黑龙江省电力有限公司人力资源部
联系地址:黑龙江省哈尔滨市汉水路301号
邮政编码:150090
联系电话:0451-53687878
(注:国家电网公司人力资源招聘平台是我公司发布招聘信息的唯一合法平台,招聘相关公告、通知均通过平台发布,请有意应聘我公司的毕业生密切关注招聘平台招聘信息、最新公告及网站个人中心下的网站通知。)

2023年甘南县事业单位
公开招聘工作人员公告
公开招聘工作的通知》(黑人社规〔2018〕6号)相关规定,经县委、县政府同意,决定面向社会公开招聘工作人员,现将相关事项公告如下:
招聘计划及条件
(一)招聘计划
此次甘南县14家事业单位公开招聘18人, 具体岗位要求详见《2023年甘南县事业单位公开招聘工作人员计划表》(附件1)。

(二)招聘条件
1.具有中华人民共和国国籍,拥护中国*产党共**的领导,遵守中华人民共和国宪法、法律,能够认真贯彻执行*党**的路线方针政策和国家的法律法规;
2.具有招聘岗位所要求的资格条件、文化专业知识、组织协调能力;
3.身心健康,有较强的事业心和责任感,遵纪守法,品行端正;
4.一般为18周岁以上、35周岁以下,具备硕士研究生学历或具有专业技术中级职称人员可放宽至40周岁,具备博士研究生学历或具有专业技术高级职称人员年龄可放宽至45周岁。年龄、工作经验及享受政策性加分等计算时间均截止到2023年4月4日;
5.学历、专业要求详见《2023年甘南县事业单位公开招聘工作人员计划表》(附件1);
6.下列人员不得报考:
(1)曾因犯罪受过刑事处罚的人员和曾被开除公职的人员;
(2)现役军人;
(3)未取得毕业证的高校毕业生;
(4)甘南县事业单位在编人员(含服务期未满的特岗教师);
(5)被依法列为失信联合惩戒对象的人员;
(6)法律、法规规定不符合本次招聘要求的。
实施步骤
本次招聘工作由县委组织部、县人社局和用人单位共同组织,纪检部门全程监督。
(一)报名办法
1.本次报名采取网上报名方式: 2023年4月5日9时至4月18日17时访问“齐齐哈尔人才网”(http://www.qqhercw.gov.cn/)报名。 逾期系统不再受理报名事宜。报名成功后,可在2023年4月6日9时至4月19日17时访问“齐齐哈尔人才网”查看审查结果。通过资格审查的,不得改报其他岗位。通过资格审查的报考人员,2023年4月6日9时至4月19日17时期间登录报名网站,在报名网站的“报名缴费”功能扫码支付,并填写支付订单号、上传支付凭证、点击“确认支付”按钮,“报名缴费”功能界面显示“您已经缴费”即为报名结束。

向上滑动阅览
2.报名所需材料:
(1)报名表扫描件(打印出表格手写相关信息、手写签名,将照片粘贴到报名表上,报名表上必须填写2个联系电话);
(2)有效身份证扫描件;
(3)毕业证书(非统招毕业生需上传高中及以上所有毕业证书、统招学历只需上传符合报名要求的毕业证书)、报到证(就业通知书)扫描件,如无法提供报到证、可提供学历认证报告(PDF版);
(4)符合报考岗位学历的《教育部学历证书电子注册备案表》(需在有效期内,在学信网*载下**打印);
(5)在职人员报名时需本人所在单位出具的同意报考介绍信扫描件;
(6)符合黑政办发〔2009〕30号和黑政办发〔2013〕42号文件相关加分政策的考生,报名时必须在报名表上填注,其中“项目生”须提供省级有效证书扫描件或证明扫描件;在城乡基层公益性岗位工作满2年的高校毕业生须提供各级用人单位、用人单位主管部门及人社部门出具的相关证明扫描件;高校毕业生服兵役期满退役的提供退伍证扫描件;如不能按时提供上述证明材料的考生视为放弃加分政策;
注:需将所有报名材料的扫描件按以上顺序进行排序并命名,上传至报名系统。
3.报名费:依据《关于省直事业单位公开招聘工作人员考试继续收取考试费的通知》(黑财税〔2020〕3号)文件规定,笔试费用为45元。
4.报名注意事项:
(1)报考人员只限报一个岗位;
(2)对报考人员资格全程审核,报考时要信守承诺,如实提交有关信息和材料,凡不符报考资格、弄虚作假的或有违背相关法律法规报考的,无论在哪个环节发现问题一经查实,即取消考试资格或聘用资格;
(3)岗位招聘计划数与报考人数之比不低于1:3,达不到报考比例的,将缩减招聘人数或取消该招聘岗位。急需紧缺岗位经齐齐哈尔市人社局批准,可根据实际情况适当降低招聘比例;
(4)请考生关注甘南县人民政府网(www.gannan.gov.cn),考试相关信息在该网站公告公示栏发布。咨询电话:0452-6026352;监督电话:0452-5623640。
(二)考试
本次考试分笔试和面试两部分。总成绩=(笔试成绩+政策加分)×60%+面试成绩×40%。
1.笔试(如有变动以笔试准考证为准)
(1)笔试地点:甘南县第三中学。
(2)笔试时间:2023年4月22日(星期六)上午09:00—11:00 。
(3)笔试内容:考试科目为《职业能力倾向测验》和《综合应用能力》,满分为100分,采取闭卷方式进行。笔试成绩设最低分数线,低于60分的不得进入面试。
(4)笔试总成绩=笔试成绩+政策性加分,笔试总成绩保留到小数点后2位小数。
笔试加分政策:依据黑政办发〔2009〕30号和黑政办发〔2013〕42号文件规定,“项目生”(“项目生”指参加“选聘高校毕业生到村任职”、“三支一扶计划”、“大学生志愿服务西部计划”、“农村义务教育阶段学校教师特设岗位计划”、“村村大学生计划”且服务期满的普通高等学校毕业生)服务期满考核合格的,属于服务期满后3年内的,报考县直事业单位笔试加10分,服务期满被评为优秀等次的可再相应增加2分;在城乡基层公益性岗位工作满2年的高校毕业生,且一直在公益岗位人员或离开公益性岗位3年内人员报考县直事业单位笔试加10分;高校毕业生服兵役期满退役的大学生士兵,报考县直事业单位笔试加10分。同时具备几个加分条件的考生,取最高加分项目,不累计加分。以上项目生(其中“大学生志愿服务西部计划”人员在黑龙江省招募的)、公益岗加分政策只适用于服务黑龙江省人员,高校退役大学生士兵加分政策只适用于在黑龙江省征兵入伍人员。
依据考生的笔试成绩(含政策性加分)由高到低顺序,按招聘岗位人数1:3的比例确定参加面试人选,若同一岗位最后一名笔试成绩并列,则相应扩大进入面试人选。笔试成绩在甘南县人民政府网公示3个工作日。
2.面试(如有变动以面试准考证为准)
面试地点:甘南县第三中学。
面试时间:5月13日(星期六)。
面试内容:面试采取结构化面谈的方式进行,主要考察应聘人员的求职动机与拟任职位的匹配性、综合分析能力、临场应变能力、语言表达能力、举止仪表等。
考生采取抽签形式,当场确定面试顺序号依次进入考场进行面试,面试成绩低于70分不得聘用。
笔试、面试结束后,将考试总成绩在甘南县人民政府网公示3个工作日,并按招聘岗位1:1的比例由高分到低分确定考核和体检人员名单。若考试总成绩相同,如有符合省市政策规定的优先,否则以面试成绩高者作为进入考核人选。
(三)考核与体检
考核时主要复审考生的报考条件,同时要从思想、工作、学习、生活等多方面对考核对象进行全面考察,侧重了解考核对象近两年来的政治思想、道德品质、业务能力等方面的表现。
统一到指定医院进行体检(体检费用自理),体检内容及健康标准参照《公务员录用体检通用标准》(人社部发〔2016〕140号)的有关要求确定。考核、体检不合格者取消聘用资格,按招聘岗位总成绩从高分到低分依次递补。
(四)公示和聘用
根据考试、考核及体检结果,确定正式聘用人员名单,在甘南县人民政府网站公示7个工作日。公示期满无异议者,根据《事业单位人事管理条例》办理相关手续。
(五)试用期
试用期为6个月(初次就业的工作人员试用期为12个月)。试用期满组织相关人员对新聘用人员的思想政治素质、道德品质及遵守法律法规和业务能力等方面进行考核,不合格的取消聘用资格。被聘用后在甘南县服务期限不得低于5年。
纪律要求
严肃考试纪律。报考人员必须遵守招考的有关要求,服从招聘主管部门的安排。对在报名、面试、体检、考核过程中被认定违纪违规的,将按照《事业单位公开招聘违纪违规行为处理规定》(人社部第35号令)执行,由领导小组对其进行处理。严肃回避纪律。招聘工作人员与考生有夫妻关系、直系血亲关系、三代内旁系血亲或近姻亲关系的实行回避制度。
特别提示
本次考试不指定考试辅导用书,不举办也不委托任何机构举办考试辅导培训班,请广大报考者提高警惕,切勿上当受骗。
本招聘公告由甘南县事业单位公开招聘领导小组负责解释,未尽事宜由甘南县事业单位公开招聘领导小组研究后决定。
附件1:2023年甘南县事业单位公开招聘工作人员计划表(14家18人).xls
附件2:甘南县事业单位公开招聘工作人员报名表.doc
附件3:关于岗位专业的说明.doc
甘南县事业单位公开招聘领导小组办公室
2023年4月4日
2023年甘南县卫生系统事业单位
公开招聘工作人员公告
为提高甘南县事业单位干部队伍整体素质,缓解人员短缺、人才断档的现状。根据《黑龙江省事业单位公开招聘工作人员实施细则》(黑人社发〔2014〕63号)和《关于进一步做好我省县乡事业单位公开招聘工作的通知》(黑人社规〔2018〕6号)相关规定,经县委、县政府同意,决定面向社会公开招聘工作人员,现将相关事项公告如下:
招聘计划及条件
(一)招聘计划
此次甘南县4家事业单位公开招聘65人, 具体岗位要求详见《2023年甘南县卫生系统事业单位公开招聘工作人员计划表》(附件1)。


向上滑动阅览
(二)招聘条件
1.具有中华人民共和国国籍,拥护中国*产党共**的领导,遵守中华人民共和国宪法、法律,能够认真贯彻执行*党**的路线方针政策和国家的法律法规;
2.具有招聘岗位所要求的资格条件、文化专业知识、组织协调能力;
3.身心健康,有较强的事业心和责任感,遵纪守法,品行端正;
4.一般为18周岁以上、35周岁及以下,具备硕士研究生学历或具有专业技术中级职称人员可放宽至40周岁,具备博士研究生学历或具有专业技术高级职称人员年龄可放宽至45周岁,疫情防控一线的编外医务人员,年龄放宽到45周岁。依据《关于加强基层医疗机构人才队伍建设的指导意见》(齐卫基层发〔2021〕67号)文件,社区卫生服务中心招聘初级卫生专业技术岗位人员(具有初级职称),年龄可放宽至40周岁,招聘中、高级专业技术岗位人员,年龄可放宽至45周岁。年龄、享受政策性加分等计算时间均截止到2023年4月4日;
5.学历、专业要求详见《2023年甘南县卫生系统事业单位公开招聘工作人员计划表》(附件1);
6.下列人员不得报考:
(1)曾因犯罪受过刑事处罚的人员和曾被开除公职的人员;
(2)现役军人;
(3)未取得毕业证的高校毕业生;
(4)甘南县事业单位在编人员(含服务期未满的特岗教师);
(5)被依法列为失信联合惩戒对象的人员;
(6)法律、法规规定不符合本次招聘要求的。
实施步骤
本次招聘工作由县委组织部、县人社局和用人单位共同组织,纪检部门全程监督。
(一)报名办法
1.本次报名采取网上报名方式: 2023年4月5日9时至4月18日17时访问“齐齐哈尔人才网”(http://www.qqhercw.gov.cn/)报名。 逾期系统不再受理报名事宜。报名成功后,可在2023年4月6日9时至4月19日17时访问“齐齐哈尔人才网”查看审查结果。通过资格审查的,不得改报其他岗位。通过资格审查的报考人员,2023年4月6日9时至4月19日17时期间登录报名网站,在报名网站的“报名缴费”功能扫码支付,并填写支付订单号、上传支付凭证、点击“确认支付”按钮,“报名缴费”功能界面显示“您已经缴费”即为报名结束。

向上滑动阅览
2.报名所需材料:
(1)报名表扫描件(打印出表格手写相关信息、手写签名,将照片粘贴到报名表上,报名表上必须填写2个联系电话);
(2)有效身份证扫描件;
(3)毕业证书(非统招毕业生需上传高中及以上所有毕业证书、统招学历只需上传符合报名要求的毕业证书)、报到证(就业通知书)扫描件,如无法提供报到证、可提供学历认证报告(PDF版);
(4)符合报考岗位学历的《教育部学历证书电子注册备案表》(需在有效期内,在学信网*载下**打印);
(5)在职人员报名时需本人所在单位出具的同意报考介绍信扫描件;
(6)符合黑政办发〔2009〕30号和黑政办发〔2013〕42号文件相关加分政策的考生,报名时必须在报名表上填注,其中“项目生”须提供省级有效证书扫描件或证明扫描件;在城乡基层公益性岗位工作满2年的高校毕业生须提供各级用人单位、用人单位主管部门及人社部门出具的相关证明扫描件;高校毕业生服兵役期满退役的提供退伍证扫描件;符合黑政办明传〔2020〕13号文件中的疫情防控一线的编制外医务人员须在现单位工作满3年且考核合格,并提供所在单位推荐及卫生健康行政部门认定材料扫描件;如不能按时提供上述证明材料的考生视为放弃加分政策;
(7)卫生系统护士岗位,需提供本人护士执业证书扫描件(本人姓名页及有效期限页);
注:需将所有报名材料的扫描件按以上顺序进行排序并命名,上传至报名系统。
3.报名费:依据《关于省直事业单位公开招聘工作人员考试继续收取考试费的通知》(黑财税〔2020〕3号)文件规定,笔试费用为45元。
4.报名注意事项:
(1)报考人员只限报一个岗位;
(2)对报考人员资格全程审核,报考时要信守承诺,如实提交有关信息和材料,凡不符报考资格、弄虚作假的或有违背相关法律法规报考的,无论在哪个环节发现问题一经查实,即取消考试资格或聘用资格;
(3)岗位招聘计划数与报考人数之比不低于1:3,达不到报考比例的,将缩减招聘人数或取消该招聘岗位。急需紧缺岗位经齐齐哈尔市人社局批准,可根据实际情况适当降低招聘比例;
(4)请考生关注甘南县人民政府网(www.gannan.gov.cn),考试相关信息在该网站公告公示栏发布。咨询电话:0452-5635172;监督电话:0452-5623640、6026352。
(二)考试
本次考试分笔试和面试两部分。总成绩=(笔试成绩+政策加分)×60%+面试成绩×40%。
1.笔试(如有变动以笔试准考证为准)
(1)笔试地点:甘南县第三中学。
(2)笔试时间:2023年5月7日(星期日)上午09:00—11:00 。
(3)笔试内容:考试科目为《职业能力倾向测验》和《综合应用能力》,满分为100分,采取闭卷方式进行。笔试成绩设最低分数线,低于60分的不得进入面试。
(4)笔试总成绩=笔试成绩+政策性加分,笔试总成绩保留到小数点后2位小数。
笔试加分政策:依据黑政办发〔2009〕30号和黑政办发〔2013〕42号文件规定,“项目生”(“项目生”指参加“选聘高校毕业生到村任职”、“三支一扶计划”、“大学生志愿服务西部计划”、“农村义务教育阶段学校教师特设岗位计划”、“村村大学生计划”且服务期满的普通高等学校毕业生)服务期满考核合格的,属于服务期满后3年内的,报考县直事业单位笔试加10分,服务期满被评为优秀等次的可再相应增加2分;在城乡基层公益性岗位工作满2年的高校毕业生,且一直在公益岗位人员或离开公益性岗位3年内人员报考县直事业单位笔试加10分;高校毕业生服兵役期满退役的大学生士兵,报考县直事业单位笔试加10分;黑政办明传〔2020〕13号文件规定:疫情防控一线的编制外医务人员,三年内参加各级医疗卫生机构事业单位公开招聘时,报考县直医疗卫生事业单位笔试成绩加10分。同时具备几个加分条件的考生,取最高加分项目,不累计加分。以上项目生(其中“大学生志愿服务西部计划”人员在黑龙江省招募的)、公益岗加分政策只适用于服务黑龙江省人员,高校退役大学生士兵加分政策只适用于在黑龙江省征兵入伍人员。
依据考生的笔试成绩(含政策性加分)由高到低顺序,按招聘岗位人数1:3的比例确定参加面试人选,若同一岗位最后一名笔试成绩并列,则相应扩大进入面试人选。笔试成绩在甘南县人民政府网公示3个工作日。
2.面试(如有变动以面试准考证为准)
面试地点:甘南县第三中学。
面试时间:5月13日(星期六)。
面试内容:面试采取结构化面谈的方式进行,主要考察应聘人员的求职动机与拟任职位的匹配性、综合分析能力、临场应变能力、语言表达能力、举止仪表等。
考生采取抽签形式,当场确定面试顺序号依次进入考场进行面试,面试成绩低于70分不得聘用。
笔试、面试结束后,将考试总成绩在甘南县人民政府网公示3个工作日,并按招聘岗位1:1的比例由高分到低分确定考核和体检人员名单。若考试总成绩相同,如有符合省市政策规定的优先,否则以面试成绩高者作为进入考核人选。
(三)考核与体检
考核时主要复审考生的报考条件,同时要从思想、工作、学习、生活等多方面对考核对象进行全面考察,侧重了解考核对象近两年来的政治思想、道德品质、业务能力等方面的表现。
统一到指定医院进行体检(体检费用自理),体检内容及健康标准参照《公务员录用体检通用标准》(人社部发〔2016〕140号)的有关要求确定。考核、体检不合格者取消聘用资格,按招聘岗位总成绩从高分到低分依次递补。
(四)公示和聘用
根据考试、考核及体检结果,确定正式聘用人员名单,在甘南县人民政府网站公示7个工作日。公示期满无异议者,根据《事业单位人事管理条例》办理相关手续。
(五)试用期
试用期为6个月(初次就业的工作人员试用期为12个月)。试用期满组织相关人员对新聘用人员的思想政治素质、道德品质及遵守法律法规和业务能力等方面进行考核,不合格的取消聘用资格。被聘用后在甘南县服务期限不得低于5年。
纪律要求
严肃考试纪律。报考人员必须遵守招考的有关要求,服从招聘主管部门的安排。对在报名、面试、体检、考核过程中被认定违纪违规的,将按照《事业单位公开招聘违纪违规行为处理规定》(人社部第35号令)执行,由领导小组对其进行处理。严肃回避纪律。招聘工作人员与考生有夫妻关系、直系血亲关系、三代内旁系血亲或近姻亲关系的实行回避制度。
特别提示
本次考试不指定考试辅导用书,不举办也不委托任何机构举办考试辅导培训班,请广大报考者提高警惕,切勿上当受骗。
本招聘公告由甘南县事业单位公开招聘领导小组负责解释,未尽事宜由甘南县事业单位公开招聘领导小组研究后决定。
附件1:2023年甘南县卫生系统事业单位公开招聘工作人员计划表.xls
附件2:甘南县事业单位公开招聘工作人员报名表.doc
附件3:关于岗位专业的说明.doc
甘南县事业单位公开招聘领导小组办公室
2023年4月4日
-END-

///
稿件来源 | 国网黑龙江省电力有限公司 甘南人才 鹤城发布综合
看齐编辑 | 陈曲