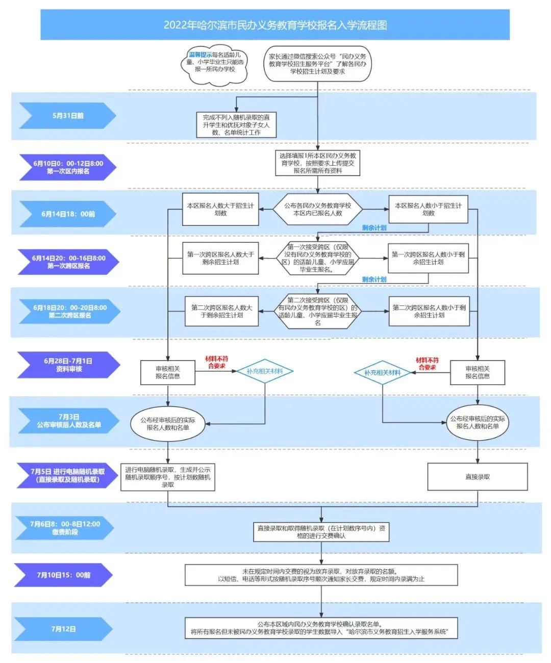
龙头新闻·生活报记者从黑龙江省民办义务教育学校招生服务平台获悉,6月10日零时起,2022年民办义务教育学校启动招生。6月10日0:00-12日8:00,家长通过黑龙江省民办义务教育学校招生服务平台,选择填报1所本区民办义务教育学校,真实、完整、清晰地提交报名所需要的所有资料,报名截止后不得变更或放弃已选择的民办义务教育学校志愿。
6月14日20:00-16日8:00,对本区内报名人数少于招生计划的,第一次接受跨区(仅限没有民办义务教育学校的区)的适龄儿童、小学应届毕业生报名。
6月18日20:00-20日8:00,对第一次跨区报名人数少于剩余招生计划的,第二次接受跨区(仅限其他有民办义务教育学校的区)的适龄儿童、小学应届毕业生报名。
网上报名对象及范围
民办小学*招应**收入学前年满6周岁(2016年8月31日前出生),满足区、县(市)教育局核定的招生范围内的适龄儿童。
民办初中*招应**收满足区、县(市)教育局核定的招生范围内的小学应届毕业生。
九区所辖民办义务教育学校以面向本区范围内招生为主,在本区的报名人数小于招生计划数时,经本区教育行政部门同意,剩余计划可以跨区(没有民办义务教育学校的区优先,下同)招收适龄儿童、小学应届毕业生。九县(市)所辖民办义务教育学校不得招收非本县(市)生源。
网上报名有关要求
请登录黑龙江省民办义务教育学校招生服务平台进行网上报名,并按要求上传适龄儿童及其监护人的户口簿或居住证等相关信息。
家长必须持续关注公众号。所有的通知信息会通过公众号进行推送, 如因个人原因没有查看到消息提醒,导致不良后果,责任需由家长方承担。
网上填报:通过公众号菜单栏【报名入口】,进入民办义务教育学校招生服务平台进行线上报名。根据信息逐项填写,填写的信息务必与证件的信息保持高度一致,以免造成比对不通过。民办学校报名时,应选择其中一所,不可同时兼报。
报名时家长需按照户口地址或居住证地址申报对应片区学校,并仔细核对是否满足该学校招生计划要求。
家长填报信息时不要中途退出,否则之前填写的信息无法保存,需要重新填写。
报名证件要真实有效,证件拍照上传要清晰,上传图片时注意查看示例图片,保证是需要上传的对应图片。如发现提供虚*证假**件,监护人要承担相关法律责任。如有其他疑问,请联系申报学校及当地区教育局。
网上报名网址
识别下方二维码,关注公众号,点击下方菜单“报名入口”,进入黑龙江省民办义务教育学校招生服务平台。

2022年民办义务教育学校招生服务平台家长流程如下:

招生流程
6月14日18:00前,公布各民办义务教育学校已报名人数。
6月18日18:00前,公布各民办义务教育学校第一次跨区报名人数。
6月22日18:00前,公布各民办义务教育学校第二次跨区报名人数。
7月3日,公布各民办义务教育学校经审核后的实际报名人数和名单。所有经审核通过的适龄儿童少年,获得参与民办义务教育学校电脑随机录取资格。
7月5日,进行直接录取和随机录取。对本区报名人数不超过民办义务教育学校招生计划的,区、县(市)教育行政部门选择直接全部录取。对跨区(1-2次)报名人数少于剩余计划数的,也选择直接全部录取。
对于本区报名人数超过招生计划数的民办义务教育学校,实行电脑随机录取,随机录取比例为招生计划(进行电脑随机录取计划数)的100%。由电脑随机生成录取顺序号,公示录取顺序号,按计划数顺次录取。跨区(1-2次)报名人数超过剩余招生计划数的,按剩余招生计划数100%实行电脑随机录取,由电脑随机生成录取顺序号,公示录取顺序号,按计划数顺次录取。
7月6日8:00-8日12:00,对直接录取和取得随机录取(在计划数序号内)资格的学生进行交费确认,未在规定时间内交费的视为放弃录取,对放弃录取的名额,以短信、电话等形式按随机录取序号顺次通知家长交费,在7月10日15:00前录满(完)为止。
7月12日,由区、县(市)教育行政部门在“黑龙江省民办中小学校招生服务平台”公布本区、县(市)民办义务教育学校确认录取名单。
8月27-28日,通过“黑龙江省民办义务教育学校招生服务平台”,对各民办义务教育学校新生进行电脑随机分班。

版权声明:未经许可禁止以任何形式转载