
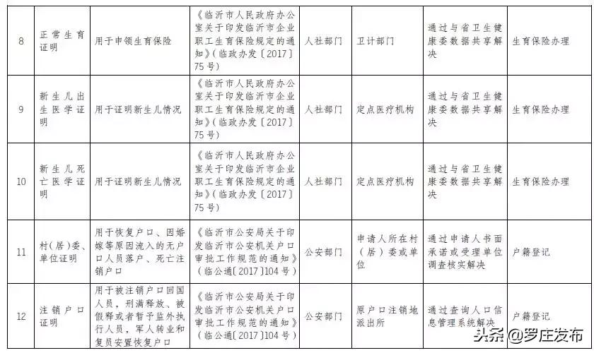
申领生育保险需要提供正常生育证明
证明新生儿情况需要到定点医疗结构
开具新生儿出生医学证明
初中学业水平考试申请特殊考生加分
需要开具独生子女和农村合法生育两女
绝育家庭子女证明
……

想想开各种证明的程序
是不是很崩溃?
好消息来啦

临沂市人民政府办公室印发
关于公布取消证明事项清单的通知
今后这25项事项证明被取消
↓↓↓
近日,临沂市人民政府办公室印发关于公布取消证明事项清单的通知,根据一系列文件要求,临沂对全市证明事项进行了全面清理,疾病诊断证明、独生子女和农村合法生育两女绝育家庭子女证明、正常生育证明、新生儿出生医学证明等25项事项证明被取消。

和百姓生活息息相关的这些材料
全部取消







被取消的事项清单里涉及公安、人社、卫计、银行等十余家单位,涵盖无犯罪记录证明、职工档案托管手续、注销户口证明等各类证明25项。
根据要求,各有关部门、单位将于通知发布之日起3日内通过门户网站等平台,向社会公布本部门单位取消证明事项目录,并做好宣传解读工作。在行使行政权力、履行公共服务职能时,不得要求企业和群众提供已取消的证明事项材料。要尽快启动有关规范性文件修改或废止程序,制定公布新办事指南,保证平稳过渡,防止出现管理和服务“真空”。要持续推进“减证便民”行动,切实做到没有法律法规规定的证明事项一律取消,能通过个人现有证照证明的一律取消,能够采取申请人书面承诺方式解决的一律取消,能被其他材料涵盖或替代的一律取消,能通过网络核验的一律取消,开具单位无法调查核实的一律取消。
同时,对无法律法规依据,擅自增设不合法、不合理、不必要证明材料的部门单位,将依法依纪严肃追究相关人员责任。
以后临沂的街坊们
出门办事都更方便啦
为这么好的政策点赞!
