今日,中储粮发布公告,11月25日继续进行大豆购销双向竞价交易。此消息对豆一期货并未起到提振作用,主力合约今日 延续跌势 ,日内探底回升,跌31点,收6198。
今年国产大豆在供应旺季 高开高走 ,并一路上行,期价一度触及6517元。现货价格也是一路走高, 黑龙江地区开秤2.75元/斤,而后一路上行,很快涨到3元/斤以上 。

市场情绪亢奋,11月19日,中储粮油脂公司大豆购销双向竞价,118768吨 大豆全部流拍 。因市场担心价格持续走高,担心后期还粮压力,参拍意愿不强。
高价抑制了消费,贸易商和需求企业采购趋于谨慎,大豆价格重心开始下移。
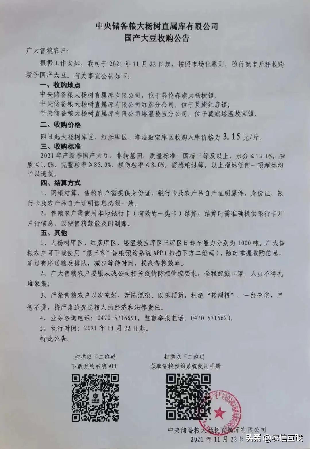
11月22日, 中储粮直属库开收新季大豆,定价3.15元/斤 。

中储粮直属库开收新季大豆,定价3.15元/斤
今年国内大豆种植面积减少,种植成本上涨,豆农对价格预期较高。中储粮高价收购对托市和保护种植户热情起到积极作用,预计豆一期价近期进入调整行情,关注明日的中储粮拍卖。
豆粕日评:
今日,豆粕是大豆家族中表现最坚挺的品种。主力合约涨24点,收3251,涨幅0.74%。
周二CBOT大豆小幅回落,因资金节前调整仓位。国内 豆油期价下跌 ,跌幅0.67%,主要是受棕榈油下跌影响。《油世界》预计2022年全球四大植物油产量增幅有望创下四年来最大,油脂市场恐慌性抛售升温。豆油期价下跌,对豆粕价格形成支撑。

今日,国内豆粕现货价格稳定,局部小幅回落。国内部分贸易商报价如下:
天津43%蛋白报价为3440元/吨,较昨日跌10元/吨;山东日照43%蛋白报价3370元/吨,较昨日跌20元/吨;山东临沂43%蛋白报价3390,较昨日跌20元/吨;广东湛江43%蛋白豆粕报价3400元/吨,与昨日持平;广西防城港43%蛋白报价3440,较昨日跌10元/吨。
据市场消息,随着季节变化,饲料企业调整配方,增加饲料中豆粕配比,对豆粕需求增加,提货速度加快,油厂库存下降,对豆粕利好, 豆粕近期会相对抗跌,关注3200点支撑 。(行情观点和操作建议仅供参考)
丨来源: 智农通行情宝 丨原创作者:张晓艳
丨 免责声明: 本文仅代表个人观点,文章所包含的分析信息或所表述的意见仅供参考,不构成广告宣传,在任何情况下均不构成对任何人的生产、经营、销售、交易、投资建议。本公司对文章所引用的他人信息的准确性和完整性不作任何保证,任何人根据本文信息或意见做出的任何实际生产、投资等决策或其他任何行为所产生的风险、损失和责任均应自行承担,与本公司无关。
丨 原创版权声明: 任何形式的转载,必须保证文章图文完整性,不得删除作者、作者单位及来源信息。智农通行情宝对此保留一切权利!