这年头谁还没个腰酸背痛呢?
俗话说久坐伤腰,对于去年这个时候就已经腰突以至于在床上躺了半个月的我而言,腰部的一点风吹草动就足以让我紧张半天,但是人人都知道不能久坐,因为工作的原因,就是做不到……
不过还好,现在有按摩椅了,虽然也是坐着,但是坐着按摩就是很舒服,只不过按摩椅怎么算都是一个大件了,正好在建外SOHO转悠的时候发现有家按摩椅折扣店,就去转一下。

建外SOHO还是很好找的,店铺就在这个7号楼303



店铺挺大的,虽然是折扣店,不仅仅卖按摩椅,也卖一些健身器材
购买需求:
够买按摩椅的需求非常简单,SL双曲轨肯定是要有的,因为臀部一定需要覆盖到,这个肯定是刚需。其次就是要有零重力模式,预算提高到10000元的时候,就是希望能拥有零重力模式,毕竟按摩椅这种东西肯定要用很久,一步到位最好。

正好有督洋专柜,尝试了几台之后,在颜色上特别喜欢这个红色的,感觉很喜庆。但是当看到督洋TC7505Plus的时候,就觉得眼前一亮。

虽然红色的很喜庆,但是TC7505Plus显然更加适合,更像一个类沙发的家居造型。

督洋TC7505Plus使用的是140cm的SL双导轨+3D机械手的配置,这个配置应该就是现在高端按摩椅的配置,要想真正体验到按摩椅的精髓,这两个配置肯定不能少。试用之后肌肉放松的感觉非常强烈。

在气囊数量上,督洋TC7505Plus从肩部一直延申到脚底的滚轮指压按摩,可以覆盖全身。试用的时候感觉按摩感觉特别奇妙,也不是柔软,就是有种人手的触感,经过询问店员得知,督洋TC7505Plus采用的是硅胶按摩头,所以才会有这种奇妙的感觉。

手臂和小腿都是采用包裹式的气囊结构,夹肩、扩胸之余,手臂和小腿也被紧紧包裹,可以让全身非常放松。也正是在这种全身放松的状态下,如果只能用手按按钮操控就有点太煞风景了。

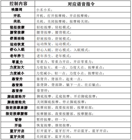
督洋TC7505的操作方式主要以语音+控制台相结合,这种操作模式更加聪明高效。督洋的语音操作直接内置在机身内,当全身按摩的时候,只需要几条简单的语音指令就可以做常用的调整。并且在我尝试关闭脚底滚轮操作的时候,督洋TC7505Plus会回复“脚底滚轮已关闭”。这类功能可能不需要语音回复也能感觉到,但是像蓝牙开关这类控制指令,如果没有回复,确认是否连接蓝牙就变得非常麻烦。

督洋TC7505自带了蓝牙音箱+负离子空气净化的功能,连接手机就可以直接*放播**音乐或者博客,调整到平躺模式,听着音乐睡个午觉还是非常享受的。督洋TC7505Plus的音质还是非常棒的,尤其是在这种包裹性极强的环境下,音效还有一定的升华。我更喜欢在按摩的时候听个相声或者博客,闭目养神,很舒服。

督洋TC7505Plus在姿态选择上,正常坐姿、平躺小憩以及零重力模式这三种常用的都有,而且电机在调整姿态的时候,声音非常小,或者准确说式轻柔,就算在客厅中使用也不会影响到别人。
家里毕竟不是我一个人使用,所以身高适配也需要考虑进去。不过督洋TC7505Plus可以适配150cm-185cm之间的身高,腿部15cm的可调节。这样父母如果一起住的话就也可以使用了。

进门尺寸上,督洋TC7505Plus需要83cm略微大一些。不过现在家里的入户门尺寸应该都在1米以上,所以对我来说并不是什么问题。不够大家在购买按摩椅的时候,一定要提前量一下自己家的入户门宽,如果想要摆在卧室,那卧室门宽也要考虑进去。

总体来说,这次的购物经历还是带给我很大的惊喜。督洋TC7505Plus的整体造型和做工正好在我的审美点上,而且基础的功能性上一点不含糊,试用之后可以明显感觉到高端按摩椅带来完全不同的体验。而且督洋TC7505Plus自带的语音交互,让操作逻辑更加简便,相比各种繁杂的菜单,语音这种直接的操作方式更符合人类的操作逻辑,而且在语音调整后会有声音反馈,心理更有底,这可能就是金钱的味道,哈哈哈。

毕竟购买一台按摩椅要陪伴自己很久,而且和健康息息相关,在品牌和功能上尽量可以一步到位。最基本的SL双导轨+3D机械手+零重力模式肯定是少不了的,不过就购买前查询来看,本来最初想购买5000元左右的按摩椅,但那些按摩椅的零重力模式都是假零重力模式,SL双导轨是零重力模式的功能基础,预算还是要在10000元以上。这样看督洋TC7505Plus的性价比就非常高了,回去可以享受自己独享的Moment了。