呼吸道疾病可能与犬猫的原发性或继发性细菌感染有关,并且是使用和潜在滥用,不当使用和过度使用抗生素的常见原因。兽医缺乏类似人类医学的综合治疗指南。因此,伴侣动物传染病国际协会召集临床微生物学家,药理学家和内科医生成立工作组来分享经验、检查科研数据、回顾临床试验并制定这份指南,来协助兽医制定治疗犬猫细菌性呼吸道疾病的抗生素使用方案。
关键词:支气管炎,肺炎,脓胸,鼻炎
犬感染性呼吸道疾病综合征(CIRDC)
定义和病因
与CIRDC相关的临床综合征的一般特征是伴有或不伴有打喷嚏的急性咳嗽发作。根据所涉及的感染因子,也可能出现鼻和眼分泌物。发烧不常见但可能存在。涉及的病毒包括犬腺病毒2,犬瘟热病毒,犬呼吸道冠状病毒,犬流感病毒,犬疱疹病毒,犬肺炎病毒和犬副流感病毒。55-59在该综合征中涉及作为主要病原体的细菌包括支气管败血性博代氏菌,兽疫马链球菌亚种和支原体属。55,59-63
犬瘟热病毒感染的犬经常腹泻并且可能有粘液脓性的眼鼻分泌物,可能与原发性细菌病原体引起的粘液脓性分泌物相混淆。由于其对其他犬的健康和预后的重要性,即使没有其他犬瘟热症状的幼犬,也应始终考虑潜在的犬瘟热病毒感染的可能性。如果急性出血性肺炎或猝死病例,应怀疑感染兽疫马链球菌亚种。64
多发性呼吸道病原体的共同感染在患有CIRDC的犬中是常见的,并且没有临床症状的犬可能携带每种病原体。疫苗可用于某些国家的CIRDC的一些原因,包括犬副流感病毒,犬腺病毒2,犬瘟热病毒,H3N8犬流感病毒,H3N2流感病毒和支气管败血性博代氏菌。除犬瘟热病毒外,疫苗接种诱导的免疫力不会阻止病原体的定植和脱落,并且疫苗接种犬可能会出现疾病的临床症状(2011 AAHA犬疫苗接种指南; www.aahanet.org)。然而,在暴露于病原体时与未接种疫苗的犬相比,接种疫苗的发病率通常会降低。
CIRDC细菌性病因的诊断
对所有疑似CIRDC的犬进行彻底的病史和体格检查。可以进行许多诊断测试来评估原发性或继发性细菌性CIRDC。工作组认为,进行鼻腔分泌物细胞学诊断细菌感染并指导抗菌药物选择的益处有限。需氧细菌培养和抗菌药敏试验,支原体属培养(或PCR检测),犬副流感病毒,犬腺病毒2,犬瘟热病毒,犬呼吸道冠状病毒,犬流感病毒,犬疱疹病毒,肺炎病毒,支气管炎败血性博代氏菌和支原体属(或单独伊诺思支原体)的分子诊断程序可以进行。然而,这些生物中的每一种都可以在健康和患病的犬中生长和通过分子方法检测到,并且可以通过分子诊断试验扩增这些生物的疫苗株。65当犬做检查时,分子检测的敏感性也可能有限,因为病毒排毒率在疾病的早期趋于达到峰值。因此,工作组通常不建议对典型临床表现的单一病例,没有肺炎的证据,以及不涉及高风险群体(如繁殖犬舍)进行这些检测。
如果怀疑在犬群中出现CIRDC,如收容所,繁殖犬舍,寄宿场所或多犬家庭,可能需要进行分子检测,以及细菌培养和病毒血清学检测,特别是如果对治疗反应不佳或正在发生严重的临床疾病。如果可能的话,应从几只受影响的犬身上采集呼吸道分泌样本,并单独进行检测,以提高敏感性和阳性预测值,如果有死亡,应进行尸检。如果出现与肺炎相符的临床症状,则需要进行更广泛的诊断评估(参见犬猫肺炎部分)。
怀疑细菌性CIRDC的治疗
目前认为CIRDC大多数病例在病因学上是病毒性的,因此通常没有指出抗生素给药。大多数具有CIRDC临床症状的犬,包括粘液脓性鼻涕,维持正常的食欲和精神状态,并且可能在10天内自发消退,无需抗菌治疗。工作组建议,只有在出现发烧、嗜睡或食欲不振以及粘液脓性分泌物的情况下,才在10天观察期内考虑抗菌治疗。
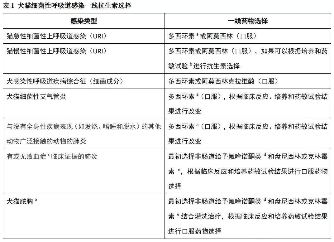
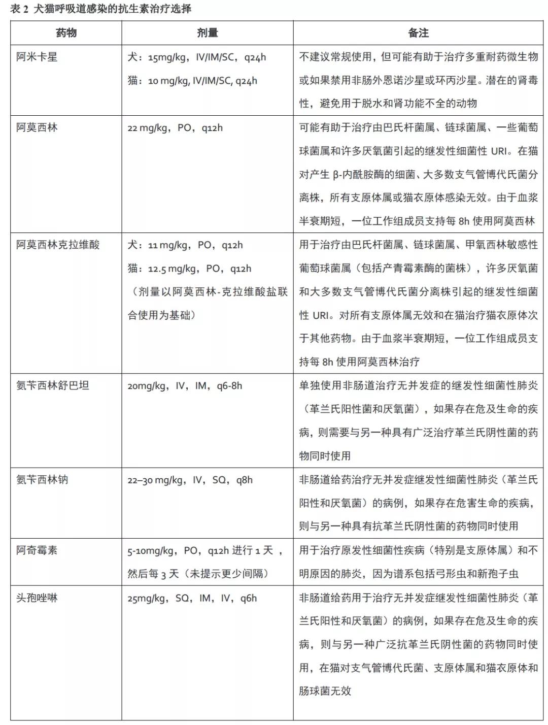
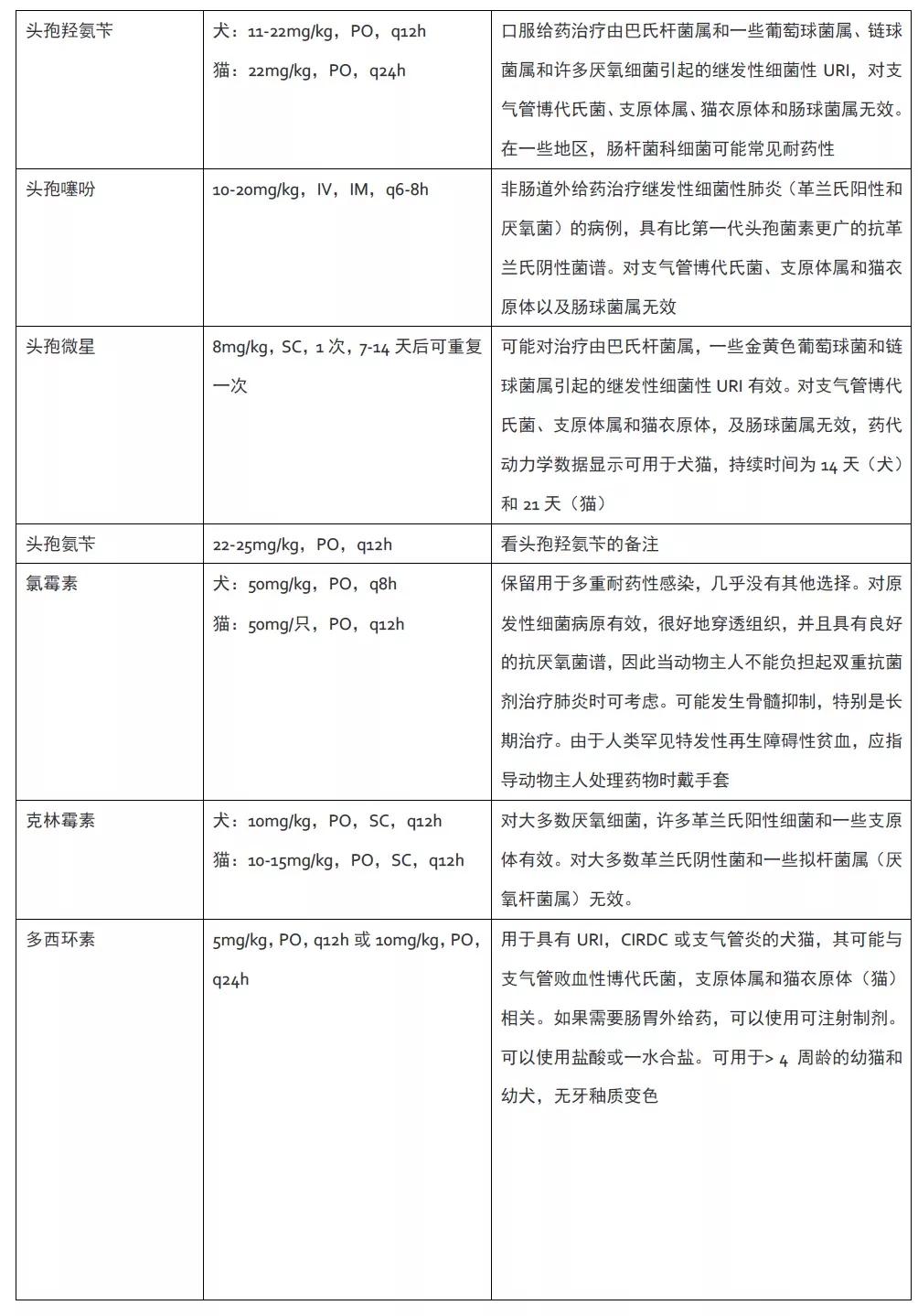
如果在患有粘液脓性鼻涕,发烧,嗜睡或食欲不振但没有肺炎(例如,胸部听诊时出现啰音或喘息音)的临床证据的犬中怀疑细菌性CIRDC,工作组建议经验性地给予多西环素7-10天作为一线抗菌选择(表1)。多西环素具有抗支原体活性。与猫一样,犬对多西环素具有良好的耐受性,来自犬的支气管败血性博代氏菌的分离株通常在体外对多西环素敏感。60,66然而,药敏试验研究使用了未经批准的标准。具有CIRDC细菌原因的犬的最佳治疗持续时间尚不清楚,7-10天的建议是基于工作组的临床经验。在17位评论者中,15位(88%)同意这项建议,2位不同意。一位评审员表示,如果没有肺炎的证据且该病例没有肺炎的高风险(短头颅,塌陷气道,免疫抑制),则根本不用抗菌治疗。另一位评审员不同意该建议,因为对于犬支气管败血性博代氏菌或支原体属的多西环素没有断点数据,所以药物是否敏感是未知的。
需要针对继发性细菌如巴氏杆菌属,链球菌属,葡萄球菌属和厌氧菌的其他抗菌药物敏感性数据。对于巴氏杆菌属和链球菌属,阿莫西林通常是足够的,而葡萄球菌属的菌株通常在体外对阿莫西林-克拉维酸敏感。因此,如果使用多西环素治疗失败或不可能(例如,其耐受性不好),工作组认为这些抗生素是替代一线抗生素,用于治疗该综合征中的继发性细菌感染。然而,还应该认识到一些支气管败血性博代氏菌分离株和所有支原体对阿莫西林-克拉维酸盐具有抗性。在17位评审员中,13位(77%)同意,3位评审员(18%)表示不同意,1位评审员表示中立(6%)。提出反对意见的评审员担心,因为支气管分泌物中β-内酰胺的浓度对犬猫是未知的,如果存在没有肺炎的气管支气管炎,使用这些药物可能是无效的。另一个问题是使用阿莫西林-克拉维酸更可能选择临床关注的耐药表型(例如,葡萄球菌耐甲氧西林)。
已经有人提到吸入性氨基糖苷类治疗有益于管理支气管炎博代氏菌相关CIRDC的犬。然而,由于缺乏对安全性或有效性的对照研究,工作组不建议对疑似细菌CIRDC的狗进行这种治疗方案。

怀疑细菌性CIRDC的治疗监测
该疾病综合征通常是自限性的或对抗菌治疗反应迅速。因此,除非怀疑有肺炎,否则很少需要进行一次或多次的诊断检查。成功治疗后不建议进行细菌培养。犬传染性呼吸道疾病综合征与犬的慢性上呼吸道疾病无关。
大多数患有细菌性CIRDC的犬具有快速消退的临床症状,因此如果选择的第一种药物无效并且在前7天后仍然怀疑细菌性疾病,工作组建议在考虑使用其他药物之前应考虑更广泛的诊断检查,考虑药物如氟喹诺酮类或阿奇霉素。
犬猫支气管炎
定义和病因
犬猫的支气管炎与许多不同疾病有关,包括吸入刺激物,细菌、病毒、心丝虫、呼吸道寄生虫(犬弓首蛔虫的组织迁移)的感染,咽或食管功能障碍和过敏。67支气管的急性炎症可能继发于猫急慢性URI部分和CIRDC部分中讨论的原发传染病因子。通常,临床表现、诊断计划和治疗计划如这些部分所述。然而,一些犬猫感染了原发性细菌病原体支气管败血性博代氏菌和支原体属可以发展为慢性支气管炎或支气管肺炎。68此外,犬猫患有支气管的其他炎性疾病或喉和气管的解剖学缺陷(例如,喉麻痹,气道塌陷)可能发展为继发性细菌性支气管炎。这些细菌的来源被认为是天然的口腔微生物群。因此,描述猫中的继发性细菌URI和犬中的继发性细菌性CIRDC的相同细菌可能与支气管炎相关。然而,许多患有慢性支气管炎的犬在支气管肺泡灌洗后没有培养出大量细菌,因此该综合征并不总是与细菌感染有关。69,70
怀疑细菌性支气管炎的诊断
犬猫细菌性支气管炎的主要临床表现是咳嗽,有或没有呼吸窘迫的症状。患有慢性咳嗽的犬猫,无论是否有URI或CIRDC的先前证据,都应进行全面体检,其中应包括全面的气管和胸部听诊。胸部X光片应在充分吸气的基础上进行,以评估可能与咳嗽相关的肺和心脏变化。在犬中,X光片应包括颈部和胸腔内气管,并且可以进行吸气和呼气时X射线片以识别气道塌陷。或者,在一些兽医诊所可以进行透视检查,以诊断气道塌陷。一些患有细菌性支气管炎的犬猫具有支气管增厚的影像学证据,但是其他即使气道清洗的细胞学上存在炎症仍具有正常的X光片。计算机断层扫描也可用于确定疾病的程度。如病史提示,应探讨支气管炎症的其他原因(心丝虫血清学,粪便漂浮,粪便沉淀,贝尔曼试验,喉功能评估)。
如果根据临床表现存在或怀疑支气管疾病的X线证据,则气道清洗的细胞学检查来确定存在的炎症类型并获得样本进行支原体属培养和需氧细菌培养和药敏试验。支原体PCR检测结果并不总是与培养结果相关,可能反映了口腔污染。71通过支气管镜检查获得的样本对于诊断是最准确的,但是如果存在弥漫性疾病并且没有支气管镜检查,不能负担得起或者对动物具有太大的风险时,则通过气管灌洗等其他方法收集样本是可接受的。支气管肺泡灌洗和刷取样本的分析结果并不总是一致的。72
嗜中性粒细胞性炎症存在,胞内细菌和具有特征性X线检查的细菌培养阳性表明原发性或继发性细菌性支气管炎。然而,在正常犬中气管不是无菌的,并且在没有胞内吞噬细菌的细胞学证据的情况下培养的少量细菌可能不会提示细菌感染。
怀疑细菌性支气管炎的治疗
在等待培养和药敏试验结果的同时,工作组建议不进行抗菌治疗,或者如果临床疾病严重,则给予多西环素经验性给药7-10天(表1和表2)。推荐使用多西环素,因为它对犬猫的支气管败血性博代氏菌分离株具有体外活性,31,66,73报告表明猫呼吸道支原体感染对多西环素的积极临床反应,且不良反应率低。74,75在17位评审员中,16位(94%)同意该工作组的建议,1位不同意,因为这种抗菌药物对这些细菌没有断点数据。根据临床和实验室测试结果,根据药敏感试验结果,开始或改变抗生素治疗,所选择的药物是基于来自其他物种的数据被认为能渗透血液支气管屏障的药物。如果在最初的7-10天内获得阳性反应,则治疗应持续至疾病临床症状消退后1周。该综合征的最佳治疗时间尚不清楚,因此该建议是基于工作组中临床医生的经验。对抗菌治疗无效的犬可能患有原发性慢性(非感染性)支气管炎。
大多数兽医微生物学实验室没有报告支原体属的抗菌药物敏感性结果,并且这个属很难培养。因此,具有疑似或证实支原体相关性支气管炎的犬的抗生素选择通常是凭经验进行的。兽医常常使用多西环素或米诺环素来治疗这种综合征,并且可能对疑似支原体属支气管炎的动物有治疗效果。68,76兽医氟喹诺酮类和阿奇霉素是可能有效治疗支原体属感染的其他药物。
怀疑细菌性支气管炎的治疗监测
如果支气管炎与支原体属或支气管败血性博代氏菌有关,可通过1个疗程的抗菌治疗获得临床消退。在某些情况下,可能需要长时间的抗菌治疗。如果存在过敏性支气管炎和继发性细菌感染等炎症的其他主要原因,则可能需要重复治疗。控制与原发综合征相关的炎症也可能减轻继发性细菌性支气管炎的复发。77可以采取反复拍摄胸部X线片来跟踪支气管变化,但这种敏感性有限。在某些情况下,可能需要重复细胞学检查和细菌培养。




犬猫肺炎
定义和病因
各种损害可引起肺部炎症(肺炎)。尽管并不常见,在犬猫原发性细菌性肺炎可由支气管博代氏菌、支原体属、兽疫马链球菌、犬链球菌和鼠疫耶尔森氏菌感染引起。61–64,68,78–80在美国小于1岁龄具有“社区感染”肺炎的65只幼犬中,有49%是由支气管博代氏菌感染引起。80由支气管博代氏菌感染引起肺炎的犬比其他菌感染的犬年龄更小而且出现更严重的疾病。大部分犬猫细菌性肺炎是继发于其他原发性炎性疾病如病毒感染或口腔、食道或胃内容物在呕吐或反流(通常与巨食道有关)时吸入肺脏,由于咽喉部功能异常、麻醉恢复期和异物吸入。81-83此外,细菌性肺炎在免疫缺陷综合征时会发展,继发性细菌性肺炎可能会在其他肺脏或气道疾病如肿瘤、纤毛运动障碍、支气管扩张和气管塌陷时发展。
从患有下呼吸道疾病的犬猫中分离出的常见微生物包括大肠杆菌,巴氏杆菌属,链球菌属,支气管败血性博代氏菌,肠球菌属,支原体属,假中间型葡萄球菌和其他凝固酶阳性葡萄球菌属和假单胞菌属。78-80,84-87
细菌性肺炎的诊断
咳嗽的犬猫出现发烧、嗜睡、食欲不振或呼吸急促等症状时应该进行全面体检,全血细胞计数和胸部X光片评估是否存在肺炎。如果临床病理结果和胸部X线检查结果(肺泡型肺病)支持细菌性肺炎的诊断,采集经气管,气管内或支气管肺泡灌洗样本进行细胞学检查,需氧培养、药敏试验和支原体属培养。
在开始抗菌药物治疗之前,应建议动物家长进行培养和药敏试验,前提是动物状况足够稳定。但是,抗菌治疗不应过度延迟。虽然没有可用于犬猫的对照数据,但工作组的临床意见是,如果存在败血症的临床症状,应尽快开始抗菌治疗,并在1-2小时内开始。
此外,并非所有吸入性肺炎病例都需要抗菌治疗,因为临床疾病可能主要或仅仅是吸入物质引起的化学性肺炎。厌氧细菌有时与肺炎有关,特别是如果有吸入史,或存在草芒异物。然而,一些商业实验室难以培养这些物质,大多数不提供抗菌药物敏感性数据;因此当厌氧培养不可用或可能不可靠时,通常包括具有厌氧谱的抗生素用于治疗犬猫中的细菌性肺炎。
在可能吸入性肺炎的情况下,通常会培养出多种细菌,使得难以确定哪种细菌与持续的炎症有关。在解释少数或罕见微生物,混合培养或可能的气道污染如凝固酶阴性葡萄球菌或芽孢杆菌属的存在时,也应注意。如果使用内窥镜来收集灌洗样本,还应考虑内窥镜相关污染的可能性,特别是当出现不常见物种如沙雷氏菌或寡养单胞菌时。88
工作组推荐咨询临床微生物学家或具有传染病或肺病专业知识的专家,以便对气管内或支气管肺泡灌洗样本的培养和药敏结果进行解释。15名评审员(88%)同意,1名不同意(6%),1名(6%)对该工作组的建议持中立态度。不同意的人认为只有困难病例才需要进行咨询。
由于细菌性肺炎通常与潜在的疾病过程有关,因此应该尝试识别和管理当前的问题。在具有危及生命的细菌性肺炎或依赖于氧气的犬猫中,气道取样可能是不可行的。虽然需要更多的数据来表明重症肺炎动物血培养(需氧和厌氧)的有效性,但工作组的共识是在开始经验性抗菌药物治疗之*考前**虑这些动物的血培养作为替代方法获得分离株的药物敏感性结果来指导长期管理。在状况稳定的受影响的动物获得抗菌前气道样本的同时不应推迟经验性抗菌治疗。13名评审员(82%)同意,3名中立(18%),1名(6%)不同意该工作组的建议。主要评论是,已知在儿童为此目的的血液培养不敏感,会获得假阳性结果。89
怀疑细菌性肺炎的治疗
工作组讨论了在等待培养和药敏试验结果之前是否应延迟抗菌治疗。然而,由于并非所有客户都能负担得起诊断程序的费用并且肺炎可能是危及生命的疾病,因此一致意见是在等待测试结果的同时提供经验性抗生素治疗,其结果可能不如依据药敏试验结果展开的治疗。在住院期间,工作组通常建议无论疾病的严重程度如何,用肠外给抗生素的方式来治疗动物的肺炎。一旦动物出院,可以通过口服抗生素继续治疗。工作组认为,对于患有轻度肺炎的犬猫,怀疑是由于支气管败血性博代氏菌或支原体属感染(例如,动物来自收容所或寄宿环境)并且不存在发烧、脱水、嗜睡或呼吸窘迫等疾病的其他全身症状,多西环素是一种合理的经验选择。这是基于这些生物对多西环素的已知敏感性(参见犬传染性呼吸道疾病综合征)和已公布的用多西环素成功治疗的病例报告(表2)。74,75,78 15名评审员(88%)同意,2名(12%)不同意该工作组的建议。一位评审员表示,他们怀疑肺炎会在没有发烧的情况下出现,如果存在肺炎,应该用杀菌药物治疗。另一位不同意见的评审员认为多西环素治疗犬猫细菌缺乏断点数据,以及多西环素可能无法渗透到肺部的细胞外液中。
一些兽医经验性地使用阿奇霉素治疗无并发症的肺炎,但工作组认为缺乏支持这一建议的数据。
从犬中分离得到的兽疫马链球菌亚种菌株对青霉素、阿莫西林和氨苄青霉素敏感。如果怀疑这种微生物,阿莫西林 - 克拉维酸盐的给药是不必要,因为目前已知的链球菌不会产生β-内酰胺酶。90
并非所有患有急性吸入性肺炎的犬猫都有细菌感染。然而,吸入的细菌可引起继发于与吸入相关的化学炎症的感染。如果犬猫受到严重影响并且没有全身败血症的证据,工作组认为,用氨苄青霉素,氨苄西林-舒巴坦或第一代头孢菌素头孢唑啉等β-内酰胺类抗菌药物进行治疗或肠胃外给药可能就足够了(表2)。13名评审员(82%)同意,3名中立(18%),1名(6%)不同意该工作组的建议。主要评论是,不治疗病例的风险大于阻挡治疗,或口服药物可能足以治疗这种综合征。然而,如果存在巨食道或其他食道运动障碍,则肠胃外给予抗生素。
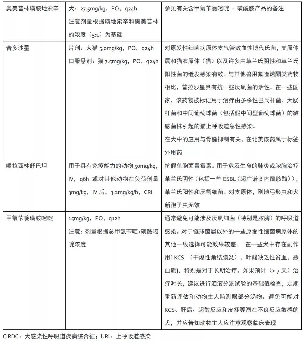
如果患有肺炎的犬猫的临床表现表明存在败血症(例如,充血粘膜、低血糖),工作组建议同时肠胃外给予恩诺沙星或麻保沙星(在一些国家以注射剂形式提供)同时与对革兰氏阳性菌和厌氧菌有效的药物联用,直到细菌培养和药敏试验结果出来。在一项研究中,来自患有呼吸系统疾病的犬下呼吸道的大多数细菌对恩诺沙星敏感。91基于培养和药敏试验结果,可以指示用于胃肠外使用具有抗革兰氏阴性菌的其他药物代替恩诺沙星(表2)。工作组指出,革兰氏阳性菌和厌氧细菌的常见选择包括肠胃外给予氨苄青霉素或克林霉素(表2)。在等待药敏试验结果时选择哪种药物将取决于最可能的感染因子,先前处方的抗菌药物(如果有的话),以及该地理区域的历史抗菌药物耐药性。14名评审员(82%)同意,3名(18%)不同意该工作组的建议。主要评论是,如果存在拟杆菌属,克林霉素可能无效,甲硝唑可能被认为是另一种选择。
应根据对从下呼吸道分离的生物体的培养和抗菌药物敏感性结果选择可以用于门诊治疗细菌性肺炎的口服药物,尽可能降低其浓度。如果未进行培养和抗菌药物敏感性测试,则选择最初开处方并与临床反应相关的抗微生物药物用于继续口服治疗。
细菌性肺炎的炎症反应增加肺部病理变化。因此,糖皮质激素同时用于一些患有细菌性肺炎的人类患者。92,93然而,工作组的共识意见是,在对使用全身性或吸入性糖皮质激素作出明确建议之前,需要进一步提供犬猫的数据,因为免疫抑制可能会导致不良后果。
细菌性肺炎的治疗监测
大多数兽医教科书目前的建议是治疗细菌性肺炎4-6周,但缺乏证据支持这段时间的治疗。尽管对于一些严重肺部受累的动物或有免疫缺陷综合征的动物可能需要这么长时间的抗菌治疗,但工作组的共识是,适当缩短疗程,例如用于治疗人类肺炎的疗程, 在某些情况下有效。在数据不足以支持较短疗程的情况下,工作组建议在开始治疗后不迟于10-14天对肺炎动物进行重新评估。此时,延长治疗的决定应基于临床,血液学和影像学检查结果。需要进一步研究评估短于4-6周的治疗时间的效果。
猫上呼吸道疾病
定义和病因
猫上呼吸道疾病是一种由以下临床症状组成的综合征:眼睛和鼻腔流清亮至脓性分泌物,鼻出血,打喷嚏和结膜炎。8-11根据临床症状可分为急性(≤10天)或慢性(> 10天)。术语“上呼吸道感染(URI)”保留用于具有URTD临床体征的猫,其与一种或多种已知的致病性病毒、细菌或真菌直接相关。
大家相信大多数具有急性URTD临床症状的猫患有猫疱疹病毒1(FHV-1)或杯状病毒(FCV)相关的URI。一些患有病毒感染的猫可能继发细菌感染。12-15从健康猫的上呼吸道粘膜表面可分离培养出葡萄球菌属,链球菌属,多杀性巴氏杆菌,大肠杆菌和厌氧菌。16,17但是,通过分子技术例如聚合酶链反应(PCR)从具有URTD而没有致病病毒存在的猫中分离或检测到包括衣原体、支气管博代氏菌,犬链球菌,兽疫马链球菌亚种和支原体属,表明对一些猫来讲这些是主要原因。6,18-22若存在鼻腔或眼部脓性分泌物可能会考虑存在原发性或继发性细菌感染,但没有明确的证据证明这种关联,因为病毒或真菌也可诱导粘液脓性分泌物。
猫急性细菌性上呼吸道感染(≤10天)的诊断
对于URTD症状持续时间≤10天的猫,应特别评估详细的病史,如疫苗接种状况,是否接触其他猫,是否允许猫到户外活动,是否与收容所、犬舍或兽医院接触,接触的其他猫的健康状况,最近寄宿或与来自收容所的犬接触(可能增加支气管博代氏菌感染的风险),异物接触的可能性(包括室内植物)以及被认为可以重新激活部分猫FHV-1感染的近期应激史。17需要进行仔细的眼部、口腔和耳部检查以评估其他主要问题。应进行胸部听诊以评估并发下呼吸道疾病的证据。工作组建议根据美国猫科医生协会逆转录病毒专家组报告,对所有疑似细菌URI的猫筛查血清猫白血病病毒抗原和猫免疫缺陷病毒抗体。23虽然这些逆转录病毒不直接引起呼吸道疾病,但两者都与淋巴瘤(可能导致URTD)有关,并且两者都可能导致免疫抑制,这可能导致严重的病毒和细菌性URI。
可以进行许多诊断测试以评估原发性或继发性细菌性URI存在的证据 [参见慢性细菌性上呼吸道感染的诊断(> 10天持续时间)部分]。工作组认为,进行鼻腔分泌物细胞学诊断细菌感染并指导抗菌药物选择的益处有限。如果鼻腔分泌物是清亮的并且不是粘液脓性或化脓性成分,工作组认为不推荐抗菌治疗,因为可能会出现无并发症的病毒感染。
如果根据化脓性或粘液脓性分泌物怀疑急性细菌性URI,根据病史和体格检查结果,没有证据证明URTD原因的情况下,工作组建议在不立即使用抗菌药物的情况下进行一段时间的观察。根据其他临床发现,这可能会有所不同(参见“疑似急性细菌性上呼吸道感染的治疗”部分)。在人类中,只有在10天后临床症状没有改善或5-7天后恶化时,才推荐抗菌治疗。24如果猫患有慢性URTD,可以推迟到观察期后,即临床症状出现后10天,对潜在原因进行更广泛的检查。
由于(1)一些致病微生物(例如,衣原体和支原体)不能在标准实验室培养基上培养和(2)阳性培养可能与细菌感染无关,因为共生微生物的生长。因此难以解释由鼻腔分泌物的需氧培养和药敏试验的结果。因此,工作组建议不采集具有急性细菌URI猫的鼻分泌物进行需氧培养和药敏试验。
在个别猫中,很难去解释支原体属培养(或PCR试验)结果和 FHV-1、FCV和猫衣原体的分子诊断程序。支原体属、FHV-1、FCV和猫衣原体均可通过分子检测从健康猫或病猫中生长或扩增,并且分子诊断可以检测出支气管博代氏菌,FHV-1,FCV和猫衣原体的疫苗株。根据疫苗类型,在不同的时期可能诊断出来。25,26对于FCV,FHV-1或猫衣原体的分子诊断结果阳性,可能有助于在有提示临床症状和无近期疫苗接种史的情况下诊断感染。然而,如果在猫群中怀疑URI的爆发,如收容所、猫舍、寄宿场所或多猫家庭,那么这些检测也可能提示感染,特别是如果发生严重的临床疾病。如果可能,应对一些受影响的猫进行评估,以提高检测结果的敏感性和阳性预测值。
怀疑猫急性细菌性上呼吸道感染的治疗
一些具有粘液脓性鼻分泌物的猫保持正常的食欲和精神状态,并且在10天内不经抗菌治疗自行痊愈。工作组建议,只有在伴有粘液脓性鼻涕的同时出现发热、嗜睡或厌食症时,才应在10天观察期内考虑抗菌治疗。
如果为患有急性细菌URI的猫选择抗菌素治疗,最佳治疗持续时间是未知的,因此该建议基于临床医生工作组成员的经验。工作组建议对疑似急性细菌URI的猫用多西环素(表1和表2)作为一线抗生素进行7-10天的经验性治疗管理。27,28工作组认为,多西环素是一个很好的首选,因为猫可以很好地耐受;大多数来自猫的支气管博代氏菌分离株在体外对多西环素敏感(未经批准的测试标准),尽管对β-内酰胺类和磺胺类等其他药物具有耐药性,29-31多西环素在体内对猫衣原体感染27,32-34和支原体属感染35治疗有效。多西环素还可有效治疗猫和其他哺乳动物宿主的各种衣原体和支原体感染。它还具有抵抗许多条件致病菌的活性,这些也是呼吸道正常微生物群的组成部分。在17位评审员中,16位(94%)同意工作组的建议,1位不同意,因为这种抗菌药物对于支气管博代氏菌或猫的其他细菌没有断点数据,也没有药代动力学,对照临床试验,药敏数据,或药效学数据作为推荐依据。
由于胶囊和片剂在食管转运时间延迟,猫容易发生药物性食管炎并导致食管狭窄。36,37虽然任何片剂或胶囊都可能引起这个问题,但是盐酸多西环素片和盐酸克林霉素胶囊是最常见的引起问题的药物。38-40因此,片剂和胶囊应涂上润滑物质,然后加水,用药丸治疗,同时加入至少2ml液体,或接着吃少量食物。37如果可以的话应该使用,在一些国家/地区可以获得配方和批准用于猫的多西环素。应避免使用复方多西环素悬浮液,因为这些制剂的销售违反了包括美国在内的一些国家的法规。此外,复方水基多西环素制剂在7天以上的活性会发生变化。41米诺环素的药代动力学现已用于猫,这种四环素应进一步评估对猫感染性病原体的疗效。42
工作组认为在不高度怀疑猫衣原体和支原体感染时,阿莫西林是用于治疗急性细菌性URI的一种可接受的替代一线选择。这是基于证据表明,对收容所的猫用阿莫西林治疗疑似继发性细菌感染的急性细菌性URI通常具有明显的临床反应。20,43在1项研究中使用阿莫西林和克拉维酸钾(阿莫西林-克拉维酸盐)治疗收容所的猫急性细菌性URI时具有明显的临床反应,所以这种药物也可以被认为是广泛使用β-内酰胺酶地区的多西环素的替代品。(例如,基于区域抗菌谱)。44
在一项关于可疑细菌性URI的收容所猫的研究中,注射头孢菌素,头孢微星不如多西环素或阿莫西林-克拉维酸。44该研究的一个缺陷是缺乏阴性对照组。44因此,工作组认为,在将头孢微星推荐用于治疗猫的细菌性URI之前,需要更多的证据(表2)。
怀疑猫急性细菌性上呼吸道感染的治疗监测
大多数患有这种综合症的猫在有或没有抗菌药物治疗的情况下会在10天内迅速改善。如果抗生素药物无效,并且在服用的前7-10天仍然怀疑细菌感染,工作组建议应向动物主人提供更广泛的诊断检查。只有当动物家长拒绝进行诊断检查,并且在没有明显潜在原因的情况下仍然支持存在细菌感染时,才应考虑使用另一种不同抗菌谱的抗菌剂治疗(参见“急性细菌性上呼吸道感染的诊断” 部分)。可能需要更长的治疗时间来清除猫衣原体的携带状态。33,34
猫慢性细菌性上呼吸道感染的诊断(>10天)
对于URTD持续时间> 10天的猫,应考虑进行更广泛的诊断检查,特别是在疑似急性细菌性URI治疗失败的情况下。
应该进行诊断检查以评估其他原因,包括黄蝇属和真菌疾病以及URTD的非感染性原因,包括过敏性疾病,肿瘤,异物,鼻咽狭窄,口鼻瘘,鼻咽息肉和创伤。8-11如果没有高级影像学检查或鼻镜检查,建议转诊给专科医生。如果未发现URTD的其他可治疗原因,工作组建议进行鼻腔灌洗或刷洗(用于细胞学检查,需氧培养和药敏试验,支原体属培养或PCR和真菌培养)和鼻腔组织活检以进行组织病理学检查,进行或不进行培养(如果不通过灌洗评估)。在17位评审员中,16位(94%)同意该建议,1位不同意并表示慢性URTD猫的鼻组织培养结果总是无法解释。
在一项研究中,鼻腔灌洗样本对细菌生长的敏感性高于组织活检样本。45然而,如前所述,细菌培养结果可能难以解释,因为细菌可以从健康猫的鼻腔中培养出来。例如,多重耐药细菌可以在没有感染的情况下在鼻腔内定植和生长。对患有慢性细菌性URI的猫进行培养和药敏试验的目的通常是确定继发性严重细菌感染的抗菌敏感性,这些感染继发于无法治疗潜在原因(如特发性炎症性鼻炎)。这些猫的抗生素治疗可以缓解严重的临床症状,但应该认识到这些猫将继续倾向于条件性感染,通常具有耐药菌。因此,抗菌药物的使用应限于具有严重临床症状的猫。
工作组建议在治疗从鼻腔灌洗培养物中分离出的多重耐药的细菌(耐受≥3种药物类别)之前,咨询具有传染病专家的内科专家,临床药理学家或临床微生物学家。
猫慢性细菌性上呼吸道感染的治疗
在具有慢性细菌性URI的猫中,应根据培养和抗菌药敏试验结果选择抗生素(如果有的话)。如果鉴定出对先前处方的抗生素具有耐药性并且临床反应差的病原体,则应选择其他替代药物(表2)。
普多沙星是一种兽用氟喹诺酮,在一些国家被批准用于治疗由巴氏杆菌,大肠杆菌和中间葡萄球菌敏感菌株引起的上呼吸道急性感染。46在一项关于收容所猫的研究中,普拉沙星治疗与阿莫西林治疗疑似细菌性URI 效果相当。20其他兽用氟喹诺酮类药物(恩诺沙星,奥比沙星和麻保沙星[表2])也可被兽医用于治疗猫细菌性URI。47在第一项研究中,所有猫都给予了抗生素, 20一项安慰剂对照研究,评估用于治疗猫的细菌性URI的普拉沙星,尚未公布研究结果。
由于担心对氟喹诺酮类和第三代头孢菌素的耐药性和动物及公共卫生后果的影响,工作组建议这些药物应保留用于培养和药敏结果表明可能有效的情况和其他抗菌药物(例如,多西环素,阿莫西林)不是可行的选择。此外,没有临床证据表明氟喹诺酮类和第三代头孢菌素在治疗猫的慢性细菌性URI方面优于多西环素和阿莫西林。
尽管已经在猫中测定了阿奇霉素的药代动力学,48,49但在一项研究中,阿奇霉素和阿莫西林方案用于治疗收容所猫的怀疑细菌性上呼吸道感染,其中所有猫都给予抗生素。43在一项所有猫都给予抗生素的研究中,阿奇霉素对治疗猫眼部衣原体病的效果也不如多西环素有效。33因此,工作组建议阿奇霉素应保留用于不可能是衣原体病的情况,以及其他抗菌药物(如多西环素,阿莫西林)不可行的情况。在17位评审员中,16位(94%)同意这一建议。一位评审员认为,有证据表明阿奇霉素在人体内的治疗对呼吸道感染的疗效是通过其抗菌特性以外的机制产生的。49然而,目前,工作组并不主张阿奇霉素仅因其疾病改善特性或免疫调节作用而给予动物。
如果铜绿假单胞菌在纯培养或接近纯培养基中分离并被认为是继发感染的原因,则应在麻醉下进行大量的鼻腔冲洗以清除成小腔的分泌物。虽然建议使用药物组合(如氟喹诺酮与β-内酰胺联合[表2])来治疗铜绿假单胞菌感染,因为这种微生物很快会产生耐药性,氟喹诺酮的单药治疗被接受治疗人类患者的铜绿假单胞菌性耳炎/骨髓炎,除非遇到耐药。50,51无论是选择单药治疗还是联合治疗,工作组都建议在培养和药敏试验的基础上选择抗菌药物,并在开始治疗前咨询临床微生物学家,临床药理学家或具有传染病专业知识的内科专家。在17位评审员中,15位(88%)同意这项建议,2位中立(12%)。
在没有其他潜在疾病的猫中治疗慢性细菌性URI的最佳持续时间尚不清楚。工作组的共识是,对所选择的抗菌药物进行至少7天的治疗管理,如果该药物可被接受并显示出积极的临床效果,只要临床症状逐步改善,该药物应继续使用至少持续1周, 解决鼻病或稳定水平的治疗反应。然而,工作组承认,尽早停止治疗对某些猫也可能有效。
如果在经过彻底诊断评估的猫中治疗后有或没有打喷嚏的粘液脓性分泌物再次出现,则先前有效的抗生素通常再次凭经验规定用至少7-10天,以评估治疗反应。工作组建议尽可能避免重复进行经验性处理。然而,一些疑似慢性细菌性URI的猫需要这种方法来减轻疾病的临床症状,即使从未实现临床治愈。工作组认为目前尚无已知的最佳方案可用于猫的慢性URI的重复经验治疗。来自人类传染病文献的证据表明,在初次治疗后3个月内从患者培养的微生物对治疗药物或类别具有更高的耐药性。因此,一些人类医学的呼吸治疗指南建议在最初治疗后3个月内使用不同的药物(或药物类别)。52在获得进一步的数据之前,工作组建议使用以前有效的抗菌药,如果治疗至少在48小时后无效,可以转换为不同的药物类别或类别中更活跃的药物。如果这些方法都不成功,建议采集样本进行培养和药敏试验。
没有证据支持使用局部(鼻内)抗菌剂或抗生素来治疗急性或慢性细菌性URI。然而,局部使用0.9%生理盐水溶液具有温和的粘液溶解作用,并且可能有效清除一些猫的鼻分泌物。
许多患有慢性URTD的猫进行了完整的诊断评估,唯一的发现是在没有已知潜在病因(特发性猫鼻窦炎)的组织病理学评估中鉴定出的淋巴细胞 - 浆细胞或混合性炎症。虽然人们推测呼吸道病毒的慢性感染在这种疾病中发挥作用,但真正的潜在病因仍然很神秘。16,22虽然在1项研究中,巴尔通体属检测结果在有或没有URTD的猫之间,或另一项研究中,巴尔通体属检测结果与慢性鼻窦炎的猫之间没有相关性,需要进一步研究去确定巴尔通体属在猫慢性鼻窦炎的作用。53,54
猫慢性细菌性上呼吸道感染的治疗监测
由于从鼻腔采集的样本进行细菌培养和药敏试验结果难以解释,因此监测具有疑似慢性细菌性URI的猫的治疗效果通常基于疾病的临床症状。
来源:宠纳网
地址:https://www.chongna.cn/pet/hw/10524.html