中商情报网讯:改革开放以来,我国国民经济保持了稳定的增长。人均收入的增加会带动居民的消费支出,当整体收入水平逐步提高时,消费者会转向更高的个人形象等社会性消费需求,这将带动健康护理用品的需求,促进行业的蓬勃发展和效益增长,从而推动行业规模不断扩大。据中商产业研究院《2017-2022年日化行业发展前景及投资机会分析报告》,2022年中国日化行业市场规模将达5785亿元。 大部分民族日化品牌与外资品牌处于正面竞争状态,欧莱雅为代表的外资日化巨头出于竞争因素等考虑,相继将这些民族品牌收购纳入旗下。
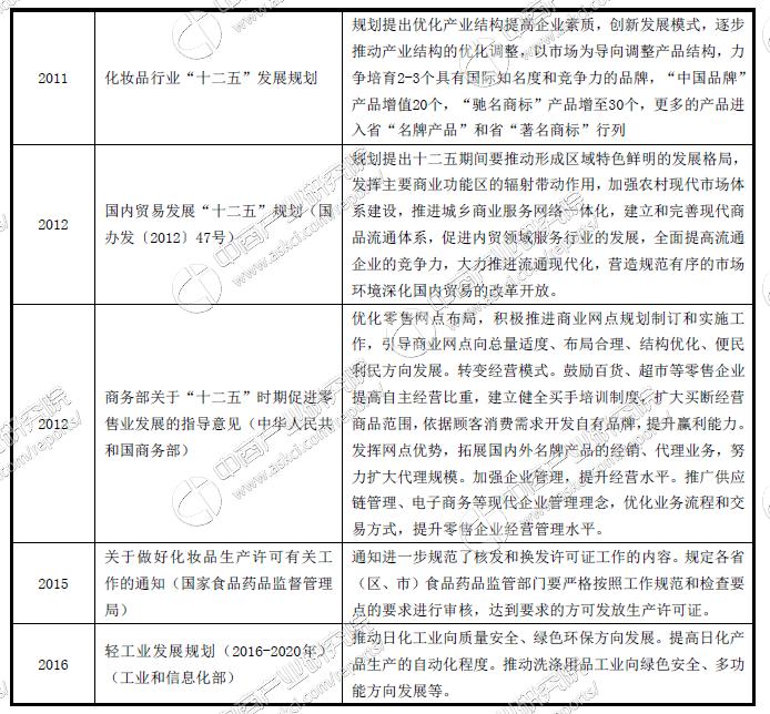
日化行业政策
我国政府多次出台了鼓励日化产品及其相关的流通零售行业发展的政策,促进了日化行业的健康发展。相关行业政策主要有:

日化行业产业链
日化行业的上游主要为生产原料及包装材料供应行业。生产原料主要包括:水、棕榈油、香精、乳化剂、抗氧化剂、动植物性添加剂等;包装材料主要包括纸包装、塑料包装、软包装膜袋等。上游原材料规模化生产企业众多,市场竞争激烈,属于充分竞争的市场化行业。日化用品属于快速消费品,行业下游为营销渠道及零售终端,主要为美容院、商超、日化店、电商平台。

日化企业介绍
上世纪 90 年代行业发展初期,外资日化品牌占据绝对优势地位;2000 年以来,以“立白”、“纳爱斯”、“拉芳”、“六神”、“蒂花之秀”、“霸王”等为代表的民族品牌逐渐发展壮大。目前,大部分民族日化品牌与外资品牌处于正面竞争状态,其中在部分细分品类上民族品牌已经处于领先地位,如“立白”、“纳爱斯”等。
立白
“立白”是立白集团旗下第一大品牌,而作为中国洗涤用品领域的领导品牌,”立白“拥有全国销量第一的洗衣粉、洗洁精以及全国销量领先的洗衣皂、洗衣液和小液洗产品。根据国际权威的AC尼尔森数据显示,立白洗衣粉全国销量第一,全国市场份额占比为25%,全中国有近1/4的家庭都在使用立白洗衣粉;立白洗洁精连续多年占据全国销量第一,全国市场份额占比为40%。
纳爱斯
纳爱斯是专业从事洗涤和个人护理用品的生产企业。前身是成立于 1968年的地方国营“丽水五七化工厂”,1993年改制为股份公司,2001年组建集团。纳爱斯在改革开放中长足发展,是全国洗涤行业的“龙头”企业。纳爱斯集团总部设在华东地区的浙江丽水。
纳爱斯集团技术力量雄厚,设备精良,拥有多项自主知识产权与专利,自主开发了“纳爱斯”、“雕”、“超能”、“西丽”等品牌。 其中,“纳爱斯”、“雕”牌为中国驰名商标,并分别成为中国香皂、洗衣粉行业标志性品牌。雕牌洗衣粉、雕牌液体洗涤剂、雕牌肥皂、纳爱斯香皂同为中国名牌产品,雕牌洗衣粉、雕牌液体洗涤剂、纳爱斯牙膏、超能液体洗涤剂同为国家免检产品。
拉芳
拉芳家化股份有限公司致力于为广大消费者提供优质的日化用品和服务。公司旗下拥有"拉芳"、"雨洁"、"圣峰"、"缤纯"四大著名品牌,产品涵盖洗发护发、清洁沐浴、肌肤护理、口腔护理、日用洗涤等多个领域。
随着日化行业的不断发展,民族品牌纷纷在提高产品质量、增加产品附加值、加强品牌建设等关键环节上不断加大资金及技术投入,逐步发展壮大。
孩儿面
“孩儿面”作为全球著名的德国汉高旗下明星品牌,迄今为止,孩儿面已拥有九大系列和40多个单品,分别涵盖:儿童日常护肤面霜、润肤霜、沐浴露、洗发水、洗面奶、花露水、洗手液、唇膏、牙膏等品牌。成熟的产品研发系统、庞大的市场支持,使孩儿面品牌焕发无限活力。
孩儿面大王作为上海本土的一个老品牌,由于其冬季的膏霜产品防皴效果好,因此在本土消费者心目中一直有着稳定的品牌忠诚度,并且一直保持着婴幼儿和儿童护肤品的南方市场的国内品牌老大的地位。后由德国汉高收购。
中华牙膏
中华牙膏品牌创立于1954年,已经拥有了63年历史。1994年被欧洲联合利华集团租用。中华牙膏旗下产品拥有联合利华全球研发中心的支持,领先技术,承诺优秀品质,并且是国内唯一获得FDI(国际牙科联盟)认可的牙膏品牌。中华拥有美白、口气清新、全效、中草药和防蛀5个系列,10个品种的牙膏,覆盖了较全面的牙膏功效需求,形成较为完善的产品线。2011年6月,中华全线产品新装上市,推出了全新的品牌形象,给消费者以年轻,自信的品牌理念,让品牌由相对陈旧形象转化为年轻、现代的新品牌形象。
大宝
北京大宝化妆品有限公司成立于1999年,是北京市三露厂(国家二级企业,北京市先进福利企业)成功进行股份制改造的结果。位于北京经济技术开发区荣华中路12号,占地面积25,070平方米,建筑面积44,871平方米。 “大宝”系列化妆品1985年诞生至今,适应了不同时期、不同层次的消费需求,已陆续形成护肤、洗发、美容修饰、香水、特殊用途共五大类100多个品种。
小护士
“小护士”原为国内著名化妆品牌(原为深圳丽斯达日化公司的品牌产品),也是欧莱雅在中国收购的第一个本土品牌。现在,与全新小护士携手的卡尼尔研究中心,同属欧莱雅集团,是欧洲天然美容护理品牌。迄今已在美容、美发领域积累了一百年的专业经验。卡尼尔研究中心以大自然为灵感源泉,精选多种天然成份,经高科技萃取,保留成份的天然活性,研发了百分百纯天然的护肤产品,令肌肤健康充满活力。
丁家宜
丁家宜,化妆品品牌,创始人庄文阳先生,经营商觉得丁家宜作为中国药科大学的教授,有公认的研究成果,遂将产品命名为“丁家宜”。2010年12月6日,全球第一香水制造商科蒂集团与丁家宜正式宣布双方达成了股份购买协议。2015年士齐集团旗重金回购丁家宜品牌,成为首个成功回购的民族品牌。
美即
美即控股国际有限公司(「美即控股」或「本公司」),是一家致力于女性美丽与健康的护肤品品牌企业。本公司主要在中国从事面膜及其它护肤产品的研发、生产、销售、市场推广及品牌建立,拥有"mg美即"等多个护肤品品牌。公司主要专注于面膜产品业务,并提供具不同特色的面膜产品之多元化组合,以迎合不同皮肤种类和中国消费者需要。我们的品牌有13个系列超过170种面膜产品。我们有261名分销商,并有10,184个销售点遍布中国逾23个省份、5个自治区和4个直辖市。我们拥有中国面膜行业最大市场份额,并为中国面膜行业的领先品牌。
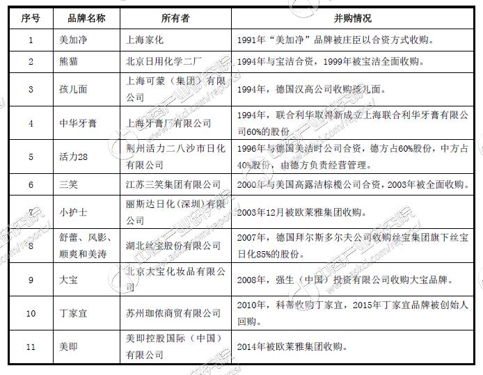
外资日化巨头并购中国民族品牌
自上世纪 90 年代以来,以“美加净”、“熊猫”、“小护士”、“大宝”等为代表的民族品牌在各自细分行业取得了较大的成功,相对外资品牌具备一定的竞争优势,以宝洁、联合利华、欧莱雅为代表的外资日化巨头出于竞争因素等考虑,凭借强大的品牌、渠道、资金优势,相继将这些民族品牌收购纳入旗下。日化行业并购情况如下表所示:
