EC210915-8FF592 太阳能铜线灯串芯片
一. 功能说明
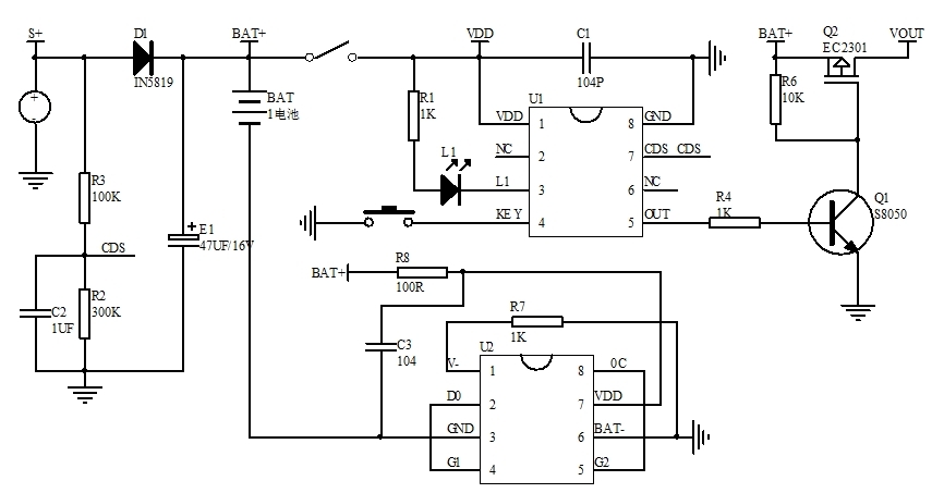
太阳能板 5.5V、1.2W。 18650圆柱电池 1PC,2000mAh /3.7V。 通过太阳能直接对电池充电,充电电流218mA。
ON/OFF自锁开关(或拨动开关)控制电源,接通开关 ,白天充电不工作,晚上无光时自动亮灯(纯光控模式)。开关断开,白天充电 晚上主控芯片不工作。一路按键开关控制,一路灯串输出。
开关接通时,上电LED灯串常亮,短按一下按键LED闪烁,闪烁频率1.1HZ,占空比50%,再按一下常亮,按键循环。在常亮或闪烁模式状态下,经过白天黑夜转换,保持原有工作状态(带电记忆功能)。
一颗充电指示灯,白天充电时L1亮,晚上L1灭。
二. 电气参数(VDD=5.0V TA=25℃)
|
参数 |
符号 |
最小值 |
典型值 |
最大值 |
单位 |
条件 |
|
工作电压 |
VDD |
2.2 |
3.0 |
5.0 |
V |
FINST=1MHz @ I_HRC/4 |
|
工作电流 |
IOP |
0.5 |
mA |
|||
|
静态电流 |
ISTB |
2 |
uA |
FLOSC=1MHz @ I_LRC/4 |
||
|
驱动电流低电平输出 |
IOL |
13 |
mA |
VOL=1.0V |
||
|
驱动电流高电平输出 |
IOH |
-11 |
mA |
VOH=2.0V |
||
|
工作温度 |
TA |
-10 |
25 |
85 |
℃ |
|
|
储存温度 |
Tstg |
-25 |
25 |
125 |
℃ |
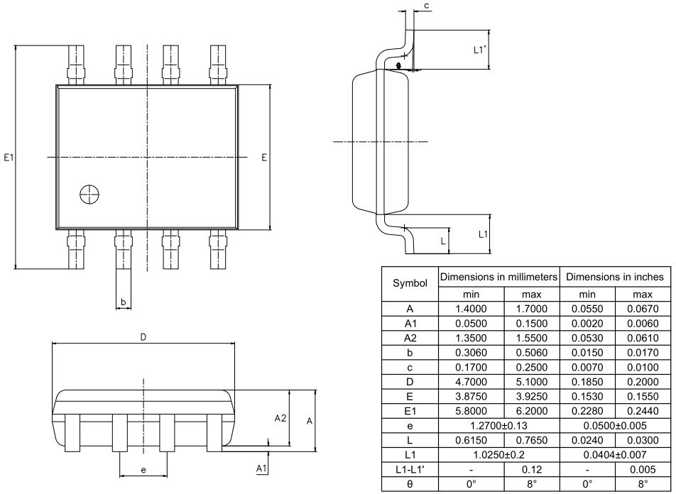
三. 封装脚位图(SOP-8)

太阳能铜线灯串芯片
|
管脚号 |
符号 |
功能描述 |
|
1 |
VDD |
电源正 |
|
2 |
NC |
悬空 |
|
3 |
L1 |
充电指示灯 |
|
4 |
KEY |
触发开关 |
|
5 |
OUT |
LED输出,高电平有效 |
|
6 |
NC |
悬空 |
|
7 |
CDS |
光控检测,高电平为白天模式 |
|
8 |
GND |
电源负 |
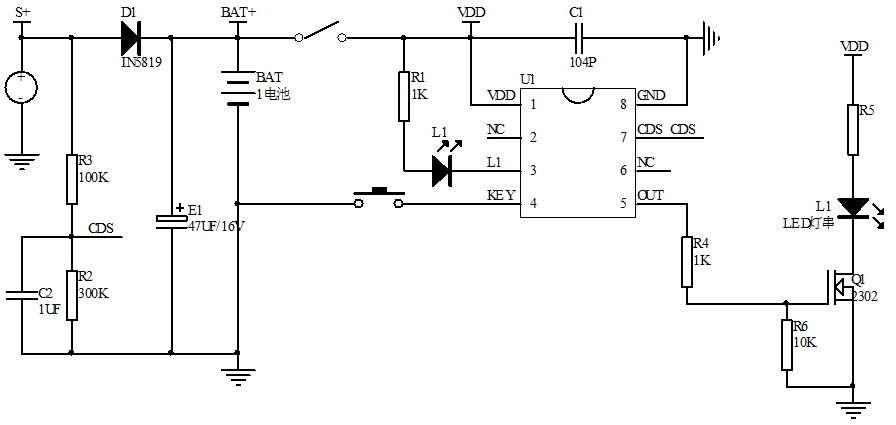
四. 电路图参考

LED闪灯灯串芯片
主控接LED应用图

太阳能光控闪灯芯片
五. 封装尺寸图(SOP-8)

铜线灯串芯片
六. 版本说明
|
版本 |
日期 |
描述 |
|
LZ170531-13D2-1848 |
2020/08/24 |
V01初版带记忆 |
|
EC210915-8FF592 |
2021/9/25 |
V02改母体版本(无记忆) |

圣诞灯串芯片方案开发