来源:原创 特约撰稿人:基层医师公社 高丽丽
最全的糖尿病用药指导,吐血整理!前面介绍糖尿病监测方法、糖尿病诊断及糖尿病用药解析,赶紧收藏吧!
一.糖尿病诊断
目前血糖监测方法主要有空腹静脉血浆血糖(FPG)监测、口服葡萄糖耐量试验2h血糖监测(OGTT)、毛细血管血糖监测、动态血糖监测、糖化血红蛋白(HbA1c)监测、糖化血清白蛋白(GA)监测、1,5-脱水葡萄糖醇(1,5-AG)监测等。空腹静脉血浆血糖(FPG)监测或口服葡萄糖耐量试验2h血糖监测(OGTT)是糖尿病的诊断依据。


二.糖尿病治疗药物
-
胰岛素类降糖药


-
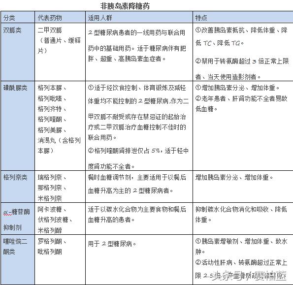
非胰岛素降糖药


三.降糖药物选择原则

参考文献:
1中国血糖监测临床应用指南(2015年版)[J].中国糖尿病杂志,2015,7(10):603-610
2中国动态血糖监测临床应用指南(2012年版)[J].中国糖尿病杂志,2012,4(10):582-589
3中国慢性疾病防治基层医生诊疗手册(糖尿病分册)2015年版[J].中国糖尿病杂志,2015, 23(8):673-701
4 AACE/ACE 2015年糖尿病临床实践指南介绍[J].国际内分泌代谢杂志,2016,36(6):427
5心血管疾病合并糖尿病口服降糖药物应用专家共识[J].中华内科杂志,2014,53(10):833-834
6成人2型糖尿病胰岛素临床应用的中国专家共识[J].中华内分泌代谢杂志,2013,29(1):1-4
7中国糖尿病患者胰岛素使用教育管理规范[J].2011:26-34
8预混胰岛素临床应用专家共识(2016年版)[J].药品评价,2016,13(9):5-10
9 2 型糖尿病合并动脉粥样硬化性心血管疾病患者降糖药物应用专家共识[J].中国糖尿病杂志,2017,25(6):481-490
10钠-葡萄糖共转运蛋白*制剂抑**2(SGLT2)*制剂抑**临床合理应用中国专家建议[J].中国糖尿病杂志,2016,24(10):865-868
11中国2型糖尿病患者餐后高血糖管理专家共识[J].中国糖尿病杂志,2016,24(5):385-389
12 2015 AACE/ACE糖尿病临床实践指南解读[J].中国医学前沿杂志,2015,7(4):23-26
13基于胰高血糖素样肽1降糖药物的临床应用共识[J].中国糖尿病杂志,2014,6(1):14-18
14中国2型糖尿病防治指南[M].2011:21-63
15中国1型糖尿病胰岛素治疗指南[J].中国糖尿病杂志,2016,8(10):591-595
16磺脲类药物临床应用专家共识(2016年版)[J]. 药品评价,2017,14(1):5-11

你可能还想看:
卫计委发布会,这些事影响所有医生!
手足口病的联合用药推荐
番茄红素的6大功效,以及4类适应人群
订阅我们掌握更多行业动态!“赛柏蓝”是医药行业最大的新媒体平台,拥有百万微信关注人群。如果您对行业相关题材也有心得/见解,欢迎撰稿,稿费=200元+阅读量*0.01元。商务合作、投稿workscall@163.com