本文系团队【北京市京师(武汉)律师事务所 投行 并购中心】原创出品。

【原创作者】:*德朱**芳,北京市京师(武汉)律师事务所 投行并购中心成员
【责任编辑】:张唐明慧,北京市京师(武汉)律师事务所 投行并购中心成员
【责任审核】:饶国荣,北京市京师(武汉)律师事务所创始合伙人、投行并购中心主任
“科迪汤圆,团团圆圆”、“科迪纯牛奶,回归鲜奶本来的味道……”,耳熟能详的广告语是否勾起你的回忆?这样一家优质的企业,谁曾想一不留神就走到破产边缘……
一、科迪集团被申请破产
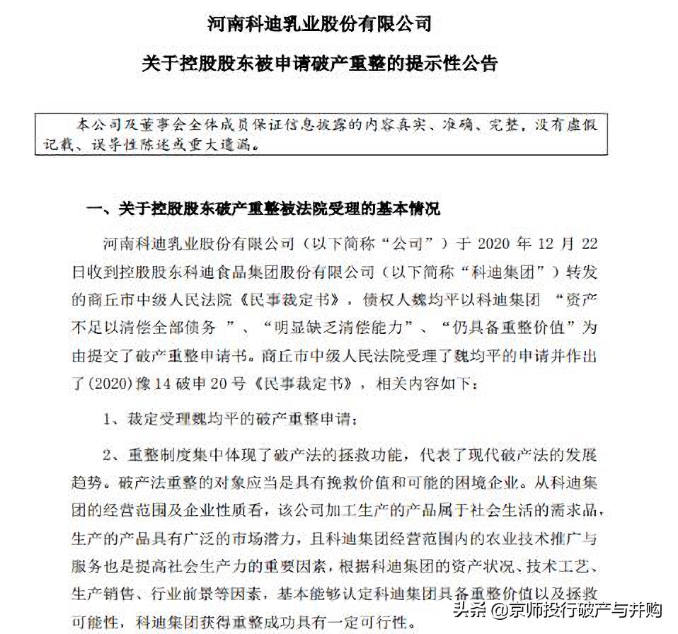
2020年12月24日,河南科迪乳业股份有限公司(下称“科迪乳业”)发布了《关于控股股东被申请破产重整的提示性公告》。公告显示,科迪乳业于2020年12月22日收到控股股东科迪食品集团股份有限公司(下称"科迪集团")转发的商丘市中级人民法院作出的《民事裁定书》,债权人魏均平以科迪集团“资产不足以清偿全部债务”、“明显缺乏清偿能力”、“仍具备重整价值”为由提交了破产重整申请。商丘市中级人民法院受理了魏均平的破产重整申请并作出了(2020)豫14破申20号《民事裁定书》。

笔者查询公开资料得知:张海清为科迪集团控股股东,股权占比92%,科迪集团为科迪乳业的控股股东,股权占比44.27%。


股权结构
二、科迪集团现状
科迪集团早已多次被列为被执行人,其创始人张清海也多次被列为失信被执行人。

三、科迪集团极具重整价值
科迪乳业发布的公告中透露两个信号:一是科迪集团因债务危机陷入危困境地,二是虽然公司出现了财务危机,但科迪的品牌价值还在,可以通过破产重组进行紧急救援。
(1)科迪乳业
众所周知科迪乳业,科迪速冻,科迪面业三大板块一直成绩不错,2018年科迪乳业推出的“小白奶”在乳品行业刮起了“最炫模仿风”,而科迪乳业也借此走出河南省,进入全国市场。

(2)科迪速冻
据科迪官网显示,科迪速冻综合实力位居全国前三位,其主打的科迪汤圆更是家喻户晓,成为高性价比的速冻食品之一。

四、如何拯救科迪集团
重整制度集中体现了破产法的拯救功能。从科技集团的经营范围及企业性质来看,该企业加工生产的产品属于社会生活的需求品,极具市场空间与潜力。根据科迪集团的资产状况、技术工艺、生产销售、行业前景等因素,基本能够认定科迪集团具备重整价值以及拯救可能性。
五、破产重整保护具体措施
大多数企业因资金链断裂、诉讼缠身、利息与日俱增、资产查封冻结等陷入危困境地,动弹不得,最终走向死亡……
笔者查询中国裁判文书网得知,申请人魏均平与科迪集团存在债权转让合同纠纷案件。法院于2019年9月10日判令科迪集团归还借款本金10342205元,并支付利息435万元。

(1)停止计算利息
对科迪集团来说,进入破产重整程序最直接的保护是债务停止计息。根据《企业破产法》第四十六条第二款规定,附利息的债权自破产申请受理时起停止计息。
(2)其他保护措施
除此之外,破产程序还将帮助企业中止原来的诉讼、解除执行措施、免除行政罚款及滞纳金、解除资产查封冻结等。科迪集团合法卸下沉重的包袱,轻松重整。
科迪集团这家极具再生价值的企业,如抓好破产重整的救命稻草,涅槃重生之路将未来可期。
在我国大力推动法制化建设的条件下,“破产重整保护”的理念也该广为宣传和接纳了!
宣传“破产保护”理念,为营造法治化营商环境奉献律师力量!关注我们,一起成长!